Wang Zhihua, Zhou Wu, Zhang Zhixiong, Zhang Lulu, Li Meihua
Department of Neurosurgery, The First Affiliated Hospital of Nanchang University, Nanchang, Jiangxi Province, China.
Postdoctoral Innovation Practice Base, The First Affiliated Hospital of Nanchang University, Nanchang, Jiangxi Province, China.
Neural Regen Res. 2024 Sep 1;19(9):2041-2049. doi: 10.4103/1673-5374.390960. Epub 2023 Dec 15.
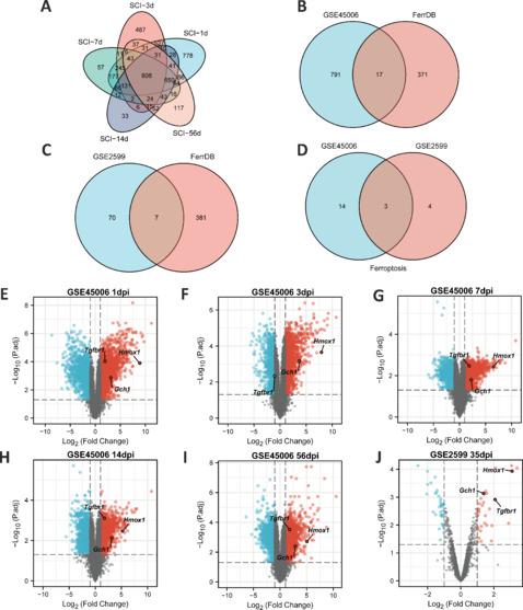
JOURNAL/nrgr/04.03/01300535-202409000-00037/figure1/v/2024-01-16T170235Z/r/image-tiff Previous studies have reported upregulation of heme oxygenase-1 in different central nervous system injury models. Heme oxygenase-1 plays a critical anti-inflammatory role and is essential for regulating cellular redox homeostasis. Metformin is a classic drug used to treat type 2 diabetes that can inhibit ferroptosis. Previous studies have shown that, when used to treat cardiovascular and digestive system diseases, metformin can also upregulate heme oxygenase-1 expression. Therefore, we hypothesized that heme oxygenase-1 plays a significant role in mediating the beneficial effects of metformin on neuronal ferroptosis after spinal cord injury. To test this, we first performed a bioinformatics analysis based on the GEO database and found that heme oxygenase-1 was upregulated in the lesion of rats with spinal cord injury. Next, we confirmed this finding in a rat model of T9 spinal cord compression injury that exhibited spinal cord nerve cell ferroptosis. Continuous intraperitoneal injection of metformin for 14 days was found to both upregulate heme oxygenase-1 expression and reduce neuronal ferroptosis in rats with spinal cord injury. Subsequently, we used a lentivirus vector to knock down heme oxygenase-1 expression in the spinal cord, and found that this significantly reduced the effect of metformin on ferroptosis after spinal cord injury. Taken together, these findings suggest that metformin inhibits neuronal ferroptosis after spinal cord injury, and that this effect is partially dependent on upregulation of heme oxygenase-1.
期刊/nrgr/04.03/01300535 - 202409000 - 00037/figure1/v/2024 - 01 - 16T170235Z/r/image - tiff 先前的研究报道了血红素加氧酶 - 1在不同中枢神经系统损伤模型中的上调。血红素加氧酶 - 1发挥关键的抗炎作用,对调节细胞氧化还原稳态至关重要。二甲双胍是一种用于治疗2型糖尿病的经典药物,可抑制铁死亡。先前的研究表明,当用于治疗心血管和消化系统疾病时,二甲双胍也可上调血红素加氧酶 - 1的表达。因此,我们推测血红素加氧酶 - 1在介导二甲双胍对脊髓损伤后神经元铁死亡的有益作用中起重要作用。为了验证这一点,我们首先基于GEO数据库进行了生物信息学分析,发现血红素加氧酶 - 1在脊髓损伤大鼠的损伤部位上调。接下来,我们在表现出脊髓神经细胞铁死亡的T9脊髓压迫损伤大鼠模型中证实了这一发现。连续14天腹腔注射二甲双胍被发现既能上调脊髓损伤大鼠血红素加氧酶 - 1的表达,又能减少神经元铁死亡。随后,我们使用慢病毒载体敲低脊髓中血红素加氧酶 - 1的表达,发现这显著降低了二甲双胍对脊髓损伤后铁死亡的作用。综上所述,这些发现表明二甲双胍抑制脊髓损伤后的神经元铁死亡,且这种作用部分依赖于血红素加氧酶 - 1的上调。