Suppr超能文献

KLF9-GRK5-HDAC6轴通过促进软骨细胞外基质降解和细胞凋亡加重骨关节炎发病机制。

KLF9-GRK5-HDAC6 axis aggravates osteoarthritis pathogenesis by promoting chondrocyte extracellular matrix degradation and apoptosis.

作者信息

Zhou Xiaonan, Jiang Peng, Tan Huangqi, Wang Yanfang, Bai Lunhao

机构信息

Department of Orthopedics, Shengjing Hospital of China Medical University, Shenyang, China.

Department of Orthopedics, Liaoyang City Central Hospital, Liaoyang, China.

出版信息

Commun Biol. 2025 Jan 8;8(1):23. doi: 10.1038/s42003-025-07460-x.

Abstract

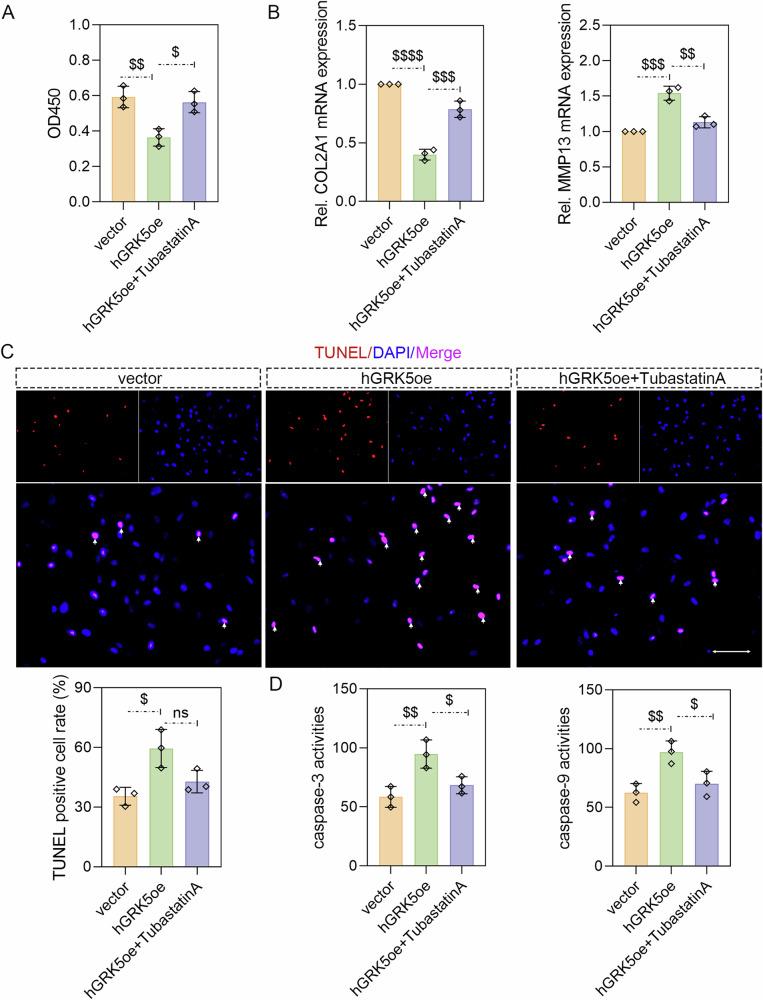
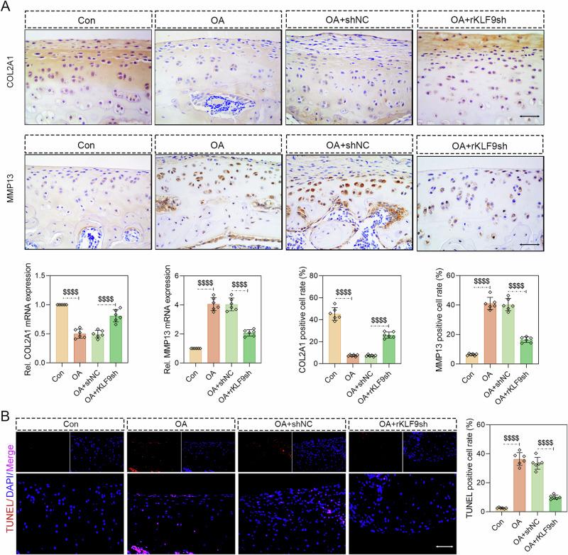
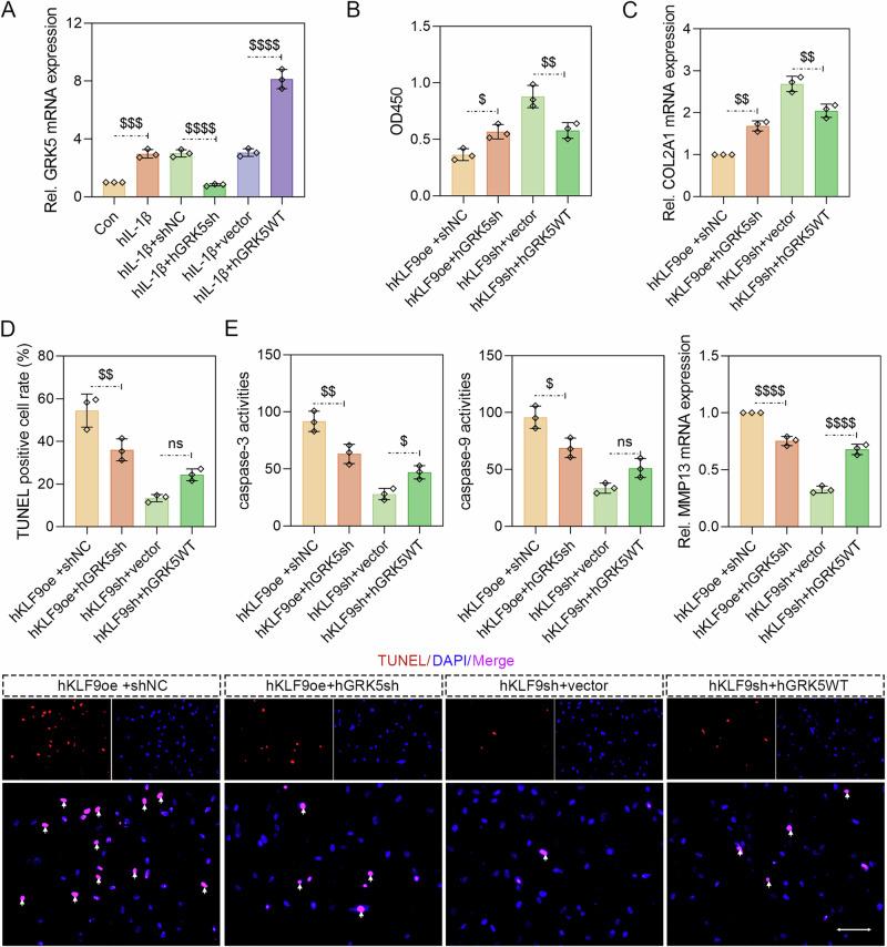
Osteoarthritis (OA) is a degenerative joint disease that affects the cartilage and surrounding tissues. The transcription factor Kruppel-like family factor 9 (KLF9) has been identified as a regulator of tumorigenesis. However, its role in OA is still not fully understood. Herein, this study aimed to access the potential role and molecular mechanism by which KLF9 regulates OA development. KLF9 was upregulated in cartilage tissues of OA patients and medial meniscotibial ligament (MMTL)-induced OA rats, as well as in IL-1β-treated chondrocytes. Furthermore, knockdown of KLF9 inhibited OA-related cartilage injury, as evidenced by inhibiting chondrocyte extracellular matrix (ECM) degradation, increasing chondrocyte viability, and decreasing apoptosis. Conversely, overexpression of KLF9 had the opposite effect. The downstream mechanism of KLF9 was confirmed. KLF9 mediated the transcription of G protein-coupled receptor kinase 5 (GRK5) by directly targeting the GRK5 promoter. GRK5 knockdown eliminated the effects of KLF9 overexpression on chondrocyte dysfunction. It was also found that GRK5 combined with histone deacetylase 6 (HDAC6) and promoted HDAC6 phosphorylation. The use of the HDAC6 inhibitor TubastatinA also abolished the effects of GRK5 overexpression on chondrocyte ECM degradation and apoptosis. These results demonstrate that the KLF9-GRK5-HDAC6 axis plays a crucial role in promoting the progression of OA.

摘要

骨关节炎(OA)是一种影响软骨及周围组织的退行性关节疾病。转录因子Kruppel样家族因子9(KLF9)已被确定为肿瘤发生的调节因子。然而,其在骨关节炎中的作用仍未完全明确。在此,本研究旨在探讨KLF9调节骨关节炎发展的潜在作用及分子机制。KLF9在骨关节炎患者的软骨组织、内侧半月板胫骨韧带(MMTL)诱导的骨关节炎大鼠以及白细胞介素-1β处理的软骨细胞中表达上调。此外,敲低KLF9可抑制与骨关节炎相关的软骨损伤,表现为抑制软骨细胞外基质(ECM)降解、提高软骨细胞活力并减少细胞凋亡。相反,过表达KLF9则产生相反的效果。KLF9的下游机制得到证实。KLF9通过直接靶向G蛋白偶联受体激酶5(GRK5)启动子介导其转录。敲低GRK5可消除KLF9过表达对软骨细胞功能障碍的影响。还发现GRK5与组蛋白去乙酰化酶6(HDAC6)结合并促进HDAC6磷酸化。使用HDAC6抑制剂TubastatinA也可消除GRK5过表达对软骨细胞ECM降解和细胞凋亡的影响。这些结果表明,KLF9-GRK5-HDAC6轴在促进骨关节炎进展中起关键作用。

https://cdn.ncbi.nlm.nih.gov/pmc/blobs/df60/11711658/f5641a280dd7/42003_2025_7460_Fig1_HTML.jpg

文献检索

告别复杂PubMed语法,用中文像聊天一样搜索,搜遍4000万医学文献。AI智能推荐,让科研检索更轻松。

立即免费搜索

文件翻译

保留排版,准确专业,支持PDF/Word/PPT等文件格式,支持 12+语言互译。

免费翻译文档

深度研究

AI帮你快速写综述,25分钟生成高质量综述,智能提取关键信息,辅助科研写作。

立即免费体验