• 文献检索
  • 文档翻译
  • 深度研究
  • 学术资讯
  • Suppr Zotero 插件Zotero 插件
  • 邀请有礼
  • 套餐&价格
  • 历史记录
应用&插件
Suppr Zotero 插件Zotero 插件浏览器插件Mac 客户端Windows 客户端微信小程序
定价
高级版会员购买积分包购买API积分包
服务
文献检索文档翻译深度研究API 文档MCP 服务
关于我们
关于 Suppr公司介绍联系我们用户协议隐私条款
关注我们

Suppr 超能文献

核心技术专利:CN118964589B侵权必究
粤ICP备2023148730 号-1Suppr @ 2026

文献检索

告别复杂PubMed语法,用中文像聊天一样搜索,搜遍4000万医学文献。AI智能推荐,让科研检索更轻松。

立即免费搜索

文件翻译

保留排版,准确专业,支持PDF/Word/PPT等文件格式,支持 12+语言互译。

免费翻译文档

深度研究

AI帮你快速写综述,25分钟生成高质量综述,智能提取关键信息,辅助科研写作。

立即免费体验

替古利昔他通过促进M2巨噬细胞极化减轻高尿酸血症肾病。

Tigulixostat Alleviates Hyperuricemic Nephropathy by Promoting M2 Macrophage Polarization.

作者信息

Xue Lina, Tao Qianru, Chang Haining, Yan Shu, Wang Lei, Zhao Zefang, Tu Chao

机构信息

Department of Internal Medicine, The Third Affiliated Hospital of Soochow University, Changzhou, Jiangsu, People's Republic of China.

Department of Nephrology, The Third Affiliated Hospital of Soochow University, Changzhou, Jiangsu, People's Republic of China.

出版信息

J Inflamm Res. 2025 Jan 3;18:17-30. doi: 10.2147/JIR.S500101. eCollection 2025.

DOI:10.2147/JIR.S500101
PMID:39780982
原文链接:https://pmc.ncbi.nlm.nih.gov/articles/PMC11705990/
Abstract

PURPOSE

Serum uric acid (SUA) is primarily produced through the hydrolysis of purines in the liver, with its excretion largely handled by the kidneys. Urate transporter 1 (URAT1) inhibitors are known to enhance uric acid elimination via the kidneys, but they also increase the risk of kidney stone formation. Currently, xanthine oxidase (XO) inhibitors are the predominant uric-lowering medications on the market.

METHODS

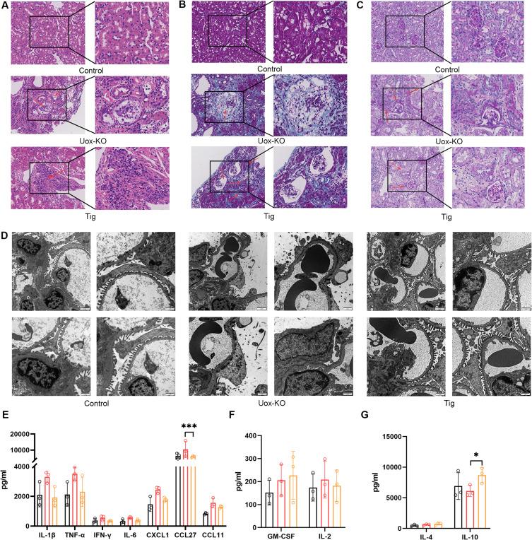
In this study, we utilized single-cell RNA sequencing, spatial metabolomics, plasma metabolomics, flow cytometry to explore the effects of Tigulixostat on uric acid level and hyperuricemic nephropathy (HN) in Uox-KO mouse model.

RESULTS

In this study, we discovered that Tigulixostat (LC350189) more effectively reduced SUA levels and resulted in better renal outcomes compared to allopurinol, without inducing liver injury in urate oxidase knockout (Uox-KO) mice. Mechanistically, we found that Tigulixostat improved HN by promoting M2 macrophage polarization.

CONCLUSION

These findings suggest Tigulixostat as a promising therapeutic option for managing hyperuricemia and related kidney conditions.

摘要

目的

血清尿酸(SUA)主要通过肝脏中嘌呤的水解产生,其排泄主要由肾脏负责。已知尿酸转运蛋白1(URAT1)抑制剂可通过肾脏增强尿酸清除,但它们也会增加肾结石形成的风险。目前,黄嘌呤氧化酶(XO)抑制剂是市场上主要的降尿酸药物。

方法

在本研究中,我们利用单细胞RNA测序、空间代谢组学、血浆代谢组学、流式细胞术来探究替古利司他对尿酸氧化酶基因敲除(Uox-KO)小鼠模型中尿酸水平和高尿酸血症肾病(HN)的影响。

结果

在本研究中,我们发现与别嘌醇相比,替古利司他(LC350189)能更有效地降低SUA水平,并带来更好的肾脏结局,且在尿酸氧化酶基因敲除(Uox-KO)小鼠中不会引起肝损伤。从机制上来说,我们发现替古利司他通过促进M2巨噬细胞极化改善高尿酸血症肾病。

结论

这些发现表明替古利司他是治疗高尿酸血症及相关肾脏疾病的一个有前景的治疗选择。

https://cdn.ncbi.nlm.nih.gov/pmc/blobs/a3b3/11705990/78e1f8b76316/JIR-18-17-g0006.jpg
https://cdn.ncbi.nlm.nih.gov/pmc/blobs/a3b3/11705990/8dda832369aa/JIR-18-17-g0001.jpg
https://cdn.ncbi.nlm.nih.gov/pmc/blobs/a3b3/11705990/15319a2456ce/JIR-18-17-g0002.jpg
https://cdn.ncbi.nlm.nih.gov/pmc/blobs/a3b3/11705990/296ca9b22ef1/JIR-18-17-g0003.jpg
https://cdn.ncbi.nlm.nih.gov/pmc/blobs/a3b3/11705990/e57bc238915f/JIR-18-17-g0004.jpg
https://cdn.ncbi.nlm.nih.gov/pmc/blobs/a3b3/11705990/a67b0337977d/JIR-18-17-g0005.jpg
https://cdn.ncbi.nlm.nih.gov/pmc/blobs/a3b3/11705990/78e1f8b76316/JIR-18-17-g0006.jpg
https://cdn.ncbi.nlm.nih.gov/pmc/blobs/a3b3/11705990/8dda832369aa/JIR-18-17-g0001.jpg
https://cdn.ncbi.nlm.nih.gov/pmc/blobs/a3b3/11705990/15319a2456ce/JIR-18-17-g0002.jpg
https://cdn.ncbi.nlm.nih.gov/pmc/blobs/a3b3/11705990/296ca9b22ef1/JIR-18-17-g0003.jpg
https://cdn.ncbi.nlm.nih.gov/pmc/blobs/a3b3/11705990/e57bc238915f/JIR-18-17-g0004.jpg
https://cdn.ncbi.nlm.nih.gov/pmc/blobs/a3b3/11705990/a67b0337977d/JIR-18-17-g0005.jpg
https://cdn.ncbi.nlm.nih.gov/pmc/blobs/a3b3/11705990/78e1f8b76316/JIR-18-17-g0006.jpg

相似文献

1
Tigulixostat Alleviates Hyperuricemic Nephropathy by Promoting M2 Macrophage Polarization.替古利昔他通过促进M2巨噬细胞极化减轻高尿酸血症肾病。
J Inflamm Res. 2025 Jan 3;18:17-30. doi: 10.2147/JIR.S500101. eCollection 2025.
2
Paeonia × suffruticosa Andrews leaf extract and its main component apigenin 7-O-glucoside ameliorate hyperuricemia by inhibiting xanthine oxidase activity and regulating renal urate transporters.牡丹(芍药属)× 藤本植物安德鲁斯提取物及其主要成分芹菜素 7-O-葡萄糖苷通过抑制黄嘌呤氧化酶活性和调节肾脏尿酸转运体来改善高尿酸血症。
Phytomedicine. 2023 Sep;118:154957. doi: 10.1016/j.phymed.2023.154957. Epub 2023 Jul 11.
3
Natural flavonol fisetin attenuated hyperuricemic nephropathy via inhibiting IL-6/JAK2/STAT3 and TGF-β/SMAD3 signaling.天然类黄酮非瑟酮通过抑制 IL-6/JAK2/STAT3 和 TGF-β/SMAD3 信号通路减轻高尿酸血症肾病。
Phytomedicine. 2021 Jul;87:153552. doi: 10.1016/j.phymed.2021.153552. Epub 2021 Mar 22.
4
Salinomycin, a potent inhibitor of XOD and URAT1, ameliorates hyperuricemic nephropathy by activating NRF2, modulating the gut microbiota, and promoting SCFA production.萨利霉素是一种有效的 XOD 和 URAT1 抑制剂,通过激活 NRF2、调节肠道微生物群和促进 SCFA 产生来改善高尿酸血症肾病。
Chem Biol Interact. 2024 Nov 1;403:111220. doi: 10.1016/j.cbi.2024.111220. Epub 2024 Aug 31.
5
Evaluation of the efficacy and safety of a novel xanthine oxidase inhibitor, tigulixostat, in gout patients with hyperuricemia: Design of the EURELIA 1 and EURELIA 2 studies.新型黄嘌呤氧化酶抑制剂替古利昔他对高尿酸血症痛风患者的疗效和安全性评估:EURELIA 1和EURELIA 2研究设计
Contemp Clin Trials. 2025 Apr;151:107843. doi: 10.1016/j.cct.2025.107843. Epub 2025 Feb 8.
6
Urat1-Uox double knockout mice are experimental animal models of renal hypouricemia and exercise-induced acute kidney injury.尿酸转运蛋白1-尿酸氧化酶双敲除小鼠是肾性低尿酸血症和运动诱导的急性肾损伤的实验动物模型。
Nucleosides Nucleotides Nucleic Acids. 2016 Dec;35(10-12):543-549. doi: 10.1080/15257770.2016.1143559.
7
Linarin attenuates hyperuricemic nephropathy by modulating Nrf2/Keap1 and TLR4/NF-κB signaling pathways: Linarin attenuates hyperuricemic nephropathy.木犀草素通过调节Nrf2/Keap1和TLR4/NF-κB信号通路减轻高尿酸血症肾病:木犀草素减轻高尿酸血症肾病。
Phytomedicine. 2025 Apr;139:156440. doi: 10.1016/j.phymed.2025.156440. Epub 2025 Jan 29.
8
Green tea polyphenols decreases uric acid level through xanthine oxidase and renal urate transporters in hyperuricemic mice.绿茶多酚通过抑制高尿酸血症小鼠的黄嘌呤氧化酶和肾脏尿酸转运蛋白来降低尿酸水平。
J Ethnopharmacol. 2015 Dec 4;175:14-20. doi: 10.1016/j.jep.2015.08.043. Epub 2015 Sep 3.
9
Baicalein alleviates hyperuricemia by promoting uric acid excretion and inhibiting xanthine oxidase.黄芩素通过促进尿酸排泄和抑制黄嘌呤氧化酶来缓解高尿酸血症。
Phytomedicine. 2021 Jan;80:153374. doi: 10.1016/j.phymed.2020.153374. Epub 2020 Oct 9.
10
Mangiferin Ameliorates Hyperuricemic Nephropathy Which Is Associated With Downregulation of AQP2 and Increased Urinary Uric Acid Excretion.芒果苷改善高尿酸血症肾病,这与水通道蛋白2的下调及尿尿酸排泄增加有关。
Front Pharmacol. 2020 Feb 7;11:49. doi: 10.3389/fphar.2020.00049. eCollection 2020.

引用本文的文献

1
Investigation of Pharmacological Mechanisms and Active Ingredients of L. in Alleviating Renal Urate Deposition via lncRNA H19/miR-21-3p Regulation to Enhance ABCG2 Expression.通过lncRNA H19/miR-21-3p调控增强ABCG2表达来探究L.减轻肾尿酸沉积的药理机制及活性成分
Int J Mol Sci. 2025 Aug 15;26(16):7892. doi: 10.3390/ijms26167892.
2
Hyperuricemia in ob/ob mice relates to hepatocellular pyruvate metabolism/ xanthine oxidase axis.ob/ob小鼠的高尿酸血症与肝细胞丙酮酸代谢/黄嘌呤氧化酶轴有关。
PLoS One. 2025 Aug 6;20(8):e0328794. doi: 10.1371/journal.pone.0328794. eCollection 2025.
3
Qu-zhuo-tong-bi decoction exerts gouty arthritis therapy by skewing macrophage polarization through butanoate metabolism.

本文引用的文献

1
Neutrophil extracellular traps promote M1 macrophage polarization in gouty inflammation via targeting hexokinase-2.中性粒细胞胞外诱捕网通过靶向己糖激酶-2促进痛风炎症中的 M1 巨噬细胞极化。
Free Radic Biol Med. 2024 Nov 1;224:540-553. doi: 10.1016/j.freeradbiomed.2024.09.009. Epub 2024 Sep 12.
2
Hyperuricemia and its related diseases: mechanisms and advances in therapy.高尿酸血症及其相关疾病:发病机制与治疗进展。
Signal Transduct Target Ther. 2024 Aug 28;9(1):212. doi: 10.1038/s41392-024-01916-y.
3
The SGLT2 inhibitor dapagliflozin ameliorates renal fibrosis in hyperuricemic nephropathy.
祛湿通络痹汤通过丁酸代谢改变巨噬细胞极化发挥痛风性关节炎治疗作用。
Chin Med. 2025 Jul 22;20(1):115. doi: 10.1186/s13020-025-01162-6.
钠-葡萄糖协同转运蛋白 2 抑制剂达格列净可改善高尿酸血症肾病的肾纤维化。
Cell Rep Med. 2024 Aug 20;5(8):101690. doi: 10.1016/j.xcrm.2024.101690.
4
Controversies and practical management of patients with gout and chronic kidney disease.痛风与慢性肾脏病患者的争议与实际处理。
Kidney Int. 2024 Oct;106(4):573-582. doi: 10.1016/j.kint.2024.05.033. Epub 2024 Jul 20.
5
Integrin αM promotes macrophage alternative M2 polarization in hyperuricemia-related chronic kidney disease.整合素αM在高尿酸血症相关慢性肾脏病中促进巨噬细胞替代性M2极化。
MedComm (2020). 2024 Jun 22;5(7):e580. doi: 10.1002/mco2.580. eCollection 2024 Jul.
6
Pipeline Therapies for Gout.痛风的管道治疗。
Curr Rheumatol Rep. 2024 Mar;26(3):69-80. doi: 10.1007/s11926-023-01128-3. Epub 2023 Dec 22.
7
Dictionary of immune responses to cytokines at single-cell resolution.细胞因子免疫反应词典:单细胞解析
Nature. 2024 Jan;625(7994):377-384. doi: 10.1038/s41586-023-06816-9. Epub 2023 Dec 6.
8
Febuxostat solubilization and stabilization approach using solid dispersion method: Synergistic effect of dicalcium phosphate dehydrate and chitosan.采用固体分散体法提高非布司他的溶解度和稳定性:二水磷酸氢钙和壳聚糖的协同作用。
Int J Biol Macromol. 2023 Dec 31;253(Pt 5):127266. doi: 10.1016/j.ijbiomac.2023.127266. Epub 2023 Oct 5.
9
Epsin1-mediated exosomal sorting of Dll4 modulates the tubular-macrophage crosstalk in diabetic nephropathy.Epsin1 介导的 Dll4 外泌体分拣调节糖尿病肾病中的管状细胞-巨噬细胞串扰。
Mol Ther. 2023 May 3;31(5):1451-1467. doi: 10.1016/j.ymthe.2023.03.027. Epub 2023 Apr 3.
10
Serum Urate and Risk of Chronic Kidney Disease: A Mendelian Randomization Study Using Taiwan Biobank.血清尿酸与慢性肾脏病风险:一项使用台湾生物银行的孟德尔随机化研究
Mayo Clin Proc. 2023 Apr;98(4):513-521. doi: 10.1016/j.mayocp.2023.01.004. Epub 2023 Mar 3.