Suppr超能文献

一种用于监测男性代谢功能障碍相关脂肪性肝病向肝细胞癌进展的新型四基因模型的开发。

Development of a Novel four-gene Model for Monitoring the Progression from Metabolic Dysfunction-associated Steatotic Liver Disease to Hepatocellular Carcinoma in Males.

作者信息

Jiang Yuchuan, Chen Jiejian, Xu Lin, Lv Lin, Gan Xiaoning

机构信息

Department of Medical Oncology, The Second Affiliated Hospital, School of Medicine, South China University of Technology, Guangzhou, Guangdong 510180, China.

Department of Gastroenterology, The Second Affiliated Hospital of Nanchang University, Nanchang, Jiangxi 330000, China.

出版信息

J Cancer. 2025 Jan 1;16(3):917-931. doi: 10.7150/jca.100724. eCollection 2025.

Abstract

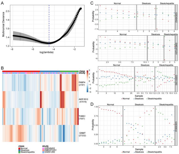
The pathogenesis of metabolic dysfunction-associated steatotic liver disease-associated hepatocellular carcinoma (MASLD-HCC) is complex and exhibits sex-specific differences. Effective methods for monitoring MASLD progression to HCC are lacking. Transcriptomic data from liver tissue samples sourced from multiple public databases were integrated. Utilizing both differential expression analysis and robust rank aggregation analysis, differentially expressed genes (DEGs) in patients with MASLD-HCC were identified. Based on these DEGs, diagnostic prediction models for MASLD (DP.MASLD) and HCC (DP.HCC) were constructed using elastic net analysis for various comparisons, including steatosis versus normal, steatohepatitis versus steatosis, and cancer versus non-cancer. Weighted gene correlation network analysis and gene set enrichment analysis were conducted to unveil the underlying pathogenesis of MASLD-HCC in males. Five overlapping DEGs with diagnostic significance in the progression from MASLD to HCC were identified, namely, , , , , and . DP.HCC demonstrated excellent predictive accuracy, with an area under the curve of 0.910 in the training group and 0.981 in the validation group. Similarly, DP.MASLD showed robust predictive accuracy. The pathogenesis of MASLD-HCC in males primarily involves extracellular matrix-receptor interaction, DNA replication, cell cycle, and T-cell receptor signaling. Overall, our study provides a quantitative assessment tool for the early detection and monitoring of MASLD-HCC, highlighting the male-specific molecular characteristics involved in its progression.

摘要

代谢功能障碍相关脂肪性肝病相关肝细胞癌(MASLD-HCC)的发病机制复杂,且存在性别差异。目前缺乏监测MASLD进展为HCC的有效方法。我们整合了来自多个公共数据库的肝脏组织样本的转录组数据。利用差异表达分析和稳健秩聚合分析,确定了MASLD-HCC患者中的差异表达基因(DEGs)。基于这些DEGs,使用弹性网络分析构建了MASLD(DP.MASLD)和HCC(DP.HCC)的诊断预测模型,用于各种比较,包括脂肪变性与正常、脂肪性肝炎与脂肪变性以及癌症与非癌症。进行了加权基因共表达网络分析和基因集富集分析,以揭示男性MASLD-HCC的潜在发病机制。确定了在从MASLD进展到HCC过程中具有诊断意义的五个重叠DEGs,即 、 、 、 和 。DP.HCC显示出优异的预测准确性,训练组曲线下面积为0.910,验证组为0.981。同样,DP.MASLD也显示出强大的预测准确性。男性MASLD-HCC的发病机制主要涉及细胞外基质-受体相互作用、DNA复制、细胞周期和T细胞受体信号传导。总体而言,我们的研究为MASLD-HCC的早期检测和监测提供了一种定量评估工具,突出了其进展过程中涉及的男性特异性分子特征。

https://cdn.ncbi.nlm.nih.gov/pmc/blobs/0d9c/11705051/d762162fad6b/jcav16p0917g001.jpg

文献检索

告别复杂PubMed语法,用中文像聊天一样搜索,搜遍4000万医学文献。AI智能推荐,让科研检索更轻松。

立即免费搜索

文件翻译

保留排版,准确专业,支持PDF/Word/PPT等文件格式,支持 12+语言互译。

免费翻译文档

深度研究

AI帮你快速写综述,25分钟生成高质量综述,智能提取关键信息,辅助科研写作。

立即免费体验