Suppr超能文献

伴有DNMT3A不稳定变异的急性髓系白血病中局部DNA甲基化紊乱加剧及其临床意义。

Increased local DNA methylation disorder in AMLs with DNMT3A-destabilizing variants and its clinical implication.

作者信息

Lee Dohoon, Koo Bonil, Kim Seokhyeon, Byun Jamin, Hong Junshik, Shin Dong-Yeop, Sun Choong-Hyun, Kim Jaesung, Song Ji-Joon, Jaiswal Siddhartha, Yoon Sung-Soo, Kim Sun, Koh Youngil

机构信息

Bioinformatics Institute, Seoul National University, Seoul, Republic of Korea.

BK21 FOUR Intelligence Computing, Seoul National University, Seoul, Republic of Korea.

出版信息

Nat Commun. 2025 Jan 10;16(1):560. doi: 10.1038/s41467-024-55691-z.

Abstract

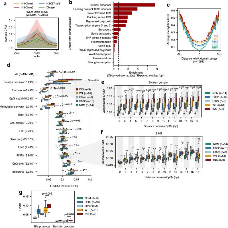
The mechanistic link between the complex mutational landscape of de novo methyltransferase DNMT3A and the pathology of acute myeloid leukemia (AML) has not been clearly elucidated so far. Motivated by a recent discovery of the significance of DNMT3A-destabilizing mutations (DNMT3A) in AML, we here investigate the common characteristics of DNMT3A AML methylomes through computational analyses. We present that methylomes of DNMT3A AMLs are considerably different from those of DNMT3A AMLs in that they exhibit increased intratumor DNA methylation heterogeneity in bivalent chromatin domains. This epigenetic heterogeneity was associated with the transcriptional variability of developmental and membrane-associated factors shaping stem cell niche, and also was a predictor of the response of AML cells to hypomethylating agents, implying that the survival of AML cells depends on stochastic DNA methylations at bivalent domains. Altogether, our work provides a novel mechanistic model suggesting the genomic origin of the aberrant epigenomic heterogeneity in disease conditions.

摘要

到目前为止,从头甲基转移酶DNMT3A复杂的突变图谱与急性髓系白血病(AML)病理之间的机制联系尚未明确阐明。受近期发现的DNMT3A不稳定突变(DNMT3A)在AML中的重要性的启发,我们在此通过计算分析研究DNMT3A AML甲基化组的共同特征。我们发现,DNMT3A AML的甲基化组与DNMT3A AML的甲基化组有很大不同,因为它们在双价染色质结构域中表现出肿瘤内DNA甲基化异质性增加。这种表观遗传异质性与塑造干细胞生态位的发育和膜相关因子的转录变异性相关,也是AML细胞对去甲基化剂反应的预测指标,这意味着AML细胞的存活取决于双价结构域处的随机DNA甲基化。总之,我们的工作提供了一个新的机制模型,表明了疾病状态下异常表观基因组异质性的基因组起源。

https://cdn.ncbi.nlm.nih.gov/pmc/blobs/2d85/11724044/c022d94dc6ac/41467_2024_55691_Fig1_HTML.jpg

文献检索

告别复杂PubMed语法,用中文像聊天一样搜索,搜遍4000万医学文献。AI智能推荐,让科研检索更轻松。

立即免费搜索

文件翻译

保留排版,准确专业,支持PDF/Word/PPT等文件格式,支持 12+语言互译。

免费翻译文档

深度研究

AI帮你快速写综述,25分钟生成高质量综述,智能提取关键信息,辅助科研写作。

立即免费体验