Suppr超能文献

RNA测序和转座酶可及性染色质测序揭示CYP26A1介导的鸡原始生殖细胞中视黄酸诱导减数分裂的调控

RNA-Seq and ATAC-Seq Reveal CYP26A1-Mediated Regulation of Retinoic Acid-Induced Meiosis in Chicken Primordial Germ Cells.

作者信息

Wang Zhaochuan, Chen Jiayi, Wen Jintian, Zhang Siyu, Li Yantao, Wang Jiali, Li Zhenhui

机构信息

State Key Laboratory of Swine and Poultry Breeding Industry, Guangdong Provincial Key Lab of Agro-Animal Genomics and Molecular Breeding, College of Animal Science, South China Agricultural University, Guangzhou 510642, China.

Key Laboratory of Chicken Genetics, Breeding and Reproduction, Ministry of Agriculture and Rural Affair, South China Agricultural University, Guangzhou 510642, China.

出版信息

Animals (Basel). 2024 Dec 25;15(1):23. doi: 10.3390/ani15010023.

Abstract

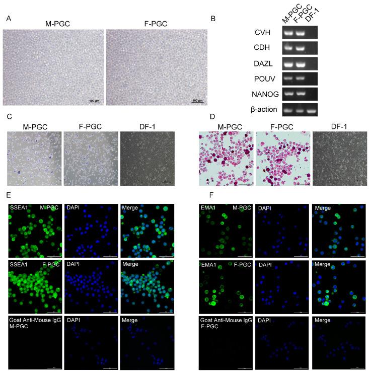
Retinoic acid (RA) plays a critical role in initiating meiosis in primordial germ cells (PGC), yet the specific mechanisms of its interaction with PGC remain unclear. In this study, we used an in vitro feeder-free culture system with chicken PGC as a model to explore the mechanisms by which RA induces the entry of PGC into meiosis. Results demonstrated that exogenous RA treatment altered the cell cycle distribution of PGC, significantly increasing the proportion of cells in the G1 phase and decreasing those in the G2 phase, suggesting that RA may promote the transition of PGC from proliferation to differentiation. Giemsa staining further revealed that chromosomes in a subset of RA-treated PGC exhibited meiotic characteristics. Through combined RNA-seq and ATAC-seq analyses, we identified that , a gene involved in RA degradation, was significantly upregulated in the RA-treated group, with enhanced accessibility in its chromatin regions. This finding suggests a robust mechanism for self-regulation of RA levels within PGC, indicating that may play a pivotal role in the degradation of exogenous RA in chicken PGC. This study elucidated the effects of RA on chicken PGC and provided new insights into the role of RA in germ cell differentiation.

摘要

视黄酸(RA)在启动原始生殖细胞(PGC)减数分裂过程中起着关键作用,但其与PGC相互作用的具体机制仍不清楚。在本研究中,我们以鸡PGC为模型,利用无饲养层体外培养系统来探究RA诱导PGC进入减数分裂的机制。结果表明,外源性RA处理改变了PGC的细胞周期分布,显著增加了G1期细胞的比例,减少了G2期细胞的比例,这表明RA可能促进PGC从增殖向分化的转变。吉姆萨染色进一步显示,经RA处理的一部分PGC中的染色体呈现出减数分裂特征。通过RNA-seq和ATAC-seq联合分析,我们发现一个参与RA降解的基因在RA处理组中显著上调,其染色质区域的可及性增强。这一发现揭示了PGC内RA水平自我调节的强大机制,表明该基因可能在鸡PGC中外源性RA的降解中起关键作用。本研究阐明了RA对鸡PGC的影响,并为RA在生殖细胞分化中的作用提供了新的见解。

https://cdn.ncbi.nlm.nih.gov/pmc/blobs/a5d0/11718974/78da4e6cac01/animals-15-00023-g001.jpg

文献检索

告别复杂PubMed语法,用中文像聊天一样搜索,搜遍4000万医学文献。AI智能推荐,让科研检索更轻松。

立即免费搜索

文件翻译

保留排版,准确专业,支持PDF/Word/PPT等文件格式,支持 12+语言互译。

免费翻译文档

深度研究

AI帮你快速写综述,25分钟生成高质量综述,智能提取关键信息,辅助科研写作。

立即免费体验