Suppr超能文献

inDrops-2:一种灵活、通用且经济高效的微滴微流控方法,用于新鲜和保存的临床样本的高通量单细胞RNA测序。

inDrops-2: a flexible, versatile and cost-efficient droplet microfluidic approach for high-throughput scRNA-seq of fresh and preserved clinical samples.

作者信息

Juzenas Simonas, Goda Karolis, Kiseliovas Vaidotas, Zvirblyte Justina, Quintinal-Villalonga Alvaro, Siurkus Juozas, Nainys Juozas, Mazutis Linas

机构信息

Institute of Biotechnology, Life Sciences Center, Vilnius University, Vilnius, 10257, Lithuania.

Computational and Systems Biology, Sloan Kettering Institute, Memorial Sloan Kettering Cancer Center, NY, 10065, USA.

出版信息

Nucleic Acids Res. 2025 Jan 11;53(2). doi: 10.1093/nar/gkae1312.

Abstract

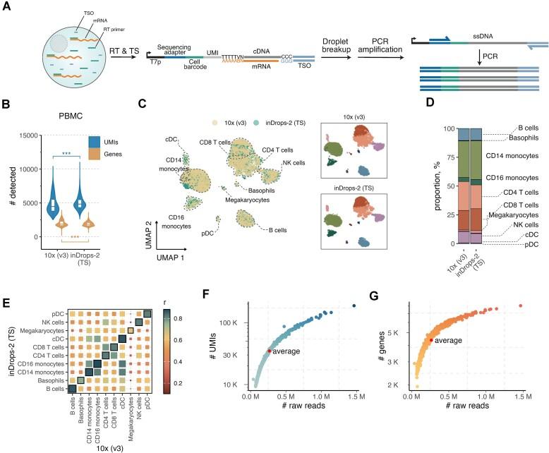
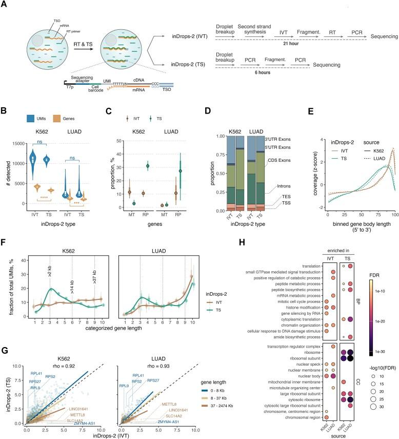
The expansion of single-cell analytical techniques has empowered the exploration of diverse biological questions at the individual cells. Droplet-based single-cell RNA sequencing (scRNA-seq) methods have been particularly widely used due to their high-throughput capabilities and small reaction volumes. While commercial systems have contributed to the widespread adoption of droplet-based scRNA-seq, their relatively high cost limits the ability to profile large numbers of cells and samples. Moreover, as the scale of single-cell sequencing continues to expand, accommodating diverse workflows and cost-effective multi-biospecimen profiling becomes more critical. Herein, we present inDrops-2, an open-source scRNA-seq technology designed to profile live or preserved cells with a sensitivity matching that of state-of-the-art commercial systems but at a 6-fold lower cost. We demonstrate the flexibility of inDrops-2, by implementing two prominent scRNA-seq protocols, based on exponential and linear amplification of barcoded-complementary DNA, and provide useful insights into the advantages and disadvantages inherent to each approach. We applied inDrops-2 to simultaneously profile multiple human lung carcinoma samples that had been subjected to cell preservation, long-term storage and multiplexing to obtain a multiregional cellular profile of the tumor microenvironment. The scalability, sensitivity and cost efficiency make inDrops-2 stand out among other droplet-based scRNA-seq methods, ideal for large-scale studies on rare cell molecular signatures.

摘要

单细胞分析技术的发展使得在单个细胞水平上探索各种生物学问题成为可能。基于微滴的单细胞RNA测序(scRNA-seq)方法因其高通量能力和小反应体积而被广泛应用。虽然商业系统推动了基于微滴的scRNA-seq的广泛应用,但其相对较高的成本限制了对大量细胞和样本进行分析的能力。此外,随着单细胞测序规模的不断扩大,适应多样化的工作流程和具有成本效益的多生物样本分析变得更加关键。在此,我们介绍inDrops-2,这是一种开源的scRNA-seq技术,旨在对活细胞或保存的细胞进行分析,其灵敏度与最先进的商业系统相当,但成本低6倍。我们通过实施两种基于条形码互补DNA指数扩增和线性扩增的著名scRNA-seq方案,展示了inDrops-2的灵活性,并对每种方法的优缺点提供了有用的见解。我们应用inDrops-2同时分析多个经过细胞保存、长期储存和多重化处理的人肺癌样本,以获得肿瘤微环境的多区域细胞图谱。inDrops-2的可扩展性、灵敏度和成本效益使其在其他基于微滴的scRNA-seq方法中脱颖而出,是研究罕见细胞分子特征的大规模研究的理想选择。

https://cdn.ncbi.nlm.nih.gov/pmc/blobs/d7cb/11724362/557f9086d3a2/gkae1312figgra1.jpg

文献检索

告别复杂PubMed语法,用中文像聊天一样搜索,搜遍4000万医学文献。AI智能推荐,让科研检索更轻松。

立即免费搜索

文件翻译

保留排版,准确专业,支持PDF/Word/PPT等文件格式,支持 12+语言互译。

免费翻译文档

深度研究

AI帮你快速写综述,25分钟生成高质量综述,智能提取关键信息,辅助科研写作。

立即免费体验