Suppr超能文献

灾难医学临床培训项目对医学生灾难素养的影响。

The impact of a disaster medicine clinical training program on medical students' disaster literacy.

作者信息

Başer Aysel, Sofuoğlu Zeynep

机构信息

Department of Medical Education, Faculty of Medicine, Izmir Democracy University, İzmir, Turkey.

Department of Public Health, Faculty of Medicine, Izmir Democracy University Buca Seyfi Demirsoy Training and Research Hospital, İzmir, Turkey.

出版信息

PeerJ. 2025 Jan 8;13:e18800. doi: 10.7717/peerj.18800. eCollection 2025.

Abstract

BACKGROUND

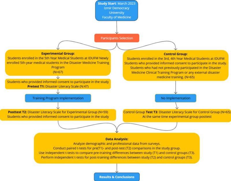
This study was conducted to assess how students' disaster literacy was affected by the Disaster Medicine Clinical Training Program at the Izmir Democracy University Faculty of Medicine (IDUFM) during the academic year 2022-2023.

METHODS

Using an experimental method involving experimental and control groups, measurements were made at different times. The sample consisted of 5th-year students at IDUFM for the experimental group, while the control group was composed of 3rd- and 4th-year students from different buildings with limited interaction with the experimental group. The clinical training program was organized to improve the clinical practice skills of students in the field of disaster medicine and provide theoretical information. Throughout their internship, the students were provided with a program including information on types of disasters, preparation, response, relief, emergency surgical procedures, hospital disaster plans, national and international organizations and institutions working in disasters, and other relevant topics. The Disaster Literacy Scale (DLS) was used to collect data. This scale is a self-report scale that was developed to evaluate knowledge levels about disasters. In this study, the scale was applied as a pretest and a posttest, and the obtained data were analyzed using independent samples and paired-sample -tests.

RESULT

The DLS scores of the experimental group showed significant improvement after the training program compared to their pretest scores (Total Scale:  < 0.001, Damage Mitigation:  = 0.002, Preparation:  < 0.001, Response:  < 0.001, and Relief:  = 0.004). When comparing the posttest results of the experimental group with the control group, the experimental group demonstrated significantly higher scores in Total Scale ( = 0.01), Damage Mitigation ( = 0.02), Response ( = 0.03), and Relief ( < 0.001). However, no significant differences were observed between the experimental group's pretest (T1) scores and the control group's posttest (T3) scores ( > 0.05 > 0.05 > 0.05), indicating that the knowledge levels of the experimental and control groups were homogeneous prior to the training intervention. These findings confirm the effectiveness of the Disaster Medicine Training Program in improving disaster literacy and response skills among medical students.

CONCLUSION

This study, which aimed to determine the effects of the Disaster Medicine Clinical Training Program on the disaster literacy of medical students, revealed that the program increased the literacy levels of the students and contributed to their responsible decision-making. It is thought that such education programs can make significant contributions to the effective management of healthcare services in disaster situations.

摘要

背景

本研究旨在评估2022 - 2023学年伊兹密尔民主大学医学院(IDUFM)的灾害医学临床培训项目对学生灾害素养的影响。

方法

采用包含实验组和对照组的实验方法,在不同时间进行测量。实验组样本为IDUFM的五年级学生,对照组由来自不同教学楼且与实验组互动有限的三年级和四年级学生组成。组织临床培训项目以提高学生在灾害医学领域的临床实践技能并提供理论信息。在整个实习期间,为学生提供了一个包含灾害类型、准备、应对、救援、紧急外科手术程序、医院灾害计划、在灾害中工作的国家和国际组织及机构以及其他相关主题信息的项目。使用灾害素养量表(DLS)收集数据。该量表是一个为评估灾害知识水平而开发的自陈量表。在本研究中,该量表作为前测和后测进行应用,所获数据使用独立样本和配对样本检验进行分析。

结果

与前测分数相比,实验组在培训项目后的DLS分数显示出显著提高(总量表:<0.001,减灾:=0.002,准备:<0.001,应对:<0.001,救援:=0.004)。将实验组的后测结果与对照组进行比较时,实验组在总量表(=0.01)、减灾(=0.02)、应对(=0.03)和救援(<0.001)方面表现出显著更高的分数。然而,实验组的前测(T1)分数与对照组的后测(T3)分数之间未观察到显著差异(>0.05>0.05>0.05),表明在培训干预之前实验组和对照组的知识水平是同质的。这些发现证实了灾害医学培训项目在提高医学生灾害素养和应对技能方面的有效性。

结论

本研究旨在确定灾害医学临床培训项目对医学生灾害素养的影响,结果显示该项目提高了学生的素养水平并有助于他们做出负责任的决策。认为此类教育项目可为灾害情况下医疗服务的有效管理做出重大贡献。

https://cdn.ncbi.nlm.nih.gov/pmc/blobs/a733/11724651/0b1290e0b56e/peerj-13-18800-g001.jpg

文献检索

告别复杂PubMed语法,用中文像聊天一样搜索,搜遍4000万医学文献。AI智能推荐,让科研检索更轻松。

立即免费搜索

文件翻译

保留排版,准确专业,支持PDF/Word/PPT等文件格式,支持 12+语言互译。

免费翻译文档

深度研究

AI帮你快速写综述,25分钟生成高质量综述,智能提取关键信息,辅助科研写作。

立即免费体验