• 文献检索
  • 文档翻译
  • 深度研究
  • 学术资讯
  • Suppr Zotero 插件Zotero 插件
  • 邀请有礼
  • 套餐&价格
  • 历史记录
应用&插件
Suppr Zotero 插件Zotero 插件浏览器插件Mac 客户端Windows 客户端微信小程序
定价
高级版会员购买积分包购买API积分包
服务
文献检索文档翻译深度研究API 文档MCP 服务
关于我们
关于 Suppr公司介绍联系我们用户协议隐私条款
关注我们

Suppr 超能文献

核心技术专利:CN118964589B侵权必究
粤ICP备2023148730 号-1Suppr @ 2026

文献检索

告别复杂PubMed语法,用中文像聊天一样搜索,搜遍4000万医学文献。AI智能推荐,让科研检索更轻松。

立即免费搜索

文件翻译

保留排版,准确专业,支持PDF/Word/PPT等文件格式,支持 12+语言互译。

免费翻译文档

深度研究

AI帮你快速写综述,25分钟生成高质量综述,智能提取关键信息,辅助科研写作。

立即免费体验

Piezo1增强巨噬细胞吞噬作用和吡喃激活以改善真菌性角膜炎。

Piezo1 Enhances Macrophage Phagocytosis and Pyrin Activation to Ameliorate Fungal Keratitis.

作者信息

Yang Jiahui, Zhong Jing, Fu Zhenyuan, He Dalian, Zhang Jing, Yuan Jin

机构信息

State Key Laboratory of Ophthalmology, Zhongshan Ophthalmic Center, Sun Yat-Sen University, Guangdong Provincial Key Laboratory of Ophthalmology and Visual Science, Guangzhou, China.

出版信息

Invest Ophthalmol Vis Sci. 2025 Jan 2;66(1):33. doi: 10.1167/iovs.66.1.33.

DOI:10.1167/iovs.66.1.33
PMID:39808118
原文链接:https://pmc.ncbi.nlm.nih.gov/articles/PMC11737460/
Abstract

PURPOSE

Fungal keratitis (FK) remains a treatment challenge, necessitating new therapeutic targets. Piezo1, a mechanosensitive ion channel, regulates calcium signaling and immune cell function. This study investigates its role in macrophage-mediated antifungal responses in FK.

METHODS

Piezo1 and Pyrin expression in corneas and bone marrow-derived macrophages (BMDMs) were assessed by RNAseq, quantitative real-time PCR (qRT-PCR), Western blot, and immunofluorescence. Intracellular calcium ion concentration was detected by Fluo-4 AM fluorescent probe staining. Heterozygous Piezo1 deficiency (Piezo1+/-) mice and Yoda1 were performed to regulate the expression of Piezo1.

RESULTS

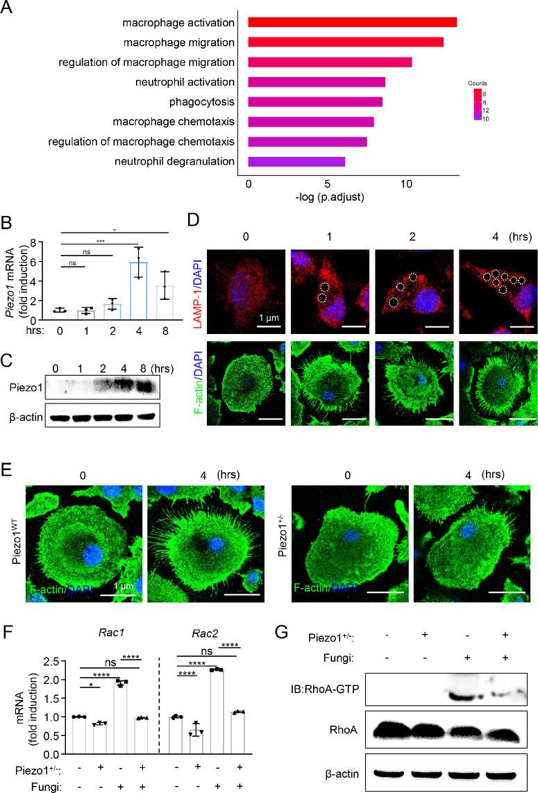
Our investigation demonstrates elevated expression of Piezo1 in the corneas of patients with FK and infected mice. This upregulation of Piezo1 corresponded with the swift recruitment of macrophages via the limbus. Additionally, Piezo1+/- mice exacerbate the progression of FK in the infection model. Furthermore, Piezo1 knockdown in macrophages exhibit a notable reduction phagocytic capacity, accompanied by an increase in viable colony-forming units in an in vitro model of fungal infection. Moreover, using a pharmacologic activator of Piezo1 (Yoda1), a calcium ion (Ca2+) chelator of BAPTA or Piezo1+/- mice, we demonstrate that Piezo1 activation triggers the Pyrin inflammasome via augmented calcium ion influx, which is required for protection against FK in murine hosts.

CONCLUSIONS

Piezo1 is crucial for innate immunity in FK, enhancing macrophage recruitment, activation, and Pyrin inflammasome-mediated antifungal activity via calcium signaling. Using Piezo1+/- mice and Yoda1, we confirm Piezo1's role in fungal clearance. Targeting Piezo1 offers a novel strategy to improve FK outcomes by boosting macrophage function and immune response.

摘要

目的

真菌性角膜炎(FK)仍然是一个治疗难题,需要新的治疗靶点。Piezo1是一种机械敏感离子通道,可调节钙信号传导和免疫细胞功能。本研究调查其在FK中巨噬细胞介导的抗真菌反应中的作用。

方法

通过RNA测序、定量实时聚合酶链反应(qRT-PCR)、蛋白质免疫印迹和免疫荧光评估Piezo1和吡啉在角膜和骨髓来源的巨噬细胞(BMDM)中的表达。使用Fluo-4 AM荧光探针染色检测细胞内钙离子浓度。采用杂合性Piezo1缺陷(Piezo1+/-)小鼠和Yoda1来调节Piezo1的表达。

结果

我们的研究表明,FK患者和受感染小鼠角膜中Piezo1的表达升高。Piezo1的这种上调与巨噬细胞通过角膜缘的迅速募集相对应。此外,Piezo1+/-小鼠在感染模型中会加剧FK的进展。此外,巨噬细胞中Piezo1的敲低表现出吞噬能力显著降低,同时在真菌感染的体外模型中活菌落形成单位增加。此外,使用Piezo1的药理学激活剂(Yoda1)、BAPTA的钙离子(Ca2+)螯合剂或Piezo1+/-小鼠,我们证明Piezo1激活通过增加钙离子内流触发吡啉炎性小体,这是小鼠宿主抵抗FK所必需的。

结论

Piezo1对FK的先天免疫至关重要,通过钙信号增强巨噬细胞募集、激活和吡啉炎性小体介导的抗真菌活性。使用Piezo1+/-小鼠和Yoda1,我们证实了Piezo1在真菌清除中的作用。靶向Piezo1提供了一种通过增强巨噬细胞功能和免疫反应来改善FK治疗效果的新策略。

https://cdn.ncbi.nlm.nih.gov/pmc/blobs/fa9b/11737460/38c878977fa5/iovs-66-1-33-f009.jpg
https://cdn.ncbi.nlm.nih.gov/pmc/blobs/fa9b/11737460/cfdc5b4bdecc/iovs-66-1-33-f001.jpg
https://cdn.ncbi.nlm.nih.gov/pmc/blobs/fa9b/11737460/946ae4b45121/iovs-66-1-33-f002.jpg
https://cdn.ncbi.nlm.nih.gov/pmc/blobs/fa9b/11737460/e515ae12c1a6/iovs-66-1-33-f003.jpg
https://cdn.ncbi.nlm.nih.gov/pmc/blobs/fa9b/11737460/13eaf64adcfe/iovs-66-1-33-f004.jpg
https://cdn.ncbi.nlm.nih.gov/pmc/blobs/fa9b/11737460/d853521dc148/iovs-66-1-33-f005.jpg
https://cdn.ncbi.nlm.nih.gov/pmc/blobs/fa9b/11737460/04970e990360/iovs-66-1-33-f006.jpg
https://cdn.ncbi.nlm.nih.gov/pmc/blobs/fa9b/11737460/8910cdb0bb04/iovs-66-1-33-f007.jpg
https://cdn.ncbi.nlm.nih.gov/pmc/blobs/fa9b/11737460/02aa3fe43d8a/iovs-66-1-33-f008.jpg
https://cdn.ncbi.nlm.nih.gov/pmc/blobs/fa9b/11737460/38c878977fa5/iovs-66-1-33-f009.jpg
https://cdn.ncbi.nlm.nih.gov/pmc/blobs/fa9b/11737460/cfdc5b4bdecc/iovs-66-1-33-f001.jpg
https://cdn.ncbi.nlm.nih.gov/pmc/blobs/fa9b/11737460/946ae4b45121/iovs-66-1-33-f002.jpg
https://cdn.ncbi.nlm.nih.gov/pmc/blobs/fa9b/11737460/e515ae12c1a6/iovs-66-1-33-f003.jpg
https://cdn.ncbi.nlm.nih.gov/pmc/blobs/fa9b/11737460/13eaf64adcfe/iovs-66-1-33-f004.jpg
https://cdn.ncbi.nlm.nih.gov/pmc/blobs/fa9b/11737460/d853521dc148/iovs-66-1-33-f005.jpg
https://cdn.ncbi.nlm.nih.gov/pmc/blobs/fa9b/11737460/04970e990360/iovs-66-1-33-f006.jpg
https://cdn.ncbi.nlm.nih.gov/pmc/blobs/fa9b/11737460/8910cdb0bb04/iovs-66-1-33-f007.jpg
https://cdn.ncbi.nlm.nih.gov/pmc/blobs/fa9b/11737460/02aa3fe43d8a/iovs-66-1-33-f008.jpg
https://cdn.ncbi.nlm.nih.gov/pmc/blobs/fa9b/11737460/38c878977fa5/iovs-66-1-33-f009.jpg

相似文献

1
Piezo1 Enhances Macrophage Phagocytosis and Pyrin Activation to Ameliorate Fungal Keratitis.Piezo1增强巨噬细胞吞噬作用和吡喃激活以改善真菌性角膜炎。
Invest Ophthalmol Vis Sci. 2025 Jan 2;66(1):33. doi: 10.1167/iovs.66.1.33.
2
Involvement of cGAS/STING Signaling in the Pathogenesis of Candida albicans Keratitis: Insights From Genetic and Pharmacological Approaches.环状鸟苷酸-腺苷酸合成酶/干扰素基因刺激蛋白信号通路在白念珠菌角膜炎发病机制中的作用:遗传和药理学方法的见解。
Invest Ophthalmol Vis Sci. 2024 Jun 3;65(6):13. doi: 10.1167/iovs.65.6.13.
3
Hyperosmotic stress-induced NLRP3 inflammasome activation via the mechanosensitive PIEZO1 channel in dry eye corneal epithelium.高渗应激通过干眼症角膜上皮中机械敏感的PIEZO1通道诱导NLRP3炎性小体激活。
Ocul Surf. 2025 Apr;36:106-118. doi: 10.1016/j.jtos.2025.01.005. Epub 2025 Jan 18.
4
CLEC-1 Acts as a Negative Regulator of Dectin-1 Induced Host Inflammatory Response Signature in Aspergillus fumigatus Keratitis.CLEC-1 作为烟曲霉菌角膜炎中 Dectin-1 诱导的宿主炎症反应特征的负调控因子。
Invest Ophthalmol Vis Sci. 2021 May 3;62(6):28. doi: 10.1167/iovs.62.6.28.
5
The Role of LC3-Associated Phagocytosis Inhibits the Inflammatory Response in Aspergillus fumigatus Keratitis.LC3 相关噬作用抑制烟曲霉角膜炎中的炎症反应。
Invest Ophthalmol Vis Sci. 2024 Jul 1;65(8):4. doi: 10.1167/iovs.65.8.4.
6
Guizhitongluo Tablet inhibits atherosclerosis and foam cell formation through regulating Piezo1/NLRP3 mediated macrophage pyroptosis.龟芪通络片通过调控 Piezo1/NLRP3 介导的巨噬细胞焦亡抑制动脉粥样硬化及泡沫细胞形成。
Phytomedicine. 2024 Sep;132:155827. doi: 10.1016/j.phymed.2024.155827. Epub 2024 Jun 13.
7
The Mechanosensitive Ion Channel PIEZO1 in Intestinal Epithelial Cells Mediates Inflammation through the NOD-Like Receptor 3 Pathway in Crohn's Disease.肠道上皮细胞中的机械敏感离子通道PIEZO1通过NOD样受体3途径介导克罗恩病中的炎症反应。
Inflamm Bowel Dis. 2023 Jan 5;29(1):103-115. doi: 10.1093/ibd/izac152.
8
Role of IL-36γ/IL-36R Signaling in Corneal Innate Defense Against Candida albicans Keratitis.IL-36γ/IL-36R 信号在对抗白色念珠菌性角膜炎的角膜固有防御中的作用。
Invest Ophthalmol Vis Sci. 2021 May 3;62(6):10. doi: 10.1167/iovs.62.6.10.
9
The Role of Autophagy in the Innate Immune Response to Fungal Keratitis Caused by Aspergillus fumigatus Infection.自噬在烟曲霉感染所致真菌性角膜炎先天免疫反应中的作用
Invest Ophthalmol Vis Sci. 2020 Feb 7;61(2):25. doi: 10.1167/iovs.61.2.25.
10
TSLP Produced by Aspergillus fumigatus-Stimulated DCs Promotes a Th17 Response Through the JAK/STAT Signaling Pathway in Fungal Keratitis.烟曲霉刺激的树突状细胞产生 TSLP 通过 JAK/STAT 信号通路促进真菌性角膜炎中的 Th17 反应。
Invest Ophthalmol Vis Sci. 2020 Dec 1;61(14):24. doi: 10.1167/iovs.61.14.24.

引用本文的文献

1
Comprehensive analysis of the pathogen spectrum and antibiotic resistance profiles in periprosthetic joint infections: a single center retrospective study.人工关节周围感染的病原体谱和抗生素耐药性概况的综合分析:一项单中心回顾性研究
Front Surg. 2025 Mar 13;12:1566689. doi: 10.3389/fsurg.2025.1566689. eCollection 2025.

本文引用的文献

1
Mechanisms of mechanotransduction and physiological roles of PIEZO channels.机械转导的机制和 Piezo 通道的生理作用。
Nat Rev Mol Cell Biol. 2024 Nov;25(11):886-903. doi: 10.1038/s41580-024-00773-5. Epub 2024 Sep 9.
2
Ebselen improves fungal keratitis through exerting anti-inflammation, anti-oxidative stress, and antifungal effects.依布硒啉通过发挥抗炎、抗氧化应激和抗真菌作用来改善真菌性角膜炎。
Redox Biol. 2024 Jul;73:103206. doi: 10.1016/j.redox.2024.103206. Epub 2024 May 23.
3
Extracellular vesicles from Candida albicans modulate immune cells function and play a protective role in fungal keratitis.
白色念珠菌来源的细胞外囊泡调节免疫细胞功能,并在真菌性角膜炎中发挥保护作用。
Microb Pathog. 2024 Apr;189:106606. doi: 10.1016/j.micpath.2024.106606. Epub 2024 Mar 2.
4
PIEZO Ion Channels in Cardiovascular Functions and Diseases.Piezo 离子通道在心血管功能和疾病中的作用。
Circ Res. 2024 Mar;134(5):572-591. doi: 10.1161/CIRCRESAHA.123.322798. Epub 2024 Feb 29.
5
-Derived Extracellular Vesicles Mitigate Fungal Keratitis by Modulating the Immune Cell Function.来源于树突状细胞的细胞外囊泡通过调节免疫细胞功能减轻真菌性角膜炎。
ACS Infect Dis. 2024 Feb 9;10(2):500-512. doi: 10.1021/acsinfecdis.3c00454. Epub 2024 Jan 4.
6
trans-Endothelial neutrophil migration activates bactericidal function via Piezo1 mechanosensing.跨内皮中性粒细胞迁移通过 Piezo1 机械感知激活杀菌功能。
Immunity. 2024 Jan 9;57(1):52-67.e10. doi: 10.1016/j.immuni.2023.11.007. Epub 2023 Dec 12.
7
Mechanosensing Piezo channels in gastrointestinal disorders.机械敏感 Piezo 通道与胃肠道疾病。
J Clin Invest. 2023 Oct 2;133(19):e171955. doi: 10.1172/JCI171955.
8
Mechanosensitive Piezo1 protein as a novel regulator in macrophages and macrophage-mediated inflammatory diseases.机械敏感 Piezo1 蛋白作为巨噬细胞及巨噬细胞介导体炎性疾病的新型调控因子。
Front Immunol. 2023 Jun 2;14:1149336. doi: 10.3389/fimmu.2023.1149336. eCollection 2023.
9
Piezo1-mediated M2 macrophage mechanotransduction enhances bone formation through secretion and activation of transforming growth factor-β1.Piezo1 介导的 M2 巨噬细胞力学转导通过转化生长因子-β1 的分泌和激活增强骨形成。
Cell Prolif. 2023 Sep;56(9):e13440. doi: 10.1111/cpr.13440. Epub 2023 Mar 7.
10
Immunoregulatory Role of the Mechanosensitive Ion Channel Piezo1 in Inflammation and Cancer.机械敏感离子通道 Piezo1 在炎症和癌症中的免疫调节作用。
Molecules. 2022 Dec 26;28(1):213. doi: 10.3390/molecules28010213.