Suppr超能文献

白细胞介素-8基因多态性与几种癌症风险的关联,尤其是在胃癌中。

The Association Between IL-8 Gene Polymorphisms and the Risk of Several Types of Cancer, Especially in Gastric Cancer.

作者信息

Xu Bin, Yan Yidan

机构信息

Geriatrics Department, Affiliated Hospital of Jiangnan University, Wuxi, China.

Medical Oncology, Affiliated Hospital of Jiangnan University, Wuxi, China.

出版信息

Cancer Rep (Hoboken). 2025 Jan;8(1):e70103. doi: 10.1002/cnr2.70103.

Abstract

BACKGROUND

Changes in functional genetic polymorphisms may increase or decrease the risk of cancer in patients. Nowadays, the association between polymorphisms in the interleukin-8 (IL-8) gene and the susceptibility of cancer risk have been investigated in many studies, however, above relationships remain unclear.

AIM

The current study aims to comprehensively evaluate the association between IL-8 gene six polymorphisms and the whole cancer risk, especially -251 polymorphism and gastric cancer.

METHODS AND RESULTS

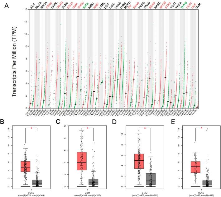
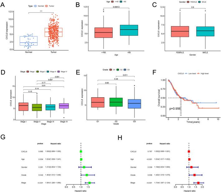
Six polymorphisms (-251, -353, +678, +1633, +2767, +781) were collected. The expression of serum IL-8 was calculated by ELISA assay. First, 104 case-control studies were conducted. Second, this research has made significant discoveries regarding the -251, -353 and +781 polymorphisms and the potential associations with cancer risk. Finally, the serum IL-8 levels in gastric cancer patients with AA/TT genotypes were significantly higher than those with the same genotypes of healthy controls and TT genotypes in gastric cancer patients.

CONCLUSION

Overall, the investigation has revealed that IL-8 gene polymorphisms significantly influence vulnerability to cancer development, especially for gastric cancer.

摘要

背景

功能基因多态性的变化可能会增加或降低患者患癌风险。目前,许多研究已对白细胞介素-8(IL-8)基因多态性与癌症易感性之间的关联进行了调查,然而,上述关系仍不明确。

目的

本研究旨在全面评估IL-8基因的六个多态性与整体癌症风险之间的关联,尤其是-251多态性与胃癌之间的关联。

方法与结果

收集了六个多态性位点(-251、-353、+678、+1633、+2767、+781)。通过酶联免疫吸附测定法计算血清IL-8的表达水平。首先,进行了104项病例对照研究。其次,本研究在-251、-353和+781多态性以及与癌症风险的潜在关联方面取得了重大发现。最后,AA/TT基因型的胃癌患者血清IL-8水平显著高于健康对照中相同基因型患者以及胃癌患者中的TT基因型患者。

结论

总体而言,该调查表明IL-8基因多态性显著影响癌症发生的易感性,尤其是对胃癌而言。

https://cdn.ncbi.nlm.nih.gov/pmc/blobs/c59e/11740087/57158b5caad8/CNR2-8-e70103-g005.jpg

文献AI研究员

20分钟写一篇综述,助力文献阅读效率提升50倍。

立即体验

用中文搜PubMed

大模型驱动的PubMed中文搜索引擎

马上搜索

文档翻译

学术文献翻译模型,支持多种主流文档格式。

立即体验