Suppr超能文献

TMB高的结直肠癌的突变分析:对分子途径和临床意义的见解

Mutation Analysis of TMB-High Colorectal Cancer: Insights Into Molecular Pathways and Clinical Implications.

作者信息

Chikaishi Yuko, Matsuoka Hiroshi, Sugihara Eiji, Takeda Mayu, Sumitomo Makoto, Yamada Seiji, Inaguma Gaku, Omura Yusuke, Cheong Yeongcheol, Kobayashi Yosuke, Nakauchi Masaya, Hiro Junichiro, Masumori Koji, Otsuka Koki, Nishihara Hiroshi, Suda Koichi, Saya Hideyuki, Takimoto Tetsuya

机构信息

Department of Surgery, Fujita Health University, Toyoake, Aichi, Japan.

Research Promotion Headquarters, Open Facility Center, Fujita Health University, Toyoake, Japan.

出版信息

Cancer Sci. 2025 Apr;116(4):1082-1093. doi: 10.1111/cas.16455. Epub 2025 Jan 16.

Abstract

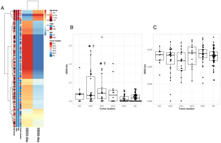
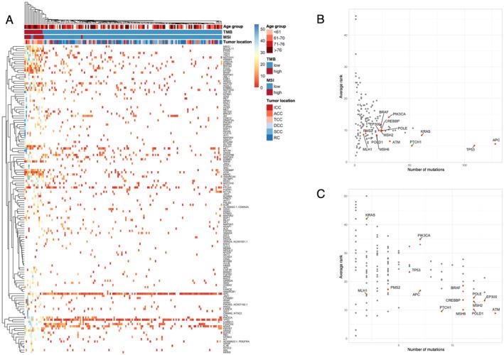
Colorectal cancer (CRC) is well characterized in terms of genetic mutations and the mechanisms by which they contribute to carcinogenesis. Mutations in APC, TP53, and KRAS are common in CRC, indicating key roles for these genes in tumor development and progression. However, for certain tumors with low frequencies of these mutations that are defined by tumor location and molecular phenotypes, a carcinogenic mechanism dependent on BRAF mutations has been proposed. We here analyzed targeted sequence data linked to clinical information for CRC, focusing on tumors with a high tumor mutation burden (TMB) in order to identify the characteristics of associated mutations, their relations to clinical features, and the mechanisms of carcinogenesis in tumors lacking the major driver oncogenes. Analysis of overall mutation frequencies confirmed that APC, TP53, and KRAS mutations were the most prevalent in our cohort. Compared with other tumors, TMB-high tumors were more frequent on the right side of the colon, had lower KRAS and higher BRAF mutation frequencies as well as a higher microsatellite instability (MSI) score, and showed a greater contribution of a mutational signature associated with MSI. Ranking of variant allele frequencies to identify genes that play a role early in carcinogenesis suggested that mutations in genes related to the DNA damage response (such as ATM and POLE) and to MSI (such as MSH2 and MSH6) may precede BRAF mutations associated with activation of the serrated pathway in TMB-high tumors. Our results thus indicate that TMB-high tumors suggest that mutations of genes related to mismatch repair and the DNA damage response may contribute to activation of the serrated pathway in CRC.

摘要

结直肠癌(CRC)在基因突变及其致癌机制方面已有充分的特征描述。APC、TP53和KRAS基因的突变在CRC中很常见,表明这些基因在肿瘤发生和发展中起关键作用。然而,对于某些由肿瘤位置和分子表型定义的、这些突变频率较低的肿瘤,有人提出了一种依赖BRAF突变的致癌机制。我们在此分析了与CRC临床信息相关的靶向序列数据,重点关注肿瘤突变负荷(TMB)高的肿瘤,以确定相关突变的特征、它们与临床特征的关系以及缺乏主要驱动癌基因的肿瘤的致癌机制。对总体突变频率的分析证实,APC、TP53和KRAS突变在我们的队列中最为普遍。与其他肿瘤相比,TMB高的肿瘤在结肠右侧更为常见,KRAS突变频率较低,BRAF突变频率较高,微卫星不稳定性(MSI)评分也较高,并且显示出与MSI相关的突变特征的更大贡献。通过对变异等位基因频率进行排序以确定在致癌早期起作用的基因,结果表明,与DNA损伤反应相关的基因(如ATM和POLE)以及与MSI相关的基因(如MSH2和MSH6)的突变可能先于TMB高的肿瘤中与锯齿状通路激活相关的BRAF突变。因此,我们的结果表明,TMB高的肿瘤提示与错配修复和DNA损伤反应相关的基因的突变可能有助于CRC中锯齿状通路的激活。

https://cdn.ncbi.nlm.nih.gov/pmc/blobs/3d5a/11967252/7ddcb6a6d61c/CAS-116-1082-g003.jpg

文献检索

告别复杂PubMed语法,用中文像聊天一样搜索,搜遍4000万医学文献。AI智能推荐,让科研检索更轻松。

立即免费搜索

文件翻译

保留排版,准确专业,支持PDF/Word/PPT等文件格式,支持 12+语言互译。

免费翻译文档

深度研究

AI帮你快速写综述,25分钟生成高质量综述,智能提取关键信息,辅助科研写作。

立即免费体验