Ferreira Fernando, Moreira Sofia, Zhao Min, Barriga Elias H
Mechanisms of Morphogenesis Lab, Gulbenkian Institute of Science (IGC), Oeiras, Portugal.
Mechanisms of Morphogenesis Lab, Cluster of Excellence Physics of Life (PoL), TU Dresden, Dresden, Germany.
Nat Mater. 2025 Mar;24(3):462-470. doi: 10.1038/s41563-024-02060-2. Epub 2025 Jan 17.
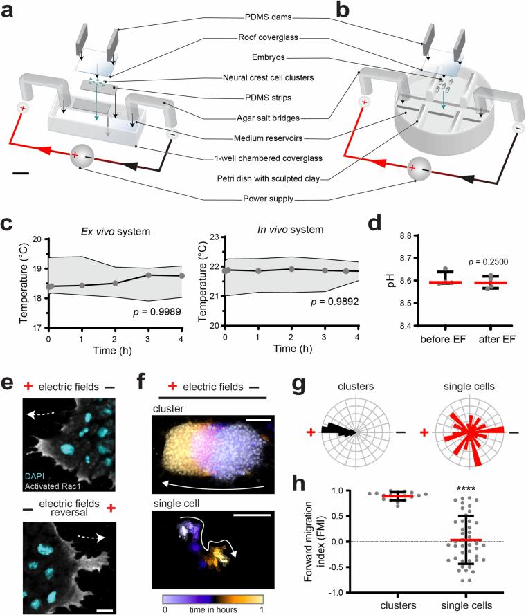
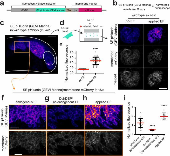
Directed collective cell migration is essential for morphogenesis, and chemical, electrical, mechanical and topological features have been shown to guide cell migration in vitro. Here we provide in vivo evidence showing that endogenous electric fields drive the directed collective cell migration of an embryonic stem cell population-the cephalic neural crest of Xenopus laevis. We demonstrate that the voltage-sensitive phosphatase 1 is a key component of the molecular mechanism, enabling neural crest cells to specifically transduce electric fields into a directional cue in vivo. Finally, we propose that endogenous electric fields are mechanically established by the convergent extension movements of the ectoderm, which generate a membrane tension gradient that opens stretch-activated ion channels. Overall, these findings establish a role for electrotaxis in tissue morphogenesis, highlighting the functions of endogenous bioelectrical stimuli in non-neural contexts.
定向集体细胞迁移对于形态发生至关重要,并且化学、电、机械和拓扑特征已被证明可在体外引导细胞迁移。在这里,我们提供体内证据表明内源性电场驱动胚胎干细胞群体——非洲爪蟾的头部神经嵴的定向集体细胞迁移。我们证明电压敏感磷酸酶1是分子机制的关键组成部分,使神经嵴细胞能够在体内将电场特异性转化为定向线索。最后,我们提出内源性电场是由外胚层的汇聚延伸运动机械建立的,该运动产生膜张力梯度,从而打开牵张激活离子通道。总体而言,这些发现确立了趋电运动在组织形态发生中的作用,突出了内源性生物电刺激在非神经环境中的功能。