Suppr超能文献

单细胞测序揭示了巨噬细胞在乳腺癌转移引起的脑微环境重塑中的必要性。

Single-cell sequencing revealed the necessity of macrophages in brain microenvironment remodeling by breast cancer metastasis.

作者信息

Liu Maotang, Wang CenZhu, Hu Qin, Wu XueChao, Wang Qing, Wang Jing, Xu Kun, Lu XiaoJie, Tian Wei

机构信息

Department of Neurosurgery, General Hospital of Tianjin Medical University, Tianjin Medical University, Tianjin, 300041, China; Department of Neurosurgery, The Affiliated Wuxi No.2 People's Hospital, Wuxi 214002, China; Wuxi Neurosurgical Institute, Wuxi, Jiangsu Province, 214002, China.

Department of Oncology, The Affiliated Wuxi People's Hospital of Nanjing Medical University, Wuxi People's Hospital, Wuxi Medical Center, Nanjing Medical University, Wuxi, China.

出版信息

Transl Oncol. 2025 Mar;53:102287. doi: 10.1016/j.tranon.2025.102287. Epub 2025 Jan 20.

Abstract

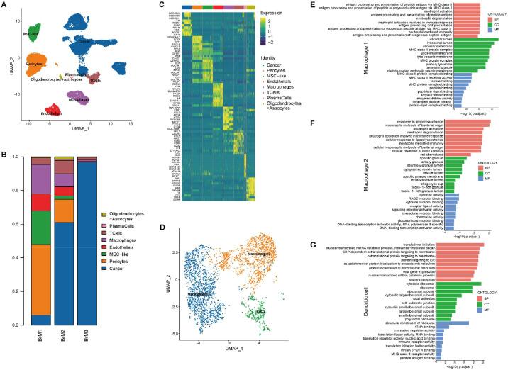
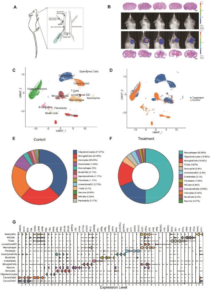
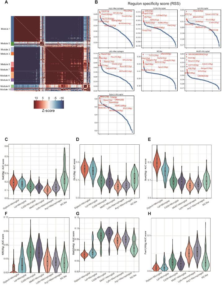
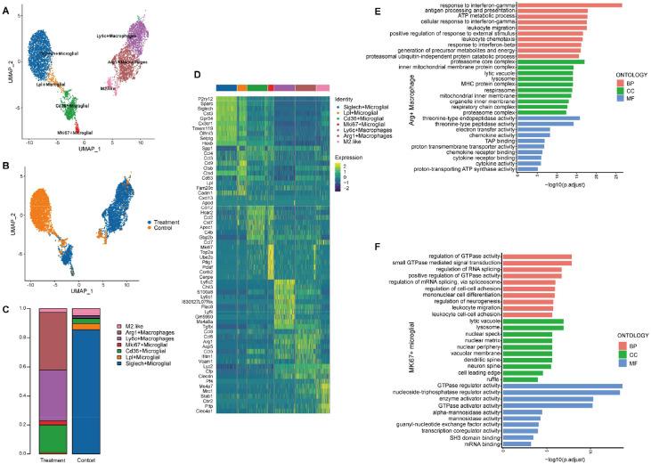
Breast cancer is one of the most common cancers worldwide, 30-50 % of patients with advanced breast cancer develop brain metastasis, causing severe damage to their life quality. Due to the existence of the blood-brain barrier (BBB), brain lesions were recognized to be a unique microenvironment with limited infiltration of circulating immune cells and drugs. However, emerging studies reported the immunology of the brain tumor microenvironment (TME) and indicated the potential of immunotherapy against brain metastases. Therefore, it is of great value to comprehensively investigate the TME and identify the pro-tumoral mechanisms facilitating brain metastases and the crucial molecules involved in this process. In this research, we re-analyzed public data on three brain surgical specimens of breast cancer metastases and identified the immunosuppressive roles of macrophages in the metastatic TME. Then, we conducted the first single-cell RNA sequencing on a murine model of breast cancer brain metastasis. In the brain TME, immune cells showed prominent heterogeneity, especially the mononuclear phagocyte system (MPS). We identified the alteration of macrophage subclusters in the central nerve system (CNS) after breast cancer invasion and found that metastatic cancer cells re-shaped the TME cellular interactions for immune evasion and nutrition supply. Finally, this research could serve as a reference for further analysis of new therapies against brain metastatic lesions.

摘要

乳腺癌是全球最常见的癌症之一,30%至50%的晚期乳腺癌患者会发生脑转移,严重损害其生活质量。由于血脑屏障(BBB)的存在,脑病变被认为是一个独特的微环境,循环免疫细胞和药物的浸润有限。然而,新兴研究报道了脑肿瘤微环境(TME)的免疫学,并指出了免疫治疗脑转移的潜力。因此,全面研究TME并确定促进脑转移的促肿瘤机制以及该过程中涉及的关键分子具有重要价值。在本研究中,我们重新分析了关于三个乳腺癌转移脑手术标本的公共数据,并确定了巨噬细胞在转移性TME中的免疫抑制作用。然后,我们对乳腺癌脑转移小鼠模型进行了首次单细胞RNA测序。在脑TME中,免疫细胞表现出显著的异质性,尤其是单核吞噬细胞系统(MPS)。我们确定了乳腺癌侵袭后中枢神经系统(CNS)中巨噬细胞亚群的变化,并发现转移性癌细胞重塑了TME细胞间相互作用以实现免疫逃逸和营养供应。最后,本研究可为进一步分析针对脑转移病变的新疗法提供参考。

https://cdn.ncbi.nlm.nih.gov/pmc/blobs/c998/11788856/709a05018b8a/ga1.jpg

文献检索

告别复杂PubMed语法,用中文像聊天一样搜索,搜遍4000万医学文献。AI智能推荐,让科研检索更轻松。

立即免费搜索

文件翻译

保留排版,准确专业,支持PDF/Word/PPT等文件格式,支持 12+语言互译。

免费翻译文档

深度研究

AI帮你快速写综述,25分钟生成高质量综述,智能提取关键信息,辅助科研写作。

立即免费体验