• 文献检索
  • 文档翻译
  • 深度研究
  • 学术资讯
  • Suppr Zotero 插件Zotero 插件
  • 邀请有礼
  • 套餐&价格
  • 历史记录
应用&插件
Suppr Zotero 插件Zotero 插件浏览器插件Mac 客户端Windows 客户端微信小程序
定价
高级版会员购买积分包购买API积分包
服务
文献检索文档翻译深度研究API 文档MCP 服务
关于我们
关于 Suppr公司介绍联系我们用户协议隐私条款
关注我们

Suppr 超能文献

核心技术专利:CN118964589B侵权必究
粤ICP备2023148730 号-1Suppr @ 2026

文献检索

告别复杂PubMed语法,用中文像聊天一样搜索,搜遍4000万医学文献。AI智能推荐,让科研检索更轻松。

立即免费搜索

文件翻译

保留排版,准确专业,支持PDF/Word/PPT等文件格式,支持 12+语言互译。

免费翻译文档

深度研究

AI帮你快速写综述,25分钟生成高质量综述,智能提取关键信息,辅助科研写作。

立即免费体验

冷冻保存的人交替活化巨噬细胞可促进小鼠对乙酰氨基酚诱导的肝损伤的修复。

Cryopreserved human alternatively activated macrophages promote resolution of acetaminophen-induced liver injury in mouse.

作者信息

Candela Maria Elena, Addison Melisande, Aird Rhona, Man Tak-Yung, Cartwright Jennifer A, Ashmore-Harris Candice, Kilpatrick Alastair M, Starkey Lewis Philip J, Drape Anna, Barnett Mark, Mitchell Donna, McLean Colin, McGowan Neil, Turner Marc, Dear James W, Forbes Stuart J

机构信息

Centre for Regenerative Medicine, The Institute for Regeneration and Repair, University of Edinburgh, Edinburgh, UK.

The Royal (Dick) School of Veterinary Studies and the Roslin Institute, University of Edinburgh, Edinburgh, UK.

出版信息

NPJ Regen Med. 2025 Jan 22;10(1):5. doi: 10.1038/s41536-025-00393-3.

DOI:10.1038/s41536-025-00393-3
PMID:39843512
原文链接:https://pmc.ncbi.nlm.nih.gov/articles/PMC11754469/
Abstract

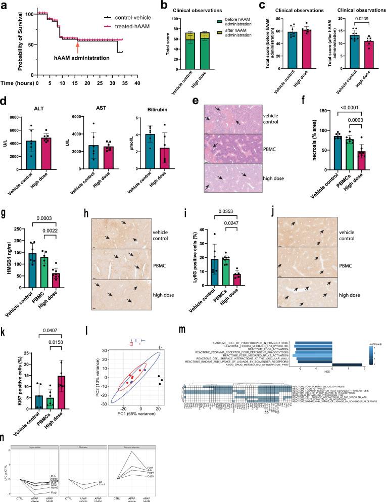
Acute liver failure is a rapidly progressing, life-threatening condition most commonly caused by an overdose of acetaminophen (paracetamol). The antidote, N-acetylcysteine (NAC), has limited efficacy when liver injury is established. If acute liver damage is severe, liver failure can rapidly develop with associated high mortality rates. We have previously demonstrated that alternatively, activated macrophages are a potential therapeutic option to reverse acute liver injury in pre-clinical models. In this paper, we present data using cryopreserved human alternatively activated macrophages (hAAMs)-which represent a potential, rapidly available treatment suitable for use in the acute setting. In a mouse model of APAP-induced injury, peripherally injected cryopreserved hAAMs reduced liver necrosis, modulated inflammatory responses, and enhanced liver regeneration. hAAMs were effective even when administered after the therapeutic window for NAC. This cell therapy approach represents a potential treatment for APAP overdose when NAC is ineffective because liver injury is established.

摘要

急性肝衰竭是一种迅速进展、危及生命的病症,最常见的病因是对乙酰氨基酚(扑热息痛)过量服用。当肝损伤已经形成时,解毒剂N - 乙酰半胱氨酸(NAC)的疗效有限。如果急性肝损伤严重,肝衰竭会迅速发展,伴有高死亡率。我们之前已经证明,在临床前模型中,活化的巨噬细胞是逆转急性肝损伤的一种潜在治疗选择。在本文中,我们展示了使用冷冻保存的人交替活化巨噬细胞(hAAMs)的数据——这代表了一种潜在的、可快速获得的治疗方法,适用于急性情况。在对乙酰氨基酚诱导损伤的小鼠模型中,外周注射冷冻保存的hAAMs可减少肝坏死、调节炎症反应并增强肝脏再生。即使在NAC治疗窗之后给药,hAAMs仍然有效。当NAC因肝损伤已经形成而无效时,这种细胞治疗方法代表了对乙酰氨基酚过量服用的一种潜在治疗方法。

https://cdn.ncbi.nlm.nih.gov/pmc/blobs/aab2/11754469/fdae799ab9a3/41536_2025_393_Fig6_HTML.jpg
https://cdn.ncbi.nlm.nih.gov/pmc/blobs/aab2/11754469/6eb0030f27c1/41536_2025_393_Fig1_HTML.jpg
https://cdn.ncbi.nlm.nih.gov/pmc/blobs/aab2/11754469/e0b306d043c7/41536_2025_393_Fig2_HTML.jpg
https://cdn.ncbi.nlm.nih.gov/pmc/blobs/aab2/11754469/33350e711cf5/41536_2025_393_Fig3_HTML.jpg
https://cdn.ncbi.nlm.nih.gov/pmc/blobs/aab2/11754469/af714f6abd56/41536_2025_393_Fig4_HTML.jpg
https://cdn.ncbi.nlm.nih.gov/pmc/blobs/aab2/11754469/08bcb270d203/41536_2025_393_Fig5_HTML.jpg
https://cdn.ncbi.nlm.nih.gov/pmc/blobs/aab2/11754469/fdae799ab9a3/41536_2025_393_Fig6_HTML.jpg
https://cdn.ncbi.nlm.nih.gov/pmc/blobs/aab2/11754469/6eb0030f27c1/41536_2025_393_Fig1_HTML.jpg
https://cdn.ncbi.nlm.nih.gov/pmc/blobs/aab2/11754469/e0b306d043c7/41536_2025_393_Fig2_HTML.jpg
https://cdn.ncbi.nlm.nih.gov/pmc/blobs/aab2/11754469/33350e711cf5/41536_2025_393_Fig3_HTML.jpg
https://cdn.ncbi.nlm.nih.gov/pmc/blobs/aab2/11754469/af714f6abd56/41536_2025_393_Fig4_HTML.jpg
https://cdn.ncbi.nlm.nih.gov/pmc/blobs/aab2/11754469/08bcb270d203/41536_2025_393_Fig5_HTML.jpg
https://cdn.ncbi.nlm.nih.gov/pmc/blobs/aab2/11754469/fdae799ab9a3/41536_2025_393_Fig6_HTML.jpg

相似文献

1
Cryopreserved human alternatively activated macrophages promote resolution of acetaminophen-induced liver injury in mouse.冷冻保存的人交替活化巨噬细胞可促进小鼠对乙酰氨基酚诱导的肝损伤的修复。
NPJ Regen Med. 2025 Jan 22;10(1):5. doi: 10.1038/s41536-025-00393-3.
2
Alternatively activated macrophages promote resolution of necrosis following acute liver injury. alternatively 激活的巨噬细胞促进急性肝损伤后坏死的消退。
J Hepatol. 2020 Aug;73(2):349-360. doi: 10.1016/j.jhep.2020.02.031. Epub 2020 Mar 11.
3
Delayed administration of N-acetylcysteine blunts recovery after an acetaminophen overdose unlike 4-methylpyrazole.与 4-甲基吡唑不同,乙酰半胱氨酸延迟给药会削弱对乙酰氨基酚过量后的恢复。
Arch Toxicol. 2021 Oct;95(10):3377-3391. doi: 10.1007/s00204-021-03142-9. Epub 2021 Aug 22.
4
Chitinase 3-like-1 contributes to acetaminophen-induced liver injury by promoting hepatic platelet recruitment.几丁质酶 3 样蛋白 1 通过促进肝内血小板募集促进对乙酰氨基酚诱导的肝损伤。
Elife. 2021 Jun 10;10:e68571. doi: 10.7554/eLife.68571.
5
Comparing N-acetylcysteine and 4-methylpyrazole as antidotes for acetaminophen overdose.比较 N-乙酰半胱氨酸和 4-甲基吡唑作为对乙酰氨基酚过量的解毒剂。
Arch Toxicol. 2022 Feb;96(2):453-465. doi: 10.1007/s00204-021-03211-z. Epub 2022 Jan 3.
6
Acetaminophen: Dose-Dependent Drug Hepatotoxicity and Acute Liver Failure in Patients.对乙酰氨基酚:患者中的剂量依赖性药物肝毒性与急性肝衰竭
Dig Dis. 2015;33(4):464-71. doi: 10.1159/000374090. Epub 2015 Jul 6.
7
Metallothioneins alter macrophage phenotype and represent novel therapeutic targets for acetaminophen-induced liver injury.金属硫蛋白可改变巨噬细胞表型,是对乙酰氨基酚诱导的肝损伤的新型治疗靶点。
J Leukoc Biol. 2022 Jan;111(1):123-133. doi: 10.1002/JLB.3A0820-527R. Epub 2021 Mar 16.
8
Cathelicidin promotes liver repair after acetaminophen-induced liver injury in mice.在小鼠中,杀菌肽促进对乙酰氨基酚诱导的肝损伤后的肝脏修复。
JHEP Rep. 2023 Jan 31;5(4):100687. doi: 10.1016/j.jhepr.2023.100687. eCollection 2023 Apr.
9
Combination of sivelestat and N-acetylcysteine alleviates the inflammatory response and exceeds standard treatment for acetaminophen-induced liver injury.西维来司他联合 N-乙酰半胱氨酸减轻了对乙酰氨基酚诱导的肝损伤的炎症反应,优于标准治疗。
J Leukoc Biol. 2020 Feb;107(2):341-355. doi: 10.1002/JLB.5A1119-279R. Epub 2019 Dec 16.
10
Randomised open label exploratory, safety and tolerability study with calmangafodipir in patients treated with the 12-h regimen of N-acetylcysteine for paracetamol overdose-the PP100-01 for Overdose of Paracetamol (POP) trial: study protocol for a randomised controlled trial.使用卡锰福地吡在接受对乙酰氨基酚过量12小时N - 乙酰半胱氨酸治疗的患者中进行的随机开放标签探索性、安全性和耐受性研究——对乙酰氨基酚过量(POP)试验的PP100 - 01:一项随机对照试验的研究方案
Trials. 2019 Jan 8;20(1):27. doi: 10.1186/s13063-018-3134-1.

引用本文的文献

1
Temporal dichotomy of neutrophil function in acute liver injury and repair.急性肝损伤与修复中中性粒细胞功能的时间二分法
JHEP Rep. 2025 Apr 11;7(7):101417. doi: 10.1016/j.jhepr.2025.101417. eCollection 2025 Jul.

本文引用的文献

1
A new era of macrophage-based cell therapy.基于巨噬细胞的细胞治疗新时代。
Exp Mol Med. 2023 Sep;55(9):1945-1954. doi: 10.1038/s12276-023-01068-z. Epub 2023 Sep 1.
2
Therapeutic modulation of the liver immune microenvironment.肝脏免疫微环境的治疗性调控
Hepatology. 2023 Nov 1;78(5):1581-1601. doi: 10.1097/HEP.0000000000000386. Epub 2023 Apr 17.
3
Dose-dependent pleiotropic role of neutrophils during acetaminophen-induced liver injury in male and female mice.在雄性和雌性小鼠的对乙酰氨基酚诱导的肝损伤中,中性粒细胞具有剂量依赖性的多效性作用。
Arch Toxicol. 2023 May;97(5):1397-1412. doi: 10.1007/s00204-023-03478-4. Epub 2023 Mar 16.
4
Acute liver failure following paracetamol overdose.对乙酰氨基酚过量导致的急性肝衰竭。
J Intensive Care Soc. 2022 May;23(2):244-251. doi: 10.1177/17511437211007777. Epub 2021 Apr 15.
5
Study protocol: a multicentre, open-label, parallel-group, phase 2, randomised controlled trial of autologous macrophage therapy for liver cirrhosis (MATCH).研究方案:多中心、开放标签、平行组、2 期、随机对照试验,自体巨噬细胞疗法治疗肝硬化(MATCH)。
BMJ Open. 2021 Nov 8;11(11):e053190. doi: 10.1136/bmjopen-2021-053190.
6
Acetaminophen-Induced Liver Injury Exposes Murine IL-22 as Sex-Related Gene Product.对乙酰氨基酚诱导的肝损伤揭示了小鼠白介素-22 是一种性别相关的基因产物。
Int J Mol Sci. 2021 Sep 30;22(19):10623. doi: 10.3390/ijms221910623.
7
Functions of CD169 positive macrophages in human diseases (Review).CD169阳性巨噬细胞在人类疾病中的作用(综述)
Biomed Rep. 2021 Feb;14(2):26. doi: 10.3892/br.2020.1402. Epub 2020 Dec 17.
8
Mitochondrial Damage and Biogenesis in Acetaminophen-induced Liver Injury.对乙酰氨基酚诱导的肝损伤中的线粒体损伤与生物发生
Liver Res. 2019 Dec;3(3-4):150-156. doi: 10.1016/j.livres.2019.10.002. Epub 2019 Nov 1.
9
Alternatively activated macrophages promote resolution of necrosis following acute liver injury. alternatively 激活的巨噬细胞促进急性肝损伤后坏死的消退。
J Hepatol. 2020 Aug;73(2):349-360. doi: 10.1016/j.jhep.2020.02.031. Epub 2020 Mar 11.
10
Phagocytosis of Necrotic Debris at Sites of Injury and Inflammation.损伤和炎症部位坏死碎片的吞噬作用。
Front Immunol. 2020 Jan 9;10:3030. doi: 10.3389/fimmu.2019.03030. eCollection 2019.