• 文献检索
  • 文档翻译
  • 深度研究
  • 学术资讯
  • Suppr Zotero 插件Zotero 插件
  • 邀请有礼
  • 套餐&价格
  • 历史记录
应用&插件
Suppr Zotero 插件Zotero 插件浏览器插件Mac 客户端Windows 客户端微信小程序
定价
高级版会员购买积分包购买API积分包
服务
文献检索文档翻译深度研究API 文档MCP 服务
关于我们
关于 Suppr公司介绍联系我们用户协议隐私条款
关注我们

Suppr 超能文献

核心技术专利:CN118964589B侵权必究
粤ICP备2023148730 号-1Suppr @ 2026

文献检索

告别复杂PubMed语法,用中文像聊天一样搜索,搜遍4000万医学文献。AI智能推荐,让科研检索更轻松。

立即免费搜索

文件翻译

保留排版,准确专业,支持PDF/Word/PPT等文件格式,支持 12+语言互译。

免费翻译文档

深度研究

AI帮你快速写综述,25分钟生成高质量综述,智能提取关键信息,辅助科研写作。

立即免费体验

来自油菜的油菜素通过诱导p62/NRF2/GPX4调节的铁死亡抑制结直肠癌。

Brassinin from Brassica campestris L. inhibits colorectal cancer by inducing p62/NRF2/GPX4-regulated ferroptosis.

作者信息

Wen Shi-Yuan, Gao Rui-Rui, Chen Yan-Yan, Wang Yi-Jie, Wang Xin-Tong, Liu Hai-Xin

机构信息

College of Basic Medical Sciences, Shanxi Medical University, Taiyuan, China.

College of Traditional Chinese Medicine and Food Engineering, Shanxi University of Chinese Medicine, Taiyuan, China.

出版信息

Animal Model Exp Med. 2025 Jul;8(7):1155-1165. doi: 10.1002/ame2.12521. Epub 2025 Jan 23.

DOI:10.1002/ame2.12521
PMID:39846413
原文链接:https://pmc.ncbi.nlm.nih.gov/articles/PMC12431579/
Abstract

BACKGROUND

Indole phytoalexins, plant-derived compounds present in cruciferous vegetables, have demonstrated anticancer properties. Brassinin (BSN), derived from Brassica campestris L. var. campestris, is known for its potent antitumor effects on various cancers. However, the role of ferroptosis in regulating the antitumor effects of BSN has not been fully elucidated.

METHODS

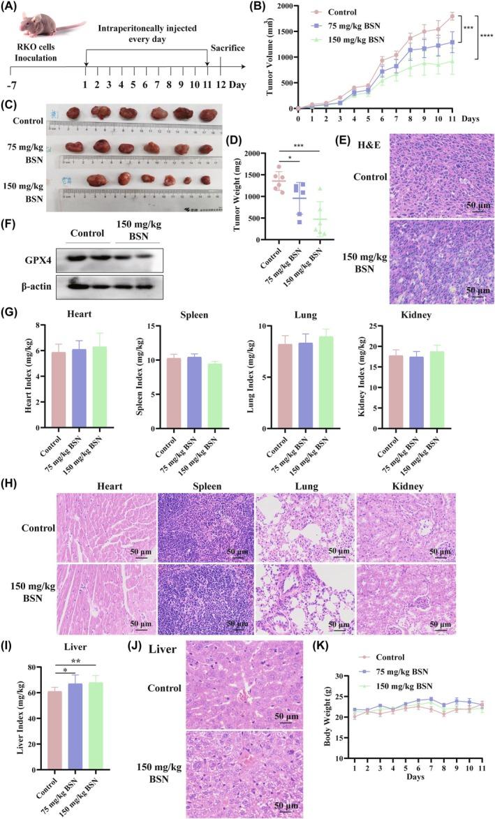
The components of B. campestris L. against colorectal cancer (CRC) were analyzed by network pharmacology. CCK-8 assay and colony formation assay detected cell viability induced by BSN. Molecular docking verified the binding of BSN to the target protein. Western blot and reverse transcription-quantitative polymerase chain reaction (RT-qPCR) assay revealed whether BSN can inactivate the NRF2 signaling and inhibit the expression of p62 and HO-1. The RKO-xenograft tumor models were established and then were treated by 75 or 150 mg/kg BSN to verify the antitumor efficacy and side effects of BSN.

RESULTS

Network pharmacology suggested that BSN is the most important component of B. campestris L. against CRC. BSN inhibits CRC cell viability in a dose- and time-dependent manner. Furthermore, this inhibitory effect is associated with the induction of ferroptosis, as BSN suppresses the cell viability of CRC by inducing GPX4-regulated ferroptosis. BSN may bind to NRF2 protein to inactivate the NRF2 signaling, inhibiting the expression of p62 and HO-1. Importantly, a low dose or a high dose of BSN significantly reduced the tumor growth in vivo.

CONCLUSIONS

Our findings reveal that BSN blocks CRC growth by inducing p62/NRF2/GPX4-regulated ferroptosis, which may be a novel lead compound for tumor treatment.

摘要

背景

吲哚类植物抗毒素是十字花科蔬菜中含有的植物源化合物,已显示出抗癌特性。源自油菜的油菜素(BSN)以其对多种癌症的强大抗肿瘤作用而闻名。然而,铁死亡在调节BSN抗肿瘤作用中的作用尚未完全阐明。

方法

采用网络药理学分析油菜对结直肠癌(CRC)的成分。CCK-8法和集落形成试验检测BSN诱导的细胞活力。分子对接验证了BSN与靶蛋白的结合。蛋白质免疫印迹法和逆转录定量聚合酶链反应(RT-qPCR)检测BSN是否能使NRF2信号失活并抑制p62和HO-1的表达。建立RKO异种移植肿瘤模型,然后用75或150mg/kg BSN处理,以验证BSN的抗肿瘤疗效和副作用。

结果

网络药理学表明,BSN是油菜抗CRC的最重要成分。BSN以剂量和时间依赖性方式抑制CRC细胞活力。此外,这种抑制作用与铁死亡的诱导有关,因为BSN通过诱导GPX4调节的铁死亡来抑制CRC的细胞活力。BSN可能与NRF2蛋白结合,使NRF2信号失活,抑制p62和HO-1的表达。重要的是,低剂量或高剂量的BSN均能显著降低体内肿瘤生长。

结论

我们的研究结果表明,BSN通过诱导p62/NRF2/GPX4调节的铁死亡来阻断CRC的生长,这可能是一种新型的肿瘤治疗先导化合物。

https://cdn.ncbi.nlm.nih.gov/pmc/blobs/a2ae/12431579/860711408674/AME2-8-1155-g008.jpg
https://cdn.ncbi.nlm.nih.gov/pmc/blobs/a2ae/12431579/d05752d697f3/AME2-8-1155-g002.jpg
https://cdn.ncbi.nlm.nih.gov/pmc/blobs/a2ae/12431579/190c51307547/AME2-8-1155-g006.jpg
https://cdn.ncbi.nlm.nih.gov/pmc/blobs/a2ae/12431579/412c40fccfee/AME2-8-1155-g007.jpg
https://cdn.ncbi.nlm.nih.gov/pmc/blobs/a2ae/12431579/d71b09c09966/AME2-8-1155-g004.jpg
https://cdn.ncbi.nlm.nih.gov/pmc/blobs/a2ae/12431579/a095378a7821/AME2-8-1155-g003.jpg
https://cdn.ncbi.nlm.nih.gov/pmc/blobs/a2ae/12431579/7857c4718c7b/AME2-8-1155-g005.jpg
https://cdn.ncbi.nlm.nih.gov/pmc/blobs/a2ae/12431579/860711408674/AME2-8-1155-g008.jpg
https://cdn.ncbi.nlm.nih.gov/pmc/blobs/a2ae/12431579/d05752d697f3/AME2-8-1155-g002.jpg
https://cdn.ncbi.nlm.nih.gov/pmc/blobs/a2ae/12431579/190c51307547/AME2-8-1155-g006.jpg
https://cdn.ncbi.nlm.nih.gov/pmc/blobs/a2ae/12431579/412c40fccfee/AME2-8-1155-g007.jpg
https://cdn.ncbi.nlm.nih.gov/pmc/blobs/a2ae/12431579/d71b09c09966/AME2-8-1155-g004.jpg
https://cdn.ncbi.nlm.nih.gov/pmc/blobs/a2ae/12431579/a095378a7821/AME2-8-1155-g003.jpg
https://cdn.ncbi.nlm.nih.gov/pmc/blobs/a2ae/12431579/7857c4718c7b/AME2-8-1155-g005.jpg
https://cdn.ncbi.nlm.nih.gov/pmc/blobs/a2ae/12431579/860711408674/AME2-8-1155-g008.jpg

相似文献

1
Brassinin from Brassica campestris L. inhibits colorectal cancer by inducing p62/NRF2/GPX4-regulated ferroptosis.来自油菜的油菜素通过诱导p62/NRF2/GPX4调节的铁死亡抑制结直肠癌。
Animal Model Exp Med. 2025 Jul;8(7):1155-1165. doi: 10.1002/ame2.12521. Epub 2025 Jan 23.
2
Aldo-keto Reductase 1B10 (AKR1B10) Suppresses Sensitivity of Ferroptosis in TNBC by Activating the AKT/GSK3β/Nrf2/GPX4 Axis.醛酮还原酶1B10(AKR1B10)通过激活AKT/GSK3β/Nrf2/GPX4轴抑制三阴性乳腺癌中铁死亡的敏感性。
Front Biosci (Landmark Ed). 2025 Jun 27;30(6):36615. doi: 10.31083/FBL36615.
3
Paclitaxel Attenuates Atherosclerosis by Suppressing Macrophage Ferroptosis and Improving Lipid Metabolism via the Sirt1/Nrf2/GPX4 Pathway.紫杉醇通过Sirt1/Nrf2/GPX4途径抑制巨噬细胞铁死亡和改善脂质代谢来减轻动脉粥样硬化。
FASEB J. 2025 Aug 15;39(15):e70917. doi: 10.1096/fj.202501047RR.
4
Baicalein triggers ferroptosis in colorectal cancer cells via blocking the JAK2/STAT3/GPX4 axis.黄芩素通过阻断 JAK2/STAT3/GPX4 轴诱导结直肠癌细胞发生铁死亡。
Acta Pharmacol Sin. 2024 Aug;45(8):1715-1726. doi: 10.1038/s41401-024-01258-z. Epub 2024 Apr 29.
5
Taraxerol induces ferroptosis in breast cancer by targeting Nrf2 transcriptional activity to promote MIB2-mediated GPX4 ubiquitination.蒲公英赛醇通过靶向Nrf2转录活性促进MIB2介导的GPX4泛素化,从而诱导乳腺癌细胞发生铁死亡。
Phytomedicine. 2025 Jun 25;145:157024. doi: 10.1016/j.phymed.2025.157024.
6
Nobiletin promotes ferroptosis in breast cancer through targeting AKR1C1-mediated ubiquitination and degradation of GPX4.诺米林通过靶向AKR1C1介导的GPX4泛素化和降解促进乳腺癌细胞铁死亡。
Phytomedicine. 2025 Jul 20;146:157074. doi: 10.1016/j.phymed.2025.157074.
7
CX-5461 inhibits cell proliferation and induces ferroptosis of colorectal cancer cells by inactivating Nrf2 pathway.CX-5461通过使Nrf2通路失活来抑制结肠癌细胞增殖并诱导其铁死亡。
Cell Signal. 2025 Jul 13;135:111998. doi: 10.1016/j.cellsig.2025.111998.
8
Hydroxytyrosol induced ferroptosis through Nrf2 signaling pathway in colorectal cancer cells.羟基酪醇通过Nrf2信号通路诱导结肠癌细胞发生铁死亡。
Sci Rep. 2025 Jul 1;15(1):21271. doi: 10.1038/s41598-025-04415-4.
9
Sulfasalazine induces ferroptosis in osteosarcomas by regulating Nrf2/SLC7A11/GPX4 signaling axis.柳氮磺胺吡啶通过调节Nrf2/SLC7A11/GPX4信号轴诱导骨肉瘤细胞发生铁死亡。
Sci Rep. 2025 Aug 18;15(1):30197. doi: 10.1038/s41598-025-13324-5.
10
Low dose radiotherapy combined with immune checkpoint inhibitors induces ferroptosis in lung cancer via the Nrf2/HO-1/GPX4 axis.低剂量放疗联合免疫检查点抑制剂通过Nrf2/HO-1/GPX4轴诱导肺癌细胞发生铁死亡。
Front Immunol. 2025 May 27;16:1558814. doi: 10.3389/fimmu.2025.1558814. eCollection 2025.

本文引用的文献

1
Ripe papaya pectins inhibit the proliferation of colon cancer spheroids and the formation of chemically induced aberrant crypts in rats colons.成熟木瓜果胶可抑制结肠癌球的增殖和化学诱导的大鼠结肠隐窝异常形成。
Carbohydr Polym. 2024 May 1;331:121878. doi: 10.1016/j.carbpol.2024.121878. Epub 2024 Feb 1.
2
Immunotherapy for colorectal cancer: insight from inherited genetics.结直肠癌的免疫治疗:遗传性遗传学的见解。
Trends Cancer. 2024 May;10(5):444-456. doi: 10.1016/j.trecan.2024.01.008. Epub 2024 Feb 14.
3
Therapeutic effects of coptisine derivative EHLJ7 on colorectal cancer by inhibiting PI3K/AKT pathway.
小檗碱衍生物 EHLJ7 通过抑制 PI3K/AKT 通路对结直肠癌的治疗作用。
Cell Signal. 2024 Apr;116:111053. doi: 10.1016/j.cellsig.2024.111053. Epub 2024 Jan 13.
4
FOXA2 Suppression by TRIM36 Exerts Anti-Tumor Role in Colorectal Cancer Via Inducing NRF2/GPX4-Regulated Ferroptosis.FOXA2 通过抑制 TRIM36 在结直肠癌中发挥抑瘤作用,通过诱导 NRF2/GPX4 调节的铁死亡。
Adv Sci (Weinh). 2023 Dec;10(35):e2304521. doi: 10.1002/advs.202304521. Epub 2023 Oct 24.
5
Nrf2 inhibition increases sensitivity to chemotherapy of colorectal cancer by promoting ferroptosis and pyroptosis.Nrf2 抑制通过促进铁死亡和细胞焦亡增加结直肠癌对化疗的敏感性。
Sci Rep. 2023 Sep 1;13(1):14359. doi: 10.1038/s41598-023-41490-x.
6
PDCD6 Promotes Hepatocellular Carcinoma Cell Proliferation and Metastasis through the AKT/GSK3β/β-catenin Pathway.PDCD6 通过 AKT/GSK3β/β-catenin 通路促进肝癌细胞增殖和转移。
Biomed Environ Sci. 2023 Mar 20;36(3):241-252. doi: 10.3967/bes2023.027.
7
Stem cell retrograde: A new reason why colorectal cancer is more common than small intestinal cancer?干细胞逆行:结直肠癌比小肠癌更常见的新原因?
Innovation (Camb). 2023 Feb 1;4(2):100387. doi: 10.1016/j.xinn.2023.100387. eCollection 2023 Mar 13.
8
Brassinin Induces Apoptosis, Autophagy, and Paraptosis via MAPK Signaling Pathway Activation in Chronic Myelogenous Leukemia Cells.油菜素内酯通过激活慢性粒细胞白血病细胞中的丝裂原活化蛋白激酶(MAPK)信号通路诱导细胞凋亡、自噬和副凋亡。
Biology (Basel). 2023 Feb 14;12(2):307. doi: 10.3390/biology12020307.
9
Ibrutinib facilitates the sensitivity of colorectal cancer cells to ferroptosis through BTK/NRF2 pathway.伊布替尼通过 BTK/NRF2 通路促进结直肠癌细胞对铁死亡的敏感性。
Cell Death Dis. 2023 Feb 23;14(2):151. doi: 10.1038/s41419-023-05664-9.
10
LTBP2 Knockdown Promotes Ferroptosis in Gastric Cancer Cells through p62-Keap1-Nrf2 Pathway.LTBP2 敲低通过 p62-Keap1-Nrf2 通路促进胃癌细胞发生铁死亡。
Biomed Res Int. 2022 Aug 4;2022:6532253. doi: 10.1155/2022/6532253. eCollection 2022.