Suppr超能文献

DECODE能够以单氨基酸分辨率对抗体表位进行高通量定位。

DECODE enables high-throughput mapping of antibody epitopes at single amino acid resolution.

作者信息

Matsumoto Katsuhiko, Harada Shoko Y, Yoshida Shota Y, Narumi Ryohei, Mitani Tomoki T, Yada Saori, Sato Aya, Morii Eiichi, Shimizu Yoshihiro, Ueda Hiroki R

机构信息

Laboratory for Synthetic Biology, RIKEN Center for Biosystems Dynamics Research, Osaka, Japan.

Department of Systems Pharmacology, Graduate School of Medicine, The University of Tokyo, Tokyo, Japan.

出版信息

PLoS Biol. 2025 Jan 23;23(1):e3002707. doi: 10.1371/journal.pbio.3002707. eCollection 2025 Jan.

Abstract

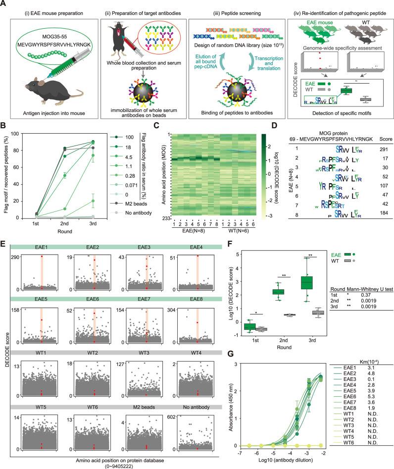
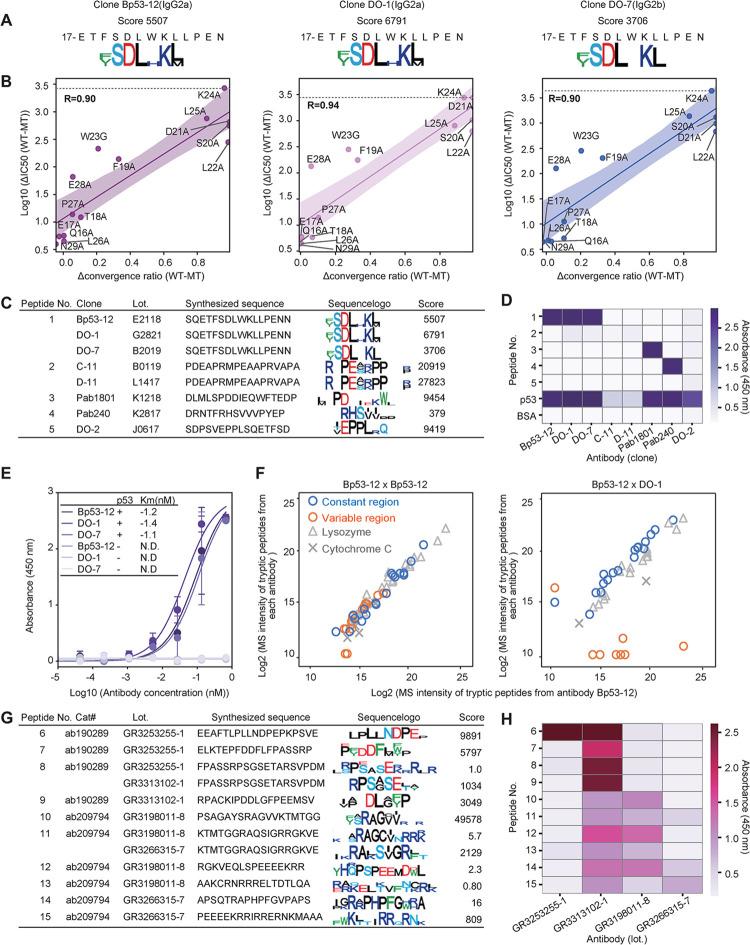
Antibodies are extensively used in biomedical research, clinical fields, and disease treatment. However, to enhance the reproducibility and reliability of antibody-based experiments, it is crucial to have a detailed understanding of the antibody's target specificity and epitope. In this study, we developed a high-throughput and precise epitope analysis method, DECODE (Decoding Epitope Composition by Optimized-mRNA-display, Data analysis, and Expression sequencing). This method allowed identifying patterns of epitopes recognized by monoclonal or polyclonal antibodies at single amino acid resolution and predicted cross-reactivity against the entire protein database. By applying the obtained epitope information, it has become possible to develop a new 3D immunostaining method that increases the penetration of antibodies deep into tissues. Furthermore, to demonstrate the applicability of DECODE to more complex blood antibodies, we performed epitope analysis using serum antibodies from mice with experimental autoimmune encephalomyelitis (EAE). As a result, we were able to successfully identify an epitope that matched the sequence of the peptide inducing the disease model without relying on existing antigen information. These results demonstrate that DECODE can provide high-quality epitope information, improve the reproducibility of antibody-dependent experiments, diagnostics and therapeutics, and contribute to discover pathogenic epitopes from antibodies in the blood.

摘要

抗体在生物医学研究、临床领域及疾病治疗中被广泛应用。然而,为提高基于抗体实验的可重复性和可靠性,详细了解抗体的靶标特异性和表位至关重要。在本研究中,我们开发了一种高通量且精确的表位分析方法,即DECODE(通过优化的mRNA展示、数据分析和表达测序解码表位组成)。该方法能够以单氨基酸分辨率识别单克隆或多克隆抗体所识别的表位模式,并预测针对整个蛋白质数据库的交叉反应性。通过应用所获得的表位信息,已能够开发一种新的三维免疫染色方法,该方法可增强抗体深入组织的穿透能力。此外,为证明DECODE对更复杂血液抗体的适用性,我们使用患有实验性自身免疫性脑脊髓炎(EAE)小鼠的血清抗体进行了表位分析。结果,我们能够成功鉴定出一个与诱导疾病模型的肽序列相匹配的表位,而无需依赖现有的抗原信息。这些结果表明,DECODE能够提供高质量的表位信息,提高依赖抗体的实验、诊断和治疗的可重复性,并有助于从血液中的抗体发现致病表位。

https://cdn.ncbi.nlm.nih.gov/pmc/blobs/fc72/11756784/c7af0d65b07f/pbio.3002707.g001.jpg

文献检索

告别复杂PubMed语法,用中文像聊天一样搜索,搜遍4000万医学文献。AI智能推荐,让科研检索更轻松。

立即免费搜索

文件翻译

保留排版,准确专业,支持PDF/Word/PPT等文件格式,支持 12+语言互译。

免费翻译文档

深度研究

AI帮你快速写综述,25分钟生成高质量综述,智能提取关键信息,辅助科研写作。

立即免费体验