Suppr超能文献

联合佐剂通过下调淋巴细胞中免疫稳态基因来提高流感病毒免疫力。

Combination adjuvant improves influenza virus immunity by downregulation of immune homeostasis genes in lymphocytes.

作者信息

Dollinger Emmanuel, Hernandez-Davies Jenny, Felgner Jiin, Jain Aarti, Hwang Michael, Strahsburger Erwin, Nakajima Rie, Jasinskas Algimantas, Nie Qing, Pone Egest James, Othy Shivashankar, Davies David Huw

机构信息

Department of Mathematics, University of California Irvine, Irvine, CA, United States.

Vaccine Research & Development Center, Department of Physiology & Biophysics, University of California Irvine, Irvine, CA 92697, United States.

出版信息

Immunohorizons. 2025 Jan 24;9(2). doi: 10.1093/immhor/vlae007.

Abstract

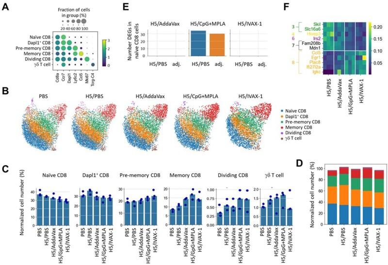
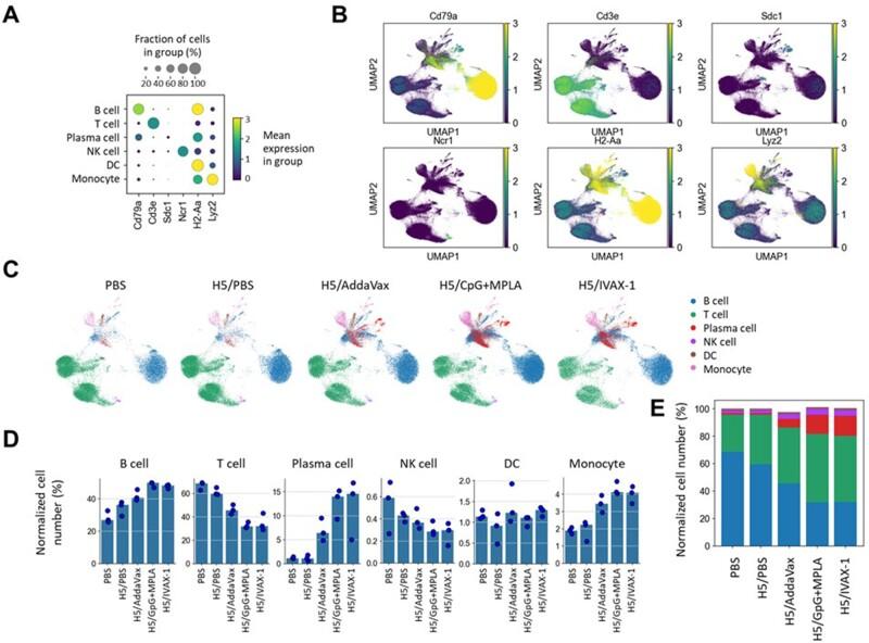
Adjuvants play a central role in enhancing the immunogenicity of otherwise poorly immunogenic vaccine antigens. Combining adjuvants has the potential to enhance vaccine immunogenicity compared with single adjuvants, although the cellular and molecular mechanisms of combination adjuvants are not well understood. Using the influenza virus hemagglutinin H5 antigen, we define the immunological landscape of combining CpG and MPLA (TLR-9 and TLR-4 agonists, respectively) with a squalene nanoemulsion (AddaVax) using immunologic and transcriptomic profiling. Mice immunized and boosted with recombinant H5 in AddaVax, CpG+MPLA, or AddaVax plus CpG+MPLA (IVAX-1) produced comparable levels of neutralizing antibodies and were equally well protected against the H5N1 challenge. However, after challenge with H5N1 virus, H5/IVAX-1-immunized mice had 100- to 300-fold lower virus lung titers than mice receiving H5 in AddaVax or CpG+MPLA separately. Consistent with enhanced viral clearance, unsupervised expression analysis of draining lymph node cells revealed the combination adjuvant IVAX-1 significantly downregulated immune homeostasis genes, and induced higher numbers of antibody-producing plasmablasts than either AddaVax or CpG+MPLA. IVAX-1 was also more effective after single-dose administration than either AddaVax or CpG+MPLA. These data reveal a novel molecular framework for understanding the mechanisms of combination adjuvants, such as IVAX-1, and highlight their potential for the development of more effective vaccines against respiratory viruses.

摘要

佐剂在增强原本免疫原性较差的疫苗抗原的免疫原性方面发挥着核心作用。与单一佐剂相比,联合使用佐剂有可能增强疫苗的免疫原性,尽管联合佐剂的细胞和分子机制尚未完全明确。我们使用流感病毒血凝素H5抗原,通过免疫学和转录组分析,确定了将CpG和MPLA(分别为TLR-9和TLR-4激动剂)与角鲨烯纳米乳剂(AddaVax)联合使用的免疫情况。用重组H5在AddaVax、CpG+MPLA或AddaVax加CpG+MPLA(IVAX-1)中免疫并加强免疫的小鼠产生了相当水平的中和抗体,并且在抵抗H5N1攻击方面同样得到良好保护。然而,在用H5N1病毒攻击后,接受H5/IVAX-1免疫的小鼠的病毒肺滴度比分别接受AddaVax或CpG+MPLA中的H5的小鼠低100至300倍。与增强的病毒清除一致,引流淋巴结细胞的无监督表达分析显示,联合佐剂IVAX-1显著下调免疫稳态基因,并且诱导产生的抗体分泌浆母细胞数量比AddaVax或CpG+MPLA更多。IVAX-1在单剂量给药后也比AddaVax或CpG+MPLA更有效。这些数据揭示了一个用于理解联合佐剂(如IVAX-1)机制的新分子框架,并突出了它们在开发针对呼吸道病毒的更有效疫苗方面的潜力。

https://cdn.ncbi.nlm.nih.gov/pmc/blobs/a785/11841980/dd072da9b0e5/vlae007f1.jpg

文献检索

告别复杂PubMed语法,用中文像聊天一样搜索,搜遍4000万医学文献。AI智能推荐,让科研检索更轻松。

立即免费搜索

文件翻译

保留排版,准确专业,支持PDF/Word/PPT等文件格式,支持 12+语言互译。

免费翻译文档

深度研究

AI帮你快速写综述,25分钟生成高质量综述,智能提取关键信息,辅助科研写作。

立即免费体验