Suppr超能文献

抗生素介导的微生物群失调会导致炎症途径的激活。

Antibiotic-mediated dysbiosis leads to activation of inflammatory pathways.

作者信息

Taitz Jemma J, Tan Jian, Ni Duan, Potier-Villette Camille, Grau Georges, Nanan Ralph, Macia Laurence

机构信息

Charles Perkins Centre, The University of Sydney, Sydney, NSW, Australia.

School of Medical Sciences, Faculty of Medicine and Health, The University of Sydney, Sydney, NSW, Australia.

出版信息

Front Immunol. 2025 Jan 9;15:1493991. doi: 10.3389/fimmu.2024.1493991. eCollection 2024.

Abstract

INTRODUCTION

The gut microbiota plays a pivotal role in influencing host health, through the production of metabolites and other key signalling molecules. While the impact of specific metabolites or taxa on host cells is well-documented, the broader impact of a disrupted microbiota on immune homeostasis is less understood, which is particularly important in the context of the increasing overuse of antibiotics.

METHODS

Female C57BL/6 mice were gavaged twice daily for four weeks with Vancomycin, Polymyxin B, or PBS (control). Caecal microbiota composition was assessed via 16S rRNA sequencing and caecal metabolites were quantified with NMR spectroscopy. Immune profiles of spleen and mesenteric lymph nodes (MLNs) were assessed by flow cytometry, and splenocytes assessed for cytokine production. A generalised additive model approach was used to examine the relationship between global antibiotic consumption and IBD incidence.

RESULTS

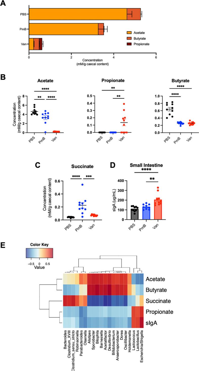
Antibiotics significantly altered gut microbiota composition, reducing alpha-diversity. Acetate and butyrate were significantly reduced in antibiotic groups, while propionate and succinate increased in Vancomycin and PmB-treated mice, respectively. The MLNs and spleen showed changes only to DC numbers. Splenocytes from antibiotic-treated mice stimulated ex vivo exhibited increased production of TNF. Epidemiological analysis revealed a positive correlation between global antibiotic consumption and IBD incidence.

DISCUSSION

Our findings demonstrate that antibiotic-mediated dysbiosis results in significantly altered short-chain fatty acid levels but immune homeostasis in spleen and MLNs at steady state is mostly preserved. Non-specific activation of splenocytes ex vivo, however, revealed mice with perturbed microbiota had significantly elevated production of TNF. Thus, this highlights antibiotic-mediated disruption of the gut microbiota may program the host towards dysregulated immune responses, predisposing to the development of TNF-associated autoimmune or chronic inflammatory disease.

摘要

引言

肠道微生物群通过产生代谢物和其他关键信号分子,在影响宿主健康方面发挥着关键作用。虽然特定代谢物或分类群对宿主细胞的影响已有充分记录,但微生物群紊乱对免疫稳态的更广泛影响却鲜为人知,在抗生素过度使用日益增加的背景下,这一点尤为重要。

方法

对雌性C57BL/6小鼠每日两次灌胃给予万古霉素、多粘菌素B或PBS(对照),持续四周。通过16S rRNA测序评估盲肠微生物群组成,并用核磁共振波谱法定量盲肠代谢物。通过流式细胞术评估脾脏和肠系膜淋巴结(MLN)的免疫谱,并评估脾细胞的细胞因子产生情况。采用广义相加模型方法研究全球抗生素消费量与炎症性肠病发病率之间的关系。

结果

抗生素显著改变了肠道微生物群组成,降低了α多样性。抗生素组中乙酸盐和丁酸盐显著减少,而在万古霉素和多粘菌素B处理的小鼠中,丙酸盐和琥珀酸盐分别增加。MLN和脾脏仅显示树突状细胞数量的变化。体外刺激抗生素处理小鼠的脾细胞显示肿瘤坏死因子(TNF)产生增加。流行病学分析显示全球抗生素消费量与炎症性肠病发病率呈正相关。

讨论

我们的研究结果表明,抗生素介导的生态失调导致短链脂肪酸水平显著改变,但稳态下脾脏和MLN中的免疫稳态大多得以保留。然而,体外脾细胞的非特异性激活显示,微生物群受到干扰的小鼠TNF产生显著升高。因此,这突出表明抗生素介导的肠道微生物群破坏可能使宿主倾向于免疫反应失调,易患与TNF相关的自身免疫或慢性炎症性疾病。

https://cdn.ncbi.nlm.nih.gov/pmc/blobs/76e7/11754057/037ca7876221/fimmu-15-1493991-g001.jpg

文献AI研究员

20分钟写一篇综述,助力文献阅读效率提升50倍。

立即体验

用中文搜PubMed

大模型驱动的PubMed中文搜索引擎

马上搜索

文档翻译

学术文献翻译模型,支持多种主流文档格式。

立即体验