Suppr超能文献

该基因在……的生长和致病性调控中的作用

Roles of the Gene in the Growth and Pathogenicity Regulation of .

作者信息

Liu Yuhuan, Shang Shumi, Liu Cong, Liu Yichen, Xu Keyang, He Dan, Wang Li

机构信息

Department of Pathogenobiology, Jilin University Mycology Research Center, Key Laboratory of Zoonosis Research, Ministry of Education, College of Basic Medical Sciences, Jilin University, Changchun 130021, China.

Department of Dermatology, The Third Affiliated Hospital of Sun Yat-sen University, Guangzhou 510630, China.

出版信息

J Fungi (Basel). 2025 Jan 5;11(1):36. doi: 10.3390/jof11010036.

Abstract

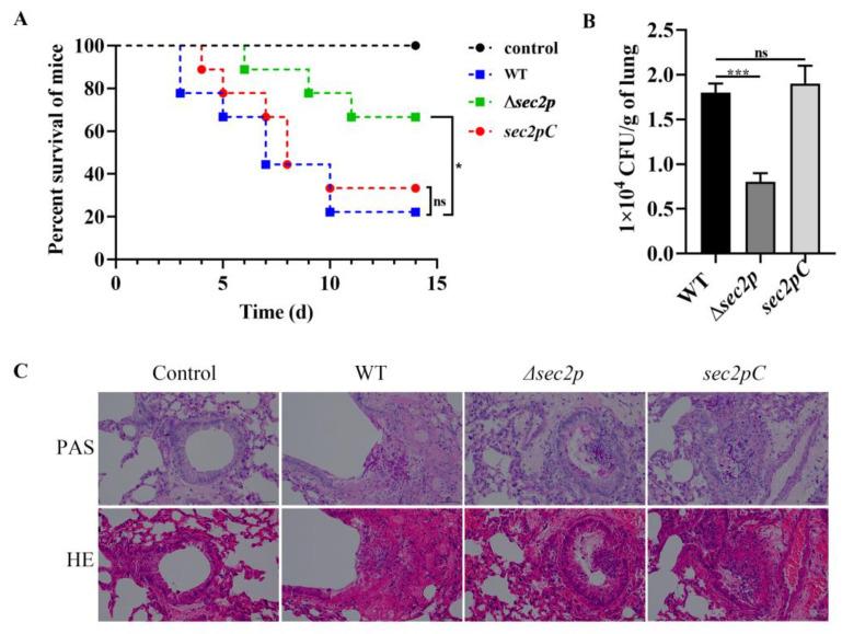
() is a filamentous fungus that causes invasive aspergillosis in immunocompromised individuals. Regulating fungal growth is crucial for preventing disease development. This study found that deleting the guanine nucleotide exchange factor gene led to slower growth and reduced the fungal burden and mortality of infected mice. However, the mechanism by which this gene affects growth and pathogenicity remains unclear. Transmission electron microscopy revealed that the vacuoles of the gene knockout strain accumulated more autophagosomes, indicating inhibition of autophagosome degradation. When phenylmethylsulfonyl fluoride was applied to inhibit autophagosome degradation, the strain produced fewer autophagosomes; the autophagy pathway was inhibited, affecting ' nutrient homeostasis and growth. Unlike the wild type, the strain showed strong resistance to cell wall stress. When exposed to caspofungin, negatively regulated the expression of cell wall integrity (CWI) pathway genes and participated in the cell wall stress response of . Furthermore, this gene positively regulated the autophagy pathway and enhanced CWI pathway gene expression to respond to rapamycin-induced autophagy. In summary, positively regulated the autophagy pathway; it negatively regulated the CWI pathway during cell wall stress, coordinating the growth and pathogenicity of .

摘要

(某真菌名称)是一种丝状真菌,可在免疫功能低下的个体中引起侵袭性曲霉病。调节真菌生长对于预防疾病发展至关重要。本研究发现,缺失鸟嘌呤核苷酸交换因子基因会导致(某真菌名称)生长减缓,并降低感染小鼠的真菌负荷和死亡率。然而,该基因影响(某真菌名称)生长和致病性的机制仍不清楚。透射电子显微镜显示,基因敲除菌株的液泡中积累了更多自噬体,表明自噬体降解受到抑制。当应用苯甲基磺酰氟抑制自噬体降解时,(某真菌名称)菌株产生的自噬体减少;(某真菌名称)的自噬途径受到抑制,影响其营养稳态和生长。与野生型不同,(某真菌名称)菌株对细胞壁应激表现出较强的抗性。当暴露于卡泊芬净时,(某真菌名称)负向调节细胞壁完整性(CWI)途径基因的表达,并参与(某真菌名称)的细胞壁应激反应。此外,该基因正向调节自噬途径,并增强CWI途径基因的表达以响应雷帕霉素诱导的自噬。总之,(某真菌名称)正向调节自噬途径;在细胞壁应激期间,它负向调节CWI途径,协调(某真菌名称)的生长和致病性。

https://cdn.ncbi.nlm.nih.gov/pmc/blobs/0f8d/11767236/6ae4384d55ab/jof-11-00036-g001.jpg

文献检索

告别复杂PubMed语法,用中文像聊天一样搜索,搜遍4000万医学文献。AI智能推荐,让科研检索更轻松。

立即免费搜索

文件翻译

保留排版,准确专业,支持PDF/Word/PPT等文件格式,支持 12+语言互译。

免费翻译文档

深度研究

AI帮你快速写综述,25分钟生成高质量综述,智能提取关键信息,辅助科研写作。

立即免费体验