Suppr超能文献

产前接触化疗会增加人类新生儿造血干细胞中的突变负担。

Prenatal Exposure to Chemotherapy Increases the Mutation Burden in Human Neonatal Hematopoietic Stem Cells.

作者信息

Struys Ilana, Velázquez Carolina, Ubels Joske, LeJeune Charlotte L, van Roosmalen Markus J, Rosendahl Huber Axel K M, van Leeuwen Anais J C N, Bossuyt Wouter, Thienpont Bernard, Voet Thierry, Van Calsteren Kristel, Lenaerts Liesbeth, van Boxtel Ruben, Amant Frédéric

机构信息

Department of Oncology, University of Leuven, KU Leuven, Leuven, Belgium.

Princess Máxima Center for Pediatric Oncology, Utrecht, the Netherlands.

出版信息

Cancer Discov. 2025 May 2;15(5):903-912. doi: 10.1158/2159-8290.CD-24-1368.

Abstract

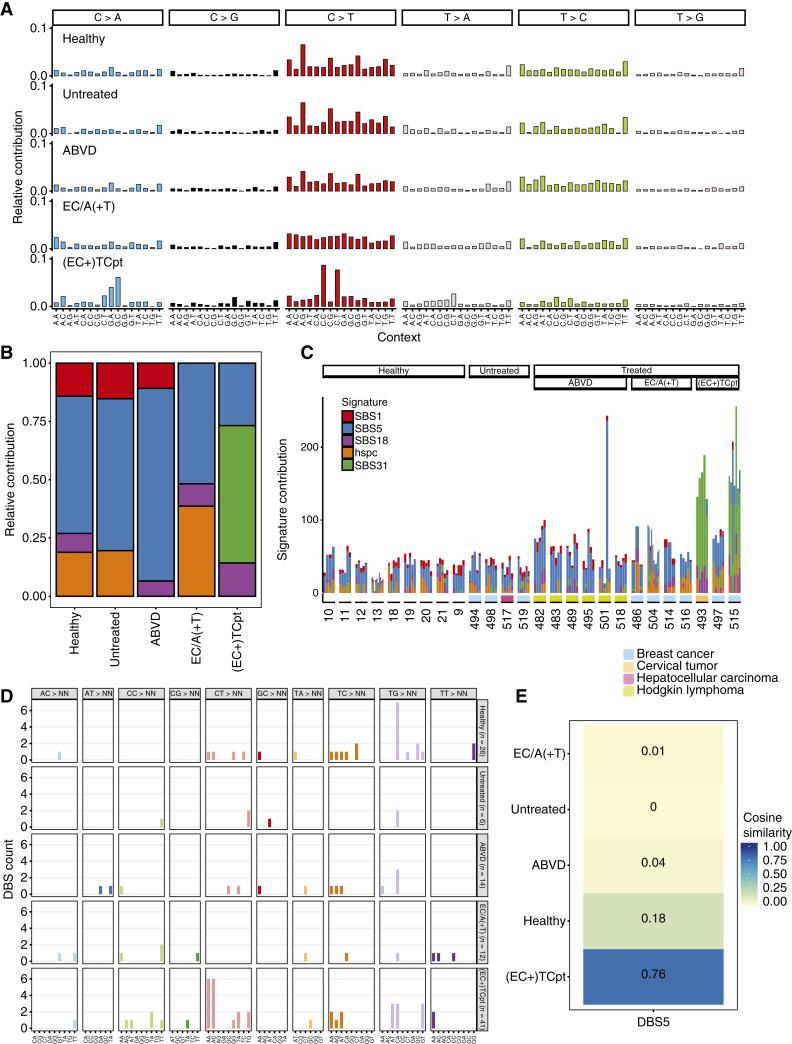
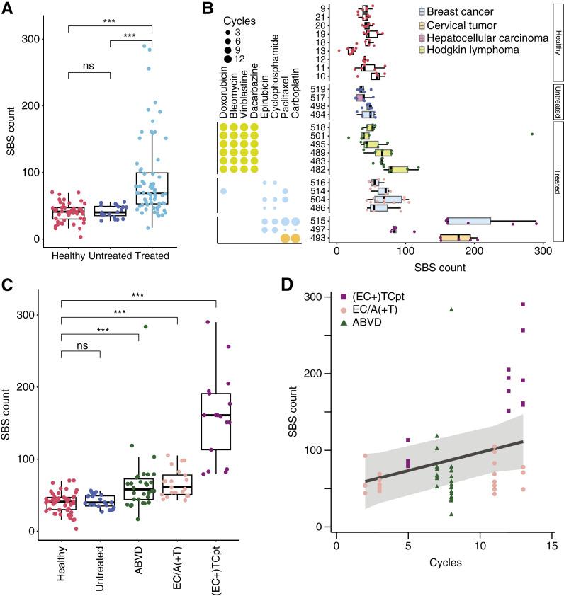
This study demonstrates that environmental mutagenic exposure during pregnancy can increase somatic mutation accumulation in the fetus. Given that detrimental early life exposures can adversely affect health outcomes later in life, our study highlights the need for further research into the impact of environmentally induced genomic insults during the perinatal period. See related commentary by Furudate and Takahashi, p. 870.

摘要

这项研究表明,孕期暴露于环境诱变剂可增加胎儿体细胞突变的积累。鉴于早期有害暴露会对后期健康结果产生不利影响,我们的研究强调有必要进一步研究围产期环境诱导的基因组损伤的影响。见古date和高桥的相关评论,第870页。

https://cdn.ncbi.nlm.nih.gov/pmc/blobs/c441/12046327/7755f897b206/cd-24-1368fig1.jpg

文献检索

告别复杂PubMed语法,用中文像聊天一样搜索,搜遍4000万医学文献。AI智能推荐,让科研检索更轻松。

立即免费搜索

文件翻译

保留排版,准确专业,支持PDF/Word/PPT等文件格式,支持 12+语言互译。

免费翻译文档

深度研究

AI帮你快速写综述,25分钟生成高质量综述,智能提取关键信息,辅助科研写作。

立即免费体验