Suppr超能文献

一种基于一维复合正弦混沌映射的彩色图像扇区快速加密算法。

A sector fast encryption algorithm for color images based on one-dimensional composite sinusoidal chaos map.

作者信息

Tao Ye, Cui Wenhua, Wang Shanshan, Wang Yayun

机构信息

School of Electronic and Information Engineering, University of Science and Technology Liaoning, Anshan, China.

School of Computer Science and Software Engineering, University of Science and Technology Liaoning, Anshan, China.

出版信息

PLoS One. 2025 Jan 24;20(1):e0310279. doi: 10.1371/journal.pone.0310279. eCollection 2025.

Abstract

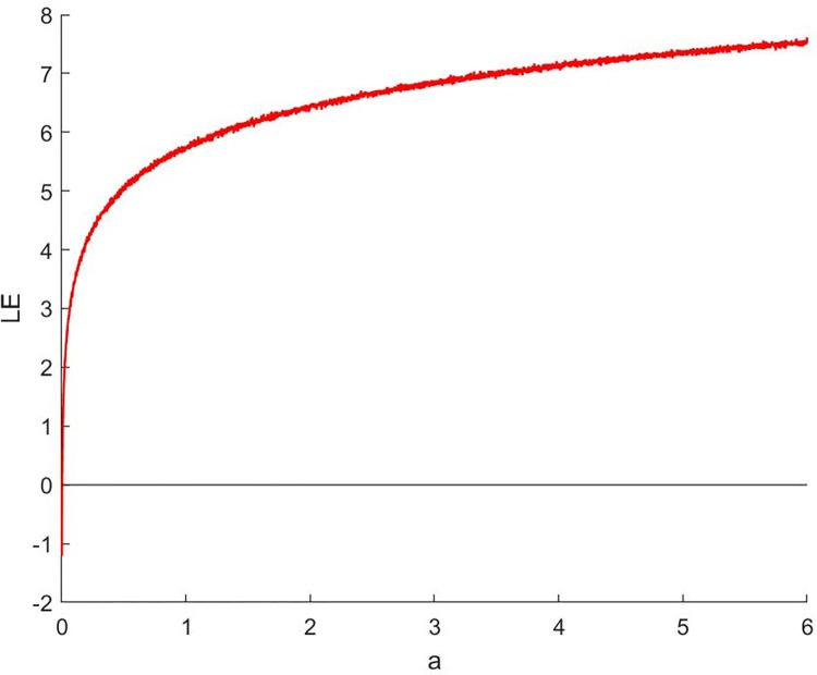
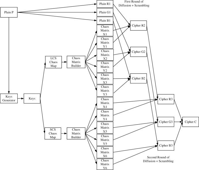
Images are important information carriers in our lives, and images should be secure when transmitted and stored. Image encryption algorithms based on chaos theory emerge in endlessly. Based on previous various chaotic image fast encryption algorithms, this paper proposes a color image sector fast encryption algorithm based on one-dimensional composite sinusoidal chaotic mapping. The main purpose of this algorithm is to improve the encryption and decryption speed of color images and improve the efficiency of image encryption in the big data era. First, four basic chaos maps are combined in pairs and added with sine operations. Six one-dimensional composite sinusoidal chaos maps (CSCM) were obtained. Secondly, select the two best chaotic mappings LCS and SCS. The randomness of these two chaotic mappings was verified through Lyapunov index and NIST SP 800-22 randomness tests. Thirdly, the encryption process is carried out according to the shape of a traditional Chinese fan, and the diffusion and scrambling of each pixel of the image are performed in parallel. This greatly improves encryption speed. When diffusing, changing the value of one pixel can affect the values of multiple subsequent pixels. When scrambling, each pixel changes position with the three pixels before it according to the chaotic sequence. Finally, through many experiments, it is proved that the image encryption algorithm not only greatly improves the encryption and decryption speed, but also improves various indexes. The key space reached 2192, the average information entropy was 7.9994, the average NPCR was 99.6172, and the average UACI was 33.4646. The algorithm can also resist some common attacks and accidents, such as exhaustion attack, differential attack, noise attack, information loss and so on.

摘要

图像是我们生活中重要的信息载体,并且图像在传输和存储时应保证安全。基于混沌理论的图像加密算法层出不穷。本文在以往各种混沌图像快速加密算法的基础上,提出了一种基于一维复合正弦混沌映射的彩色图像扇区快速加密算法。该算法的主要目的是提高彩色图像的加密和解密速度,提升大数据时代图像加密的效率。首先,将四个基本混沌映射两两组合并进行正弦运算相加,得到六个一维复合正弦混沌映射(CSCM)。其次,选取其中最优的两个混沌映射LCS和SCS,通过李雅普诺夫指数和NIST SP 800 - 22随机性测试验证这两个混沌映射的随机性。第三,按照传统折扇形状进行加密过程,对图像的每个像素进行扩散和置乱并行处理,这极大地提高了加密速度。扩散时,改变一个像素的值会影响多个后续像素的值。置乱时,每个像素根据混沌序列与其前面的三个像素交换位置。最后,通过大量实验证明,该图像加密算法不仅大大提高了加密和解密速度,还提升了各项指标。密钥空间达到2^192,平均信息熵为7.9994,平均NPCR为99.6172,平均UACI为33.4646。该算法还能抵御一些常见攻击和意外情况,如穷举攻击、差分攻击、噪声攻击、信息丢失等。

https://cdn.ncbi.nlm.nih.gov/pmc/blobs/50bb/11761109/598c4cc4551d/pone.0310279.g001.jpg

文献AI研究员

20分钟写一篇综述,助力文献阅读效率提升50倍。

立即体验

用中文搜PubMed

大模型驱动的PubMed中文搜索引擎

马上搜索

文档翻译

学术文献翻译模型,支持多种主流文档格式。

立即体验