• 文献检索
  • 文档翻译
  • 深度研究
  • 学术资讯
  • Suppr Zotero 插件Zotero 插件
  • 邀请有礼
  • 套餐&价格
  • 历史记录
应用&插件
Suppr Zotero 插件Zotero 插件浏览器插件Mac 客户端Windows 客户端微信小程序
定价
高级版会员购买积分包购买API积分包
服务
文献检索文档翻译深度研究API 文档MCP 服务
关于我们
关于 Suppr公司介绍联系我们用户协议隐私条款
关注我们

Suppr 超能文献

核心技术专利:CN118964589B侵权必究
粤ICP备2023148730 号-1Suppr @ 2026

文献检索

告别复杂PubMed语法,用中文像聊天一样搜索,搜遍4000万医学文献。AI智能推荐,让科研检索更轻松。

立即免费搜索

文件翻译

保留排版,准确专业,支持PDF/Word/PPT等文件格式,支持 12+语言互译。

免费翻译文档

深度研究

AI帮你快速写综述,25分钟生成高质量综述,智能提取关键信息,辅助科研写作。

立即免费体验

一种使用深度学习架构增强视网膜血管分割的新型集成元模型。

A Novel Ensemble Meta-Model for Enhanced Retinal Blood Vessel Segmentation Using Deep Learning Architectures.

作者信息

Chetoui Mohamed, Akhloufi Moulay A

机构信息

Perception, Robotics, and Intelligent Machines Lab (PRIME), Department of Computer Science, Université de Moncton, Moncton, NB E1A 3E9, Canada.

出版信息

Biomedicines. 2025 Jan 9;13(1):141. doi: 10.3390/biomedicines13010141.

DOI:10.3390/biomedicines13010141
PMID:39857725
原文链接:https://pmc.ncbi.nlm.nih.gov/articles/PMC11760907/
Abstract

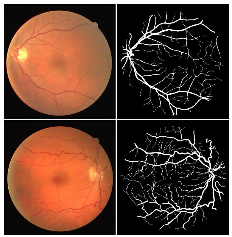
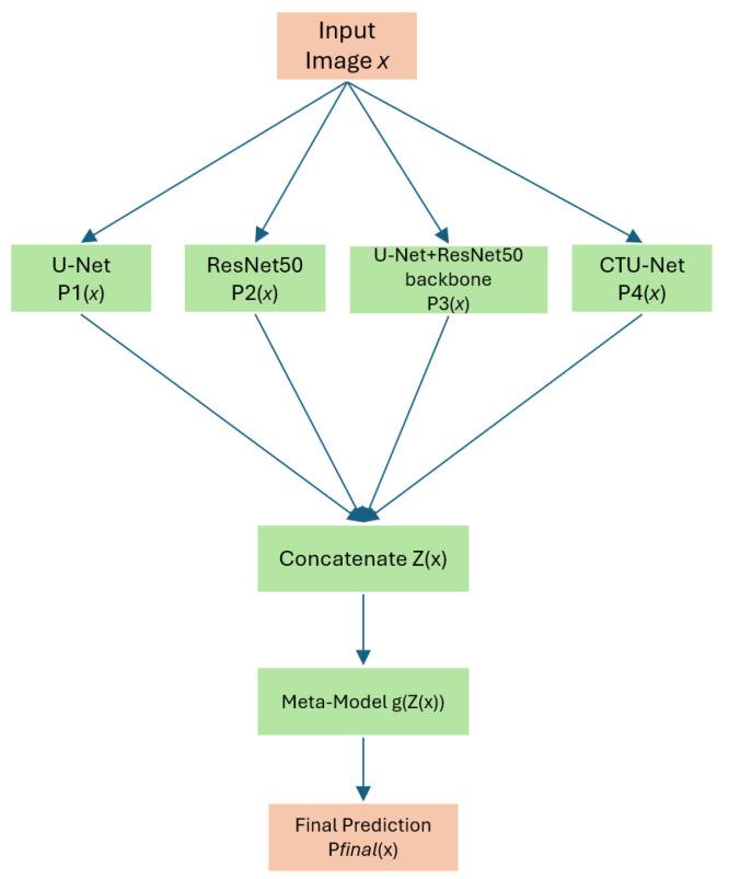
Retinal blood vessel segmentation plays an important role in diagnosing retinal diseases such as diabetic retinopathy, glaucoma, and hypertensive retinopathy. Accurate segmentation of blood vessels in retinal images presents a challenging task due to noise, low contrast, and the complex morphology of blood vessel structures. In this study, we propose a novel ensemble learning framework combining four deep learning architectures: U-Net, ResNet50, U-Net with a ResNet50 backbone, and U-Net with a transformer block. Each architecture is customized to enhance feature extraction and segmentation performance. The models are trained on the DRIVE and STARE datasets to improve the degree of generalization and evaluated using the performance metric accuracy, F1-Score, sensitivity, specificity, and AUC. The ensemble meta-model integrates predictions from these architectures using a stacking approach, achieving state-of-the-art performance with an accuracy of 0.9778, an AUC of 0.9912, and an F1-Score of 0.8231. These results demonstrate the performance of the proposed technique in identifying thin retinal blood vessels. A comparative analysis using qualitative and quantitative results with individual models highlights the robustness of the ensemble framework, especially under conditions of noise and poor visibility.

摘要

视网膜血管分割在诊断糖尿病视网膜病变、青光眼和高血压性视网膜病变等视网膜疾病中起着重要作用。由于噪声、低对比度以及血管结构的复杂形态,准确分割视网膜图像中的血管是一项具有挑战性的任务。在本研究中,我们提出了一种新颖的集成学习框架,该框架结合了四种深度学习架构:U-Net、ResNet50、带有ResNet50主干的U-Net以及带有Transformer模块的U-Net。每种架构都经过定制,以增强特征提取和分割性能。这些模型在DRIVE和STARE数据集上进行训练,以提高泛化程度,并使用性能指标准确率、F1分数、灵敏度、特异性和AUC进行评估。集成元模型使用堆叠方法整合这些架构的预测结果,实现了最先进的性能,准确率为0.9778,AUC为0.9912,F1分数为0.8231。这些结果证明了所提出技术在识别视网膜细血管方面的性能。使用单个模型的定性和定量结果进行的对比分析突出了集成框架的稳健性,尤其是在噪声和能见度差的条件下。

https://cdn.ncbi.nlm.nih.gov/pmc/blobs/42fe/11760907/86b28d207442/biomedicines-13-00141-g017.jpg
https://cdn.ncbi.nlm.nih.gov/pmc/blobs/42fe/11760907/da2acec777da/biomedicines-13-00141-g001.jpg
https://cdn.ncbi.nlm.nih.gov/pmc/blobs/42fe/11760907/b762792840c9/biomedicines-13-00141-g002.jpg
https://cdn.ncbi.nlm.nih.gov/pmc/blobs/42fe/11760907/2bcc9b494db4/biomedicines-13-00141-g003.jpg
https://cdn.ncbi.nlm.nih.gov/pmc/blobs/42fe/11760907/46eed16a068d/biomedicines-13-00141-g004.jpg
https://cdn.ncbi.nlm.nih.gov/pmc/blobs/42fe/11760907/b0d91428c180/biomedicines-13-00141-g005.jpg
https://cdn.ncbi.nlm.nih.gov/pmc/blobs/42fe/11760907/418733005e63/biomedicines-13-00141-g006.jpg
https://cdn.ncbi.nlm.nih.gov/pmc/blobs/42fe/11760907/fdb44dfdb68e/biomedicines-13-00141-g007.jpg
https://cdn.ncbi.nlm.nih.gov/pmc/blobs/42fe/11760907/ab7108bbf432/biomedicines-13-00141-g008.jpg
https://cdn.ncbi.nlm.nih.gov/pmc/blobs/42fe/11760907/25e4a93bb9a1/biomedicines-13-00141-g009.jpg
https://cdn.ncbi.nlm.nih.gov/pmc/blobs/42fe/11760907/d8c13ab70fdc/biomedicines-13-00141-g010.jpg
https://cdn.ncbi.nlm.nih.gov/pmc/blobs/42fe/11760907/68fd251a889f/biomedicines-13-00141-g011.jpg
https://cdn.ncbi.nlm.nih.gov/pmc/blobs/42fe/11760907/a352142a47e4/biomedicines-13-00141-g012.jpg
https://cdn.ncbi.nlm.nih.gov/pmc/blobs/42fe/11760907/a0e99cae4579/biomedicines-13-00141-g013.jpg
https://cdn.ncbi.nlm.nih.gov/pmc/blobs/42fe/11760907/6ddab0693d6b/biomedicines-13-00141-g014.jpg
https://cdn.ncbi.nlm.nih.gov/pmc/blobs/42fe/11760907/5b98ec6bb35c/biomedicines-13-00141-g015.jpg
https://cdn.ncbi.nlm.nih.gov/pmc/blobs/42fe/11760907/ca000802d9ff/biomedicines-13-00141-g016.jpg
https://cdn.ncbi.nlm.nih.gov/pmc/blobs/42fe/11760907/86b28d207442/biomedicines-13-00141-g017.jpg
https://cdn.ncbi.nlm.nih.gov/pmc/blobs/42fe/11760907/da2acec777da/biomedicines-13-00141-g001.jpg
https://cdn.ncbi.nlm.nih.gov/pmc/blobs/42fe/11760907/b762792840c9/biomedicines-13-00141-g002.jpg
https://cdn.ncbi.nlm.nih.gov/pmc/blobs/42fe/11760907/2bcc9b494db4/biomedicines-13-00141-g003.jpg
https://cdn.ncbi.nlm.nih.gov/pmc/blobs/42fe/11760907/46eed16a068d/biomedicines-13-00141-g004.jpg
https://cdn.ncbi.nlm.nih.gov/pmc/blobs/42fe/11760907/b0d91428c180/biomedicines-13-00141-g005.jpg
https://cdn.ncbi.nlm.nih.gov/pmc/blobs/42fe/11760907/418733005e63/biomedicines-13-00141-g006.jpg
https://cdn.ncbi.nlm.nih.gov/pmc/blobs/42fe/11760907/fdb44dfdb68e/biomedicines-13-00141-g007.jpg
https://cdn.ncbi.nlm.nih.gov/pmc/blobs/42fe/11760907/ab7108bbf432/biomedicines-13-00141-g008.jpg
https://cdn.ncbi.nlm.nih.gov/pmc/blobs/42fe/11760907/25e4a93bb9a1/biomedicines-13-00141-g009.jpg
https://cdn.ncbi.nlm.nih.gov/pmc/blobs/42fe/11760907/d8c13ab70fdc/biomedicines-13-00141-g010.jpg
https://cdn.ncbi.nlm.nih.gov/pmc/blobs/42fe/11760907/68fd251a889f/biomedicines-13-00141-g011.jpg
https://cdn.ncbi.nlm.nih.gov/pmc/blobs/42fe/11760907/a352142a47e4/biomedicines-13-00141-g012.jpg
https://cdn.ncbi.nlm.nih.gov/pmc/blobs/42fe/11760907/a0e99cae4579/biomedicines-13-00141-g013.jpg
https://cdn.ncbi.nlm.nih.gov/pmc/blobs/42fe/11760907/6ddab0693d6b/biomedicines-13-00141-g014.jpg
https://cdn.ncbi.nlm.nih.gov/pmc/blobs/42fe/11760907/5b98ec6bb35c/biomedicines-13-00141-g015.jpg
https://cdn.ncbi.nlm.nih.gov/pmc/blobs/42fe/11760907/ca000802d9ff/biomedicines-13-00141-g016.jpg
https://cdn.ncbi.nlm.nih.gov/pmc/blobs/42fe/11760907/86b28d207442/biomedicines-13-00141-g017.jpg

相似文献

1
A Novel Ensemble Meta-Model for Enhanced Retinal Blood Vessel Segmentation Using Deep Learning Architectures.一种使用深度学习架构增强视网膜血管分割的新型集成元模型。
Biomedicines. 2025 Jan 9;13(1):141. doi: 10.3390/biomedicines13010141.
2
TDCAU-Net: retinal vessel segmentation using transformer dilated convolutional attention-based U-Net method.TDCAU-Net:基于 Transformer 扩张卷积注意力的 U-Net 方法进行视网膜血管分割。
Phys Med Biol. 2023 Dec 22;69(1). doi: 10.1088/1361-6560/ad1273.
3
SegR-Net: A deep learning framework with multi-scale feature fusion for robust retinal vessel segmentation.SegR-Net:一种具有多尺度特征融合的深度学习框架,用于稳健的视网膜血管分割。
Comput Biol Med. 2023 Sep;163:107132. doi: 10.1016/j.compbiomed.2023.107132. Epub 2023 Jun 10.
4
Diabetic and Hypertensive Retinopathy Screening in Fundus Images Using Artificially Intelligent Shallow Architectures.利用人工智能浅层架构进行眼底图像中的糖尿病性和高血压性视网膜病变筛查。
J Pers Med. 2021 Dec 23;12(1):7. doi: 10.3390/jpm12010007.
5
TCDDU-Net: combining transformer and convolutional dual-path decoding U-Net for retinal vessel segmentation.TCDDU-Net:结合变压器和卷积双通道解码 U-Net 的视网膜血管分割。
Sci Rep. 2024 Oct 29;14(1):25978. doi: 10.1038/s41598-024-77464-w.
6
Unsupervised domain adaptation multi-level adversarial learning-based crossing-domain retinal vessel segmentation.基于无监督域自适应多层次对抗学习的跨域视网膜血管分割。
Comput Biol Med. 2024 Aug;178:108759. doi: 10.1016/j.compbiomed.2024.108759. Epub 2024 Jun 24.
7
Aiding the Diagnosis of Diabetic and Hypertensive Retinopathy Using Artificial Intelligence-Based Semantic Segmentation.利用基于人工智能的语义分割辅助诊断糖尿病性视网膜病变和高血压性视网膜病变。
J Clin Med. 2019 Sep 11;8(9):1446. doi: 10.3390/jcm8091446.
8
DilUnet: A U-net based architecture for blood vessels segmentation.DilUnet:一种基于 U-net 的血管分割架构。
Comput Methods Programs Biomed. 2022 May;218:106732. doi: 10.1016/j.cmpb.2022.106732. Epub 2022 Mar 5.
9
BSEResU-Net: An attention-based before-activation residual U-Net for retinal vessel segmentation.BSEResU-Net:基于注意力的激活前残差 U-Net 视网膜血管分割。
Comput Methods Programs Biomed. 2021 Jun;205:106070. doi: 10.1016/j.cmpb.2021.106070. Epub 2021 Apr 1.
10
DAVS-NET: Dense Aggregation Vessel Segmentation Network for retinal vasculature detection in fundus images.DAVS-NET:用于眼底图像中视网膜血管检测的密集聚合血管分割网络。
PLoS One. 2021 Dec 31;16(12):e0261698. doi: 10.1371/journal.pone.0261698. eCollection 2021.

引用本文的文献

1
Advanced skin cancer prediction with medical image data using MobileNetV2 deep learning and optimized techniques.使用MobileNetV2深度学习和优化技术通过医学图像数据进行晚期皮肤癌预测。
Sci Rep. 2025 Aug 7;15(1):28962. doi: 10.1038/s41598-025-14963-4.

本文引用的文献

1
The role of phase-polarization interactions in the laser processing of polarization-sensitive materials.相位 - 偏振相互作用在偏振敏感材料激光加工中的作用。
Opt Lett. 2025 Jan 1;50(1):161-164. doi: 10.1364/OL.543579.
2
MFA-UNet: a vessel segmentation method based on multi-scale feature fusion and attention module.MFA-UNet:一种基于多尺度特征融合和注意力模块的血管分割方法。
Front Neurosci. 2023 Nov 21;17:1249331. doi: 10.3389/fnins.2023.1249331. eCollection 2023.
3
A High-Resolution Network with Strip Attention for Retinal Vessel Segmentation.
带带状注意力的高分辨率网络用于视网膜血管分割。
Sensors (Basel). 2023 Nov 1;23(21):8899. doi: 10.3390/s23218899.
4
AAL and Internet of Medical Things for Monitoring Type-2 Diabetic Patients.用于监测2型糖尿病患者的自动活动记录仪和医疗物联网
Diagnostics (Basel). 2022 Nov 9;12(11):2739. doi: 10.3390/diagnostics12112739.
5
A new deep learning method for blood vessel segmentation in retinal images based on convolutional kernels and modified U-Net model.一种基于卷积核和改进型 U-Net 模型的视网膜图像血管分割新的深度学习方法。
Comput Methods Programs Biomed. 2021 Jun;205:106081. doi: 10.1016/j.cmpb.2021.106081. Epub 2021 Apr 8.
6
A review of machine learning methods for retinal blood vessel segmentation and artery/vein classification.机器学习方法在视网膜血管分割和动静脉分类中的研究进展综述。
Med Image Anal. 2021 Feb;68:101905. doi: 10.1016/j.media.2020.101905. Epub 2020 Nov 17.
7
MultiResUNet : Rethinking the U-Net architecture for multimodal biomedical image segmentation.多模态生物医学图像分割的 U-Net 架构再思考:MultiResUNet
Neural Netw. 2020 Jan;121:74-87. doi: 10.1016/j.neunet.2019.08.025. Epub 2019 Sep 4.
8
A Three-Stage Deep Learning Model for Accurate Retinal Vessel Segmentation.一种用于精确视网膜血管分割的三阶段深度学习模型。
IEEE J Biomed Health Inform. 2019 Jul;23(4):1427-1436. doi: 10.1109/JBHI.2018.2872813. Epub 2018 Sep 28.
9
Joint Segment-Level and Pixel-Wise Losses for Deep Learning Based Retinal Vessel Segmentation.基于深度学习的视网膜血管分割的联合分段级和像素级损失。
IEEE Trans Biomed Eng. 2018 Sep;65(9):1912-1923. doi: 10.1109/TBME.2018.2828137. Epub 2018 Apr 19.
10
A multi-scale tensor voting approach for small retinal vessel segmentation in high resolution fundus images.一种用于高分辨率眼底图像中小视网膜血管分割的多尺度张量投票方法。
Comput Med Imaging Graph. 2016 Sep;52:28-43. doi: 10.1016/j.compmedimag.2016.06.001. Epub 2016 Jun 6.