Suppr超能文献

基于多金属氧酸盐的可注射凝聚层通过清除活性氧抑制不完全射频消融后肝癌的转移。

Polyoxometalate-based injectable coacervate inhibits HCC metastasis after incomplete radiofrequency ablation via scavenging ROS.

作者信息

Yang Meilin, Liu Die, Tan Yan, Chen Jieting, Yang Fan, Mei Chaoming, Zeng Qi, Lin Yong, Li Dan

机构信息

Department of Nuclear Medicine, The Fifth Affiliated Hospital, Sun Yat-sen University, Zhuhai, Guangdong Province, 519000, China.

Guangdong Provincial Engineering Research Center of Molecular Imaging, The Fifth Affiliated Hospital, Sun Yat-sen University, Zhuhai, Guangdong Province, 519000, China.

出版信息

J Nanobiotechnology. 2025 Jan 28;23(1):47. doi: 10.1186/s12951-024-02989-1.

Abstract

BACKGROUND

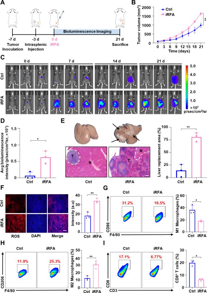
Incomplete radiofrequency ablation (iRFA) stimulates residual hepatocellular carcinoma (HCC) metastasis, leading to a poor prognosis for patients. Therefore, it is imperative to develop an effective therapeutic strategy to prevent iRFA-induced HCC metastasis.

RESULTS

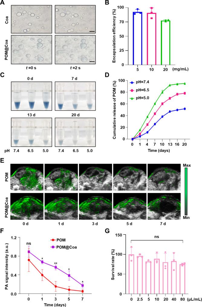
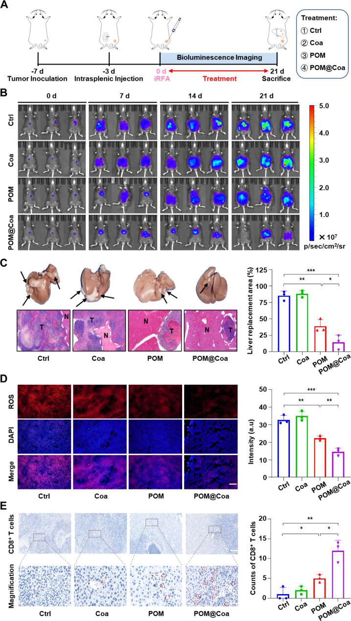
Our study revealed that iRFA induced an abnormal increase in ROS levels within residual HCC, which enhanced tumor cell invasiveness and promoted macrophage M2 polarization, ultimately facilitating HCC metastasis. Molybdenum-based polyoxometalate (POM) is an excellent ROS-scavenging nanocluster, but its size is too small to be easily cleared by the kidneys, limiting its effectiveness in scavenging iRFA-induced ROS. To overcome this limitation, we synthesized an injectable POM-loaded coacervate delivery system named POM@Coa, which can sustainably scavenge iRFA-induced ROS by slowly releasing POM. POM@Coa markedly reduced HCC invasiveness, reversed macrophage polarization from M2 to M1, and promoted the infiltration and activation of CD8 T cells, ultimately inhibiting HCC metastasis. Importantly, POM@Coa showed superior therapeutic efficacy to free POM in the absence of systemic toxicity.

CONCLUSIONS

POM@Coa exhibits the potential to decrease HCC invasiveness and activate anti-tumor immunity, opening up new avenues for the safe and effective treatment and prevention of HCC metastasis when combined with RFA.

摘要

背景

不完全射频消融(iRFA)会刺激残留肝细胞癌(HCC)转移,导致患者预后不良。因此,开发一种有效的治疗策略以预防iRFA诱导的HCC转移势在必行。

结果

我们的研究表明,iRFA会导致残留HCC内活性氧(ROS)水平异常升高,这增强了肿瘤细胞的侵袭性并促进巨噬细胞M2极化,最终促进HCC转移。基于钼的多金属氧酸盐(POM)是一种出色的ROS清除纳米簇,但其尺寸太小,难以被肾脏轻易清除,限制了其清除iRFA诱导的ROS的效果。为克服这一限制,我们合成了一种名为POM@Coa的可注射载POM凝聚体递送系统,它可以通过缓慢释放POM来持续清除iRFA诱导的ROS。POM@Coa显著降低了HCC的侵袭性,将巨噬细胞极化从M2逆转至M1,并促进CD8 T细胞的浸润和活化,最终抑制HCC转移。重要的是,POM@Coa在无全身毒性的情况下显示出比游离POM更好的治疗效果。

结论

POM@Coa具有降低HCC侵袭性和激活抗肿瘤免疫的潜力,为与射频消融联合时安全有效地治疗和预防HCC转移开辟了新途径。

https://cdn.ncbi.nlm.nih.gov/pmc/blobs/70a4/11773879/4b494f9f3c7d/12951_2024_2989_Sch1_HTML.jpg

文献检索

告别复杂PubMed语法,用中文像聊天一样搜索,搜遍4000万医学文献。AI智能推荐,让科研检索更轻松。

立即免费搜索

文件翻译

保留排版,准确专业,支持PDF/Word/PPT等文件格式,支持 12+语言互译。

免费翻译文档

深度研究

AI帮你快速写综述,25分钟生成高质量综述,智能提取关键信息,辅助科研写作。

立即免费体验