Suppr超能文献

1型糖尿病患者CD4CD8 TCRαβ T细胞的特征分析及有效扩增

Characterization and effective expansion of CD4CD8 TCRαβ T cells from individuals living with type 1 diabetes.

作者信息

Fajardo-Despaigne J Ernesto, Lombard-Vadnais Félix, Pelletier Adam-Nicolas, Olazabal Aïnhoa, Boutin Lucie, Pasquin Sarah, Janelle Valérie, Legault Laurent, Delisle Jean-Sébastien, Hillhouse Erin E, Coderre Lise, Lesage Sylvie

机构信息

Immunologie-Oncologie, Centre de Recherche de l'Hôpital Maisonneuve-Rosemont, Montréal, QC, Canada.

RPM Bioinfo Solutions, Sainte-Thérèse, QC, Canada.

出版信息

Mol Ther Methods Clin Dev. 2024 Dec 17;33(1):101400. doi: 10.1016/j.omtm.2024.101400. eCollection 2025 Mar 13.

Abstract

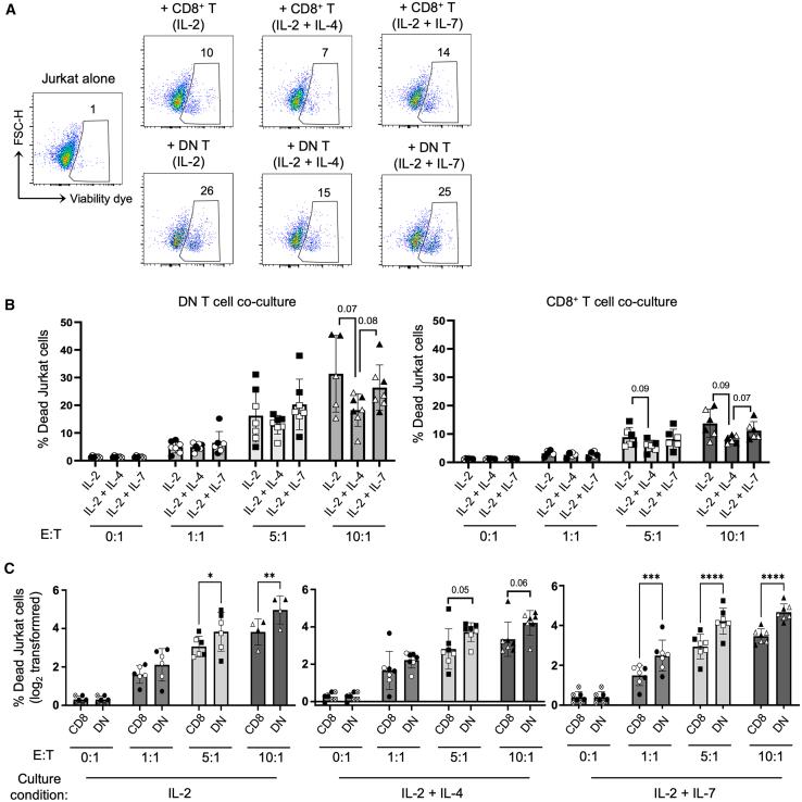
CD4CD8 TCRαβ (double-negative [DN]) T cells represent a rare T cell population that promotes immunological tolerance through various cytotoxic mechanisms. In mice, autologous transfer of DN T cells has shown protective effects against autoimmune diabetes and graft-versus-host disease. Here, we characterized human DN T cells from people living with type 1 diabetes (PWT1D) and healthy controls. We found that while DN T cells and CD8 T cells share many similarities, DN T cells are a unique T cell population, both at the transcriptomic and protein levels. We also show that by using various cytokine combinations, human DN T cells can be expanded up to 1,000-fold (mean >250-fold) and remain functional post-expansion. In addition, we report that DN T cells from PWT1D display a phenotype comparable to that of healthy controls, efficiently expand, and are highly functional. As DN T cells are immunoregulatory and can prevent T1D in various mouse models, these observations suggest that autologous DN T cells may be amenable to therapy for the prevention or treatment of T1D.

摘要

CD4CD8 TCRαβ(双阴性[DN])T细胞是一种罕见的T细胞群体,通过多种细胞毒性机制促进免疫耐受。在小鼠中,DN T细胞的自体转移已显示出对自身免疫性糖尿病和移植物抗宿主病的保护作用。在此,我们对1型糖尿病患者(PWT1D)和健康对照者的人DN T细胞进行了特征分析。我们发现,虽然DN T细胞和CD8 T细胞有许多相似之处,但DN T细胞在转录组和蛋白质水平上都是独特的T细胞群体。我们还表明,通过使用各种细胞因子组合,人DN T细胞可以扩增至1000倍(平均>250倍),并且在扩增后仍保持功能。此外,我们报告PWT1D的DN T细胞表现出与健康对照者相当的表型,能够有效扩增且功能高度活跃。由于DN T细胞具有免疫调节作用,并且可以在各种小鼠模型中预防1型糖尿病,这些观察结果表明自体DN T细胞可能适用于预防或治疗1型糖尿病的疗法。

https://cdn.ncbi.nlm.nih.gov/pmc/blobs/c01f/11772147/19ac7bc67417/fx1.jpg

文献检索

告别复杂PubMed语法,用中文像聊天一样搜索,搜遍4000万医学文献。AI智能推荐,让科研检索更轻松。

立即免费搜索

文件翻译

保留排版,准确专业,支持PDF/Word/PPT等文件格式,支持 12+语言互译。

免费翻译文档

深度研究

AI帮你快速写综述,25分钟生成高质量综述,智能提取关键信息,辅助科研写作。

立即免费体验