• 文献检索
  • 文档翻译
  • 深度研究
  • 学术资讯
  • Suppr Zotero 插件Zotero 插件
  • 邀请有礼
  • 套餐&价格
  • 历史记录
应用&插件
Suppr Zotero 插件Zotero 插件浏览器插件Mac 客户端Windows 客户端微信小程序
定价
高级版会员购买积分包购买API积分包
服务
文献检索文档翻译深度研究API 文档MCP 服务
关于我们
关于 Suppr公司介绍联系我们用户协议隐私条款
关注我们

Suppr 超能文献

核心技术专利:CN118964589B侵权必究
粤ICP备2023148730 号-1Suppr @ 2026

文献检索

告别复杂PubMed语法,用中文像聊天一样搜索,搜遍4000万医学文献。AI智能推荐,让科研检索更轻松。

立即免费搜索

文件翻译

保留排版,准确专业,支持PDF/Word/PPT等文件格式,支持 12+语言互译。

免费翻译文档

深度研究

AI帮你快速写综述,25分钟生成高质量综述,智能提取关键信息,辅助科研写作。

立即免费体验

核泡与不稳定的染色质包装结构域相关。

Nuclear blebs are associated with destabilized chromatin-packing domains.

作者信息

Pujadas Liwag Emily M, Acosta Nicolas, Almassalha Luay Matthew, Su Yuanzhe Patrick, Gong Ruyi, Kanemaki Masato T, Stephens Andrew D, Backman Vadim

机构信息

Department of Biomedical Engineering, Northwestern University, Evanston, IL 60208, USA.

IBIS Interdisciplinary Biological Sciences Graduate Program, Northwestern University, Evanston, IL 60208, USA.

出版信息

J Cell Sci. 2025 Feb 1;138(3). doi: 10.1242/jcs.262161. Epub 2025 Feb 11.

DOI:10.1242/jcs.262161
PMID:39878045
原文链接:https://pmc.ncbi.nlm.nih.gov/articles/PMC11883274/
Abstract

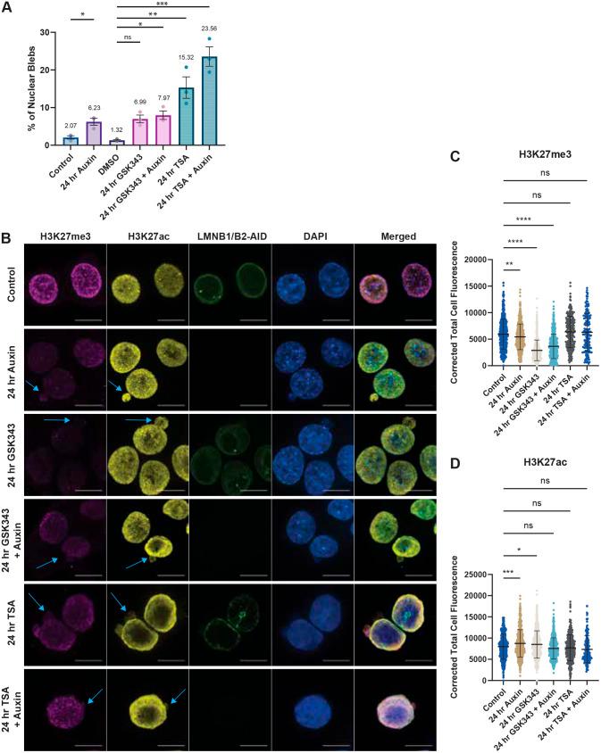
Disrupted nuclear shape is associated with multiple pathological processes including premature aging disorders, cancer-relevant chromosomal rearrangements and DNA damage. Nuclear blebs (i.e. herniations of the nuclear envelope) can be induced by (1) nuclear compression, (2) nuclear migration (e.g. cancer metastasis), (3) actin contraction, (4) lamin mutation or depletion, and (5) heterochromatin enzyme inhibition. Recent work has shown that chromatin transformation is a hallmark of bleb formation, but the transformation of higher-order structures in blebs is not well understood. As higher-order chromatin has been shown to assemble into nanoscopic packing domains, we investigated whether (1) packing domain organization is altered within nuclear blebs and (2) whether alteration in packing domain structure contributed to bleb formation. Using dual-partial wave spectroscopic microscopy, we show that chromatin-packing domains within blebs are transformed both by B-type lamin depletion and the inhibition of heterochromatin enzymes compared to what is seen in the nuclear body. Pairing these results with single-molecule localization microscopy of constitutive heterochromatin, we show fragmentation of nanoscopic heterochromatin domains within bleb domains. Overall, these findings indicate that chromatin within blebs is associated with a fragmented higher-order chromatin structure.

摘要

核形态破坏与多种病理过程相关,包括早衰性疾病、癌症相关的染色体重排和DNA损伤。核泡(即核膜的疝出)可由以下因素诱导:(1)核压缩,(2)核迁移(如癌症转移),(3)肌动蛋白收缩,(4)核纤层蛋白突变或缺失,以及(5)异染色质酶抑制。最近的研究表明,染色质转化是核泡形成的一个标志,但核泡中高阶结构的转化尚不清楚。由于高阶染色质已被证明可组装成纳米级的包装结构域,我们研究了:(1)核泡内的包装结构域组织是否发生改变,以及(2)包装结构域结构的改变是否有助于核泡形成。使用双部分波光谱显微镜,我们发现与核体相比,核泡内的染色质包装结构域在B型核纤层蛋白缺失和异染色质酶抑制的情况下均发生了转化。将这些结果与组成型异染色质的单分子定位显微镜相结合,我们发现核泡区域内纳米级异染色质结构域发生了碎片化。总体而言,这些发现表明核泡内的染色质与碎片化的高阶染色质结构相关。

https://cdn.ncbi.nlm.nih.gov/pmc/blobs/5ebe/11883274/1d7868730419/joces-138-262161-g5.jpg
https://cdn.ncbi.nlm.nih.gov/pmc/blobs/5ebe/11883274/36de30b6d791/joces-138-262161-g1.jpg
https://cdn.ncbi.nlm.nih.gov/pmc/blobs/5ebe/11883274/f34eb8269f9d/joces-138-262161-g2.jpg
https://cdn.ncbi.nlm.nih.gov/pmc/blobs/5ebe/11883274/1f8b8e34ac22/joces-138-262161-g3.jpg
https://cdn.ncbi.nlm.nih.gov/pmc/blobs/5ebe/11883274/c339c8a91c88/joces-138-262161-g4.jpg
https://cdn.ncbi.nlm.nih.gov/pmc/blobs/5ebe/11883274/1d7868730419/joces-138-262161-g5.jpg
https://cdn.ncbi.nlm.nih.gov/pmc/blobs/5ebe/11883274/36de30b6d791/joces-138-262161-g1.jpg
https://cdn.ncbi.nlm.nih.gov/pmc/blobs/5ebe/11883274/f34eb8269f9d/joces-138-262161-g2.jpg
https://cdn.ncbi.nlm.nih.gov/pmc/blobs/5ebe/11883274/1f8b8e34ac22/joces-138-262161-g3.jpg
https://cdn.ncbi.nlm.nih.gov/pmc/blobs/5ebe/11883274/c339c8a91c88/joces-138-262161-g4.jpg
https://cdn.ncbi.nlm.nih.gov/pmc/blobs/5ebe/11883274/1d7868730419/joces-138-262161-g5.jpg

相似文献

1
Nuclear blebs are associated with destabilized chromatin-packing domains.核泡与不稳定的染色质包装结构域相关。
J Cell Sci. 2025 Feb 1;138(3). doi: 10.1242/jcs.262161. Epub 2025 Feb 11.
2
Nuclear blebs are associated with destabilized chromatin packing domains.核泡与不稳定的染色质包装结构域相关。
bioRxiv. 2024 Mar 29:2024.03.28.587095. doi: 10.1101/2024.03.28.587095.
3
Short-Term Memory Impairment短期记忆障碍
4
Chromatin conformation, gene transcription, and nucleosome remodeling as an emergent system.染色质构象、基因转录和核小体重塑作为一个涌现系统。
Sci Adv. 2025 Jan 10;11(2):eadq6652. doi: 10.1126/sciadv.adq6652.
5
Management of urinary stones by experts in stone disease (ESD 2025).结石病专家对尿路结石的管理(2025年结石病专家共识)
Arch Ital Urol Androl. 2025 Jun 30;97(2):14085. doi: 10.4081/aiua.2025.14085.
6
The Black Book of Psychotropic Dosing and Monitoring.《精神药物剂量与监测黑皮书》
Psychopharmacol Bull. 2024 Jul 8;54(3):8-59.
7
Systemic treatments for metastatic cutaneous melanoma.转移性皮肤黑色素瘤的全身治疗
Cochrane Database Syst Rev. 2018 Feb 6;2(2):CD011123. doi: 10.1002/14651858.CD011123.pub2.
8
Chromatin organization and behavior in HRAS-transformed mouse fibroblasts.HRAS 转化的鼠成纤维细胞中的染色质组织和行为。
Chromosoma. 2024 Apr;133(2):135-148. doi: 10.1007/s00412-024-00817-x. Epub 2024 Feb 24.
9
The Lived Experience of Autistic Adults in Employment: A Systematic Search and Synthesis.成年自闭症患者的就业生活经历:系统检索与综述
Autism Adulthood. 2024 Dec 2;6(4):495-509. doi: 10.1089/aut.2022.0114. eCollection 2024 Dec.
10
Decreased DNA density is a better indicator of a nuclear bleb than lamin B loss.与核纤层蛋白B缺失相比,DNA密度降低是核泡的更好指标。
J Cell Sci. 2025 Feb 1;138(3). doi: 10.1242/jcs.262082. Epub 2025 Feb 11.

引用本文的文献

1
Constitutive heterochromatin controls nuclear mechanics, morphology, and integrity through H3K9me3 mediated chromocenter compaction.组成型异染色质通过H3K9me3介导的染色中心压缩来控制核力学、形态和完整性。
Nucleus. 2025 Dec;16(1):2486816. doi: 10.1080/19491034.2025.2486816. Epub 2025 Apr 9.
2
How the chromatin landscape influences nuclear morphology.染色质景观如何影响细胞核形态。
Front Cell Dev Biol. 2025 Jul 3;13:1634252. doi: 10.3389/fcell.2025.1634252. eCollection 2025.
3
Transcriptional activity generates chromatin motion that drives nuclear blebbing.

本文引用的文献

1
Chromatin conformation, gene transcription, and nucleosome remodeling as an emergent system.染色质构象、基因转录和核小体重塑作为一个涌现系统。
Sci Adv. 2025 Jan 10;11(2):eadq6652. doi: 10.1126/sciadv.adq6652.
2
Decreased DNA density is a better indicator of a nuclear bleb than lamin B loss.与核纤层蛋白B缺失相比,DNA密度降低是核泡的更好指标。
J Cell Sci. 2025 Feb 1;138(3). doi: 10.1242/jcs.262082. Epub 2025 Feb 11.
3
Depletion of lamins B1 and B2 promotes chromatin mobility and induces differential gene expression by a mesoscale-motion-dependent mechanism.
转录活性产生染色质运动,进而驱动核泡化。
bioRxiv. 2025 May 21:2025.05.20.655131. doi: 10.1101/2025.05.20.655131.
4
Perturb-tracing enables high-content screening of multi-scale 3D genome regulators.扰动追踪能够对多尺度3D基因组调控因子进行高内涵筛选。
Nat Methods. 2025 May;22(5):950-961. doi: 10.1038/s41592-025-02652-z. Epub 2025 Apr 10.
5
Lamin B loss in nuclear blebs is rupture dependent while increased DNA damage is rupture independent.核泡中核纤层蛋白B的丢失依赖于破裂,而DNA损伤增加则与破裂无关。
bioRxiv. 2025 Feb 25:2025.02.24.639904. doi: 10.1101/2025.02.24.639904.
6
Decreased DNA density is a better indicator of a nuclear bleb than lamin B loss.与核纤层蛋白B缺失相比,DNA密度降低是核泡的更好指标。
J Cell Sci. 2025 Feb 1;138(3). doi: 10.1242/jcs.262082. Epub 2025 Feb 11.
层粘连蛋白 B1 和 B2 的耗竭通过介尺度运动依赖的机制促进染色质的流动性,并诱导差异基因表达。
Genome Biol. 2024 Mar 22;25(1):77. doi: 10.1186/s13059-024-03212-y.
4
Actin contraction controls nuclear blebbing and rupture independent of actin confinement.肌动蛋白收缩独立于肌动蛋白限制控制核泡化和破裂。
Mol Biol Cell. 2024 Feb 1;35(2):ar19. doi: 10.1091/mbc.E23-07-0292. Epub 2023 Dec 13.
5
Transcription inhibition suppresses nuclear blebbing and rupture independently of nuclear rigidity.转录抑制可独立于核刚性抑制核起泡和破裂。
J Cell Sci. 2023 Oct 15;136(20). doi: 10.1242/jcs.261547. Epub 2023 Oct 27.
6
CTCF is essential for proper mitotic spindle structure and anaphase segregation.CTCF 对于有丝分裂纺锤体结构和后期分离是必不可少的。
Chromosoma. 2024 Jul;133(3):183-194. doi: 10.1007/s00412-023-00810-w. Epub 2023 Sep 20.
7
Strong interactions between highly dynamic lamina-associated domains and the nuclear envelope stabilize the 3D architecture of Drosophila interphase chromatin.高度动态的核纤层相关域与核膜之间的强相互作用稳定了果蝇间期染色质的 3D 结构。
Epigenetics Chromatin. 2023 May 30;16(1):21. doi: 10.1186/s13072-023-00492-9.
8
Nuclear envelope dynamics in connection to chromatin remodeling.核膜动力学与染色质重塑的关系。
Plant J. 2024 May;118(4):963-981. doi: 10.1111/tpj.16246. Epub 2023 May 10.
9
LAP1 supports nuclear adaptability during constrained melanoma cell migration and invasion.LAP1 支持受限状态下黑色素瘤细胞迁移和侵袭过程中的核适应性。
Nat Cell Biol. 2023 Jan;25(1):108-119. doi: 10.1038/s41556-022-01042-3. Epub 2023 Jan 9.
10
A Versatile Micromanipulation Apparatus for Biophysical Assays of the Cell Nucleus.一种用于细胞核生物物理分析的多功能显微操作仪。
Cell Mol Bioeng. 2022 Sep 6;15(4):303-312. doi: 10.1007/s12195-022-00734-y. eCollection 2022 Aug.