Suppr超能文献

海藻糖可增强巨噬细胞自噬,以促进脊髓损伤后髓鞘碎片清除。

Trehalose enhances macrophage autophagy to promote myelin debris clearance after spinal cord injury.

作者信息

Ma Zhida, Meng Congpeng, Wang Xiang, Zhao Yuanzhe, Wang Jingwen, Chen Yihao, Li Yiteng, Jiang Yan, Ouyang Fangru, Li Jianjian, Zheng Meige, Cheng Li, Jing Juehua

机构信息

Department of Orthopaedics, The Second Affiliated Hospital of Anhui Medical University, Hefei, 230601, China.

Institute of Orthopaedics, Research Center for Translational Medicine, The Second Affiliated Hospital of Anhui Medical University, Hefei, 230601, China.

出版信息

Cell Biosci. 2025 Jan 29;15(1):11. doi: 10.1186/s13578-025-01357-2.

Abstract

BACKGROUND

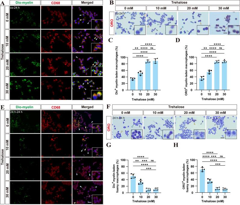
Myelin-laden foamy macrophages accumulate extensively in the lesion epicenter, exhibiting characteristics of autophagolysosomal dysfunction, which leads to prolonged inflammatory responses after spinal cord injury (SCI). Trehalose, known for its neuroprotective properties as an autophagy inducer, has yet to be fully explored for its potential to mitigate foamy macrophage formation and exert therapeutic effects in the context of SCI.

RESULTS

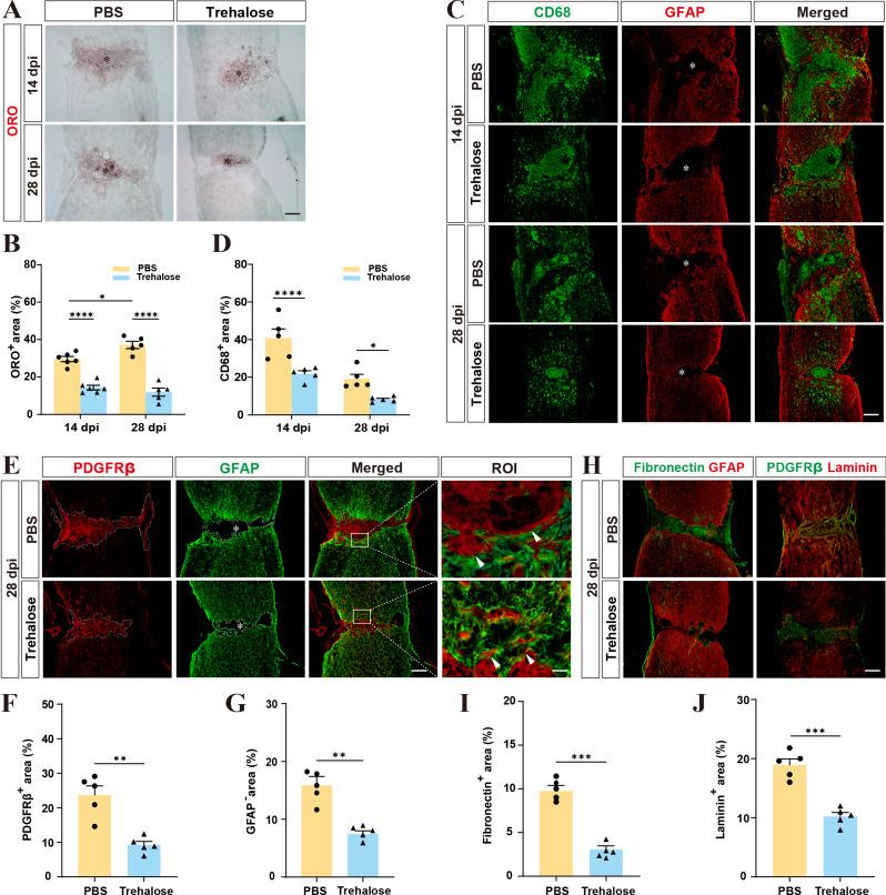
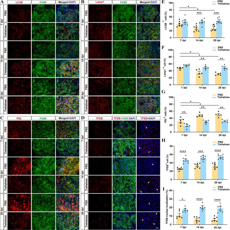
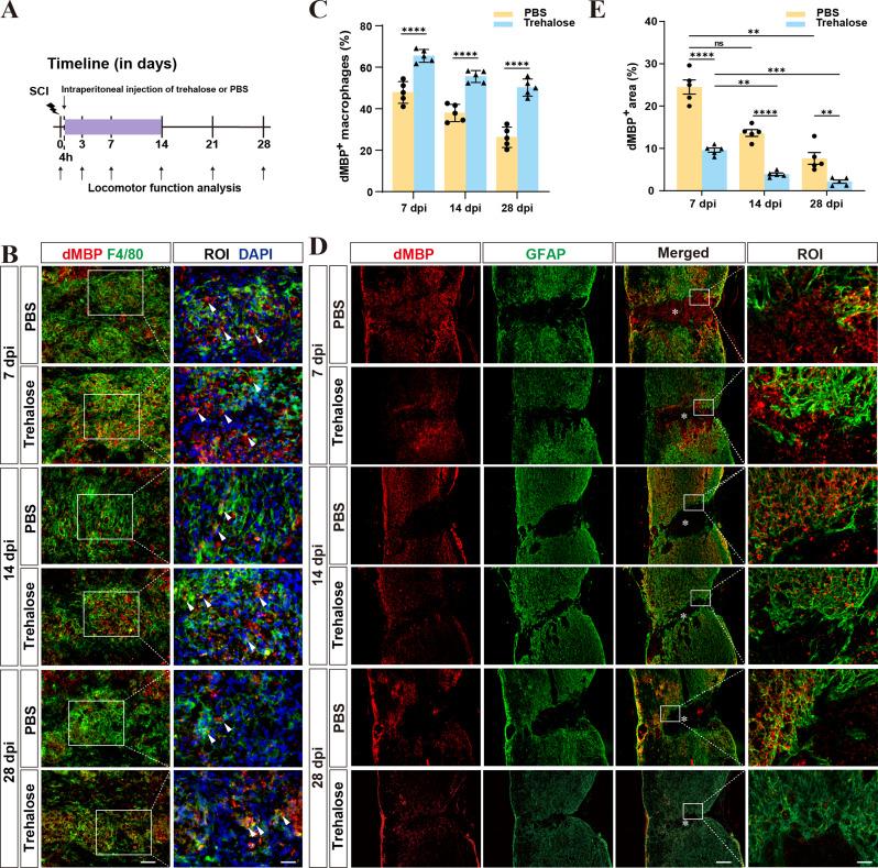
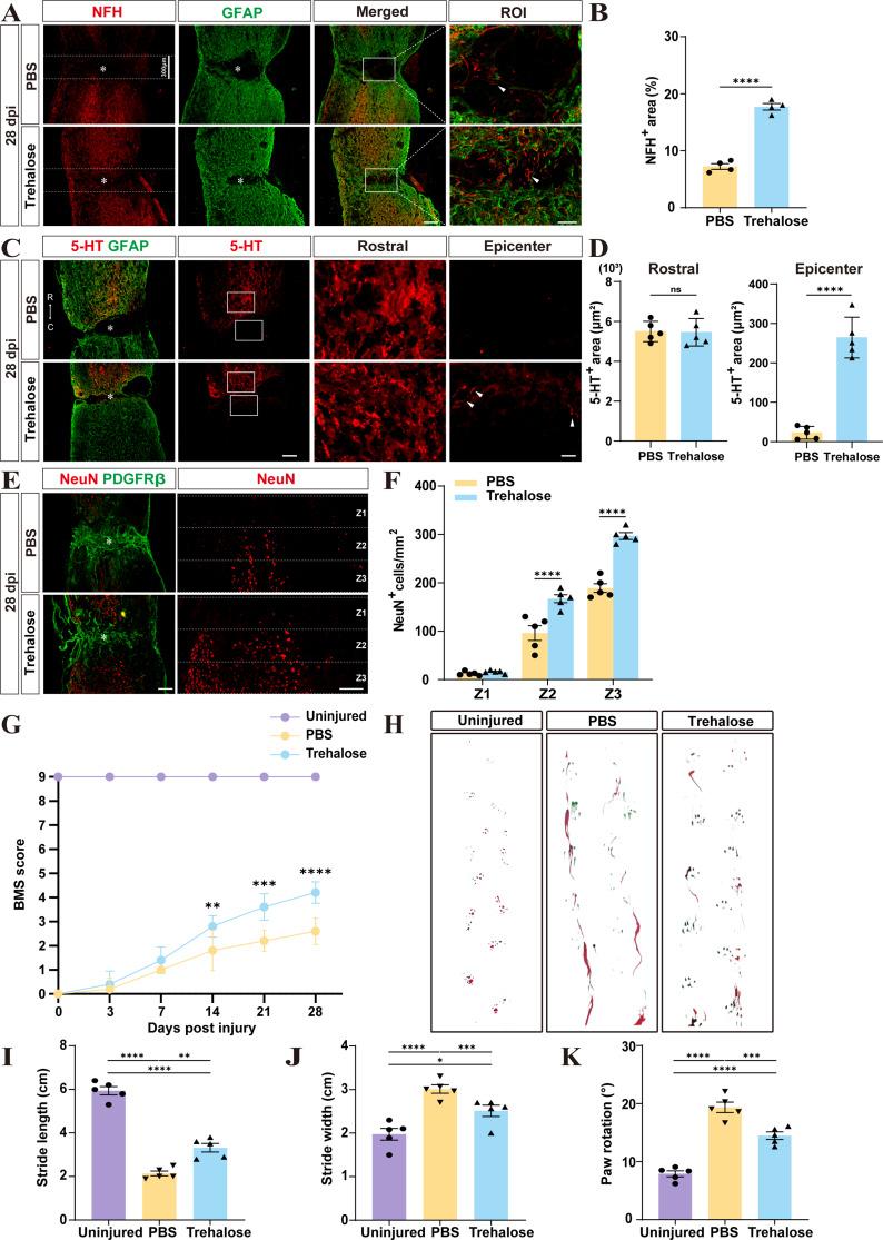
We observed that trehalose significantly enhances macrophage phagocytosis and clearance of myelin in a dose-dependent manner in vitro. In vivo, trehalose administration markedly reduced myelin debris accumulation, inhibited foamy macrophage formation, suppressed inflammatory responses, decreased fibrotic scarring, and promoted axonal growth and motor function recovery after SCI. These beneficial effects of trehalose may be related to the overexpression of transcription factor EB (TFEB), a key regulator of the autophagy-lysosomal system, which can rescue autophagic dysfunction in foamy macrophages and inhibit inflammatory responses. Additionally, the effects of trehalose on macrophages were abolished by chloroquine, an autophagy inhibitor, suggesting trehalose's potential as a therapeutic candidate for enhancing myelin debris clearance post-SCI.

CONCLUSIONS

Our findings underscore the pivotal role of trehalose in modulating myelin debris clearance within macrophages, providing new perspectives for the treatment of spinal cord injury.

摘要

背景

富含髓磷脂的泡沫巨噬细胞在损伤中心广泛积聚,表现出自噬溶酶体功能障碍的特征,这导致脊髓损伤(SCI)后炎症反应持续时间延长。海藻糖作为一种自噬诱导剂,以其神经保护特性而闻名,但其减轻泡沫巨噬细胞形成及在脊髓损伤背景下发挥治疗作用的潜力尚未得到充分探索。

结果

我们观察到,在体外,海藻糖以剂量依赖的方式显著增强巨噬细胞对髓磷脂的吞噬作用和清除能力。在体内,给予海藻糖可显著减少髓磷脂碎片的积累,抑制泡沫巨噬细胞的形成,抑制炎症反应,减少纤维化瘢痕形成,并促进脊髓损伤后轴突生长和运动功能恢复。海藻糖的这些有益作用可能与自噬溶酶体系统的关键调节因子转录因子EB(TFEB)的过表达有关,TFEB可挽救泡沫巨噬细胞中的自噬功能障碍并抑制炎症反应。此外,自噬抑制剂氯喹可消除海藻糖对巨噬细胞的作用,这表明海藻糖有潜力作为增强脊髓损伤后髓磷脂碎片清除的治疗候选药物。

结论

我们的研究结果强调了海藻糖在调节巨噬细胞内髓磷脂碎片清除中的关键作用,为脊髓损伤的治疗提供了新的视角。

https://cdn.ncbi.nlm.nih.gov/pmc/blobs/542c/11781065/a69d4475e069/13578_2025_1357_Fig1_HTML.jpg

文献检索

告别复杂PubMed语法,用中文像聊天一样搜索,搜遍4000万医学文献。AI智能推荐,让科研检索更轻松。

立即免费搜索

文件翻译

保留排版,准确专业,支持PDF/Word/PPT等文件格式,支持 12+语言互译。

免费翻译文档

深度研究

AI帮你快速写综述,25分钟生成高质量综述,智能提取关键信息,辅助科研写作。

立即免费体验