Suppr超能文献

TNG348的特性:一种选择性变构USP1抑制剂,在同源重组缺陷肿瘤中与PARP抑制剂协同作用。

Characterization of TNG348: A Selective, Allosteric USP1 Inhibitor That Synergizes with PARP Inhibitors in Tumors with Homologous Recombination Deficiency.

作者信息

Simoneau Antoine, Pratt Charlotte B, Wu Hsin-Jung, Rajeswaran Shreya S, Comer Charlotte Grace, Sudsakorn Sirimas, Zhang Wenhai, Liu Shangtao, Meier Samuel R, Choi Ashley H, Khendu Tenzing, Stowe Hannah, Shen Binzhang, Whittington Douglas A, Chen Yingnan, Yu Yi, Mallender William D, Feng Tianshu, Andersen Jannik N, Maxwell John P, Throner Scott

机构信息

Tango Therapeutics, Boston, Massachusetts.

出版信息

Mol Cancer Ther. 2025 May 2;24(5):678-691. doi: 10.1158/1535-7163.MCT-24-0515.

Abstract

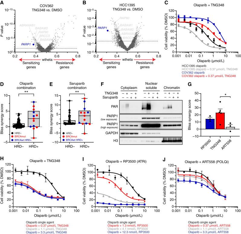
Inhibition of the deubiquitinating enzyme USP1 can induce synthetic lethality in tumors characterized by homologous recombination deficiency (HRD) and represents a novel therapeutic strategy for the treatment of BRCA1/2-mutant cancers, potentially including patients whose tumors have primary or acquired resistance to PARP inhibitors (PARPi). In this study, we present a comprehensive characterization of TNG348, an allosteric, selective, and reversible inhibitor of USP1. TNG348 induces dose-dependent accumulation of ubiquitinated protein substrates both in vitro and in vivo. CRISPR screens show that TNG348 exerts its antitumor effect by disrupting the translesion synthesis pathway of DNA damage tolerance through RAD18-dependent ubiquitinated PCNA. Although TNG348 and PARPi share the ability to selectively kill HRD tumor cells, CRISPR screens reveal that TNG348 and PARPi do so through discrete mechanisms. Particularly, knocking out PARP1 causes resistance to PARPi but sensitizes cells to TNG348 treatment. Consistent with these findings, combination of TNG348 with PARPi leads to synergistic antitumor effects in HRD tumors, resulting in tumor growth inhibition and regression in multiple mouse xenograft tumor models. Importantly, our data on human cancer models further show that the addition of TNG348 to PARPi treatment can overcome acquired PARPi resistance in vivo. Although the clinical development of TNG348 has been discontinued because of unexpected liver toxicity in patients (NCT06065059), the present data provide preclinical and mechanistic support for the continued exploration of USP1 as a drug target for the treatment of patients with BRCA1/2-mutant or HRD cancers.

摘要

去泛素化酶USP1的抑制可在以同源重组缺陷(HRD)为特征的肿瘤中诱导合成致死,代表了一种治疗BRCA1/2突变癌症的新型治疗策略,可能包括其肿瘤对PARP抑制剂(PARPi)具有原发性或获得性耐药性的患者。在本研究中,我们全面表征了TNG348,一种USP1的变构、选择性和可逆抑制剂。TNG348在体外和体内均诱导泛素化蛋白底物的剂量依赖性积累。CRISPR筛选表明,TNG348通过RAD18依赖性泛素化PCNA破坏DNA损伤耐受的跨损伤合成途径发挥其抗肿瘤作用。尽管TNG348和PARPi都具有选择性杀死HRD肿瘤细胞的能力,但CRISPR筛选显示TNG348和PARPi通过不同机制实现这一点。特别是,敲除PARP1会导致对PARPi耐药,但使细胞对TNG348治疗敏感。与这些发现一致,TNG348与PARPi联合在HRD肿瘤中产生协同抗肿瘤作用,导致多种小鼠异种移植肿瘤模型中的肿瘤生长抑制和消退。重要的是,我们在人类癌症模型上的数据进一步表明,在PARPi治疗中添加TNG348可以在体内克服获得性PARPi耐药。尽管由于患者出现意外肝毒性,TNG348的临床开发已停止(NCT06065059),但目前的数据为继续探索USP1作为治疗BRCA1/2突变或HRD癌症患者的药物靶点提供了临床前和机制支持。

https://cdn.ncbi.nlm.nih.gov/pmc/blobs/1881/12046316/13ccad44779d/mct-24-0515_ga.jpg

文献检索

告别复杂PubMed语法,用中文像聊天一样搜索,搜遍4000万医学文献。AI智能推荐,让科研检索更轻松。

立即免费搜索

文件翻译

保留排版,准确专业,支持PDF/Word/PPT等文件格式,支持 12+语言互译。

免费翻译文档

深度研究

AI帮你快速写综述,25分钟生成高质量综述,智能提取关键信息,辅助科研写作。

立即免费体验