Suppr超能文献

冷冻电镜断层扫描技术表明,微管蛋白伴侣蛋白构成了微管腔内颗粒的一个子集,在维持神经元微管方面发挥作用。

Cryo-ET suggests tubulin chaperones form a subset of microtubule lumenal particles with a role in maintaining neuronal microtubules.

作者信息

Chakraborty Saikat, Martinez-Sanchez Antonio, Beck Florian, Toro-Nahuelpan Mauricio, Hwang In-Young, Noh Kyung-Min, Baumeister Wolfgang, Mahamid Julia

机构信息

Department of Molecular Structural Biology, Max Planck Institute of Biochemistry, Martinsried 82152, Germany.

Institute of Neuropathology and Cluster of Excellence "Multiscale Bioimaging: From Molecular Machines to Networks of Excitable Cells", University Medical Center Göttingen, Göttingen 37075, Germany.

出版信息

Proc Natl Acad Sci U S A. 2025 Feb 4;122(5):e2404017121. doi: 10.1073/pnas.2404017121. Epub 2025 Jan 31.

Abstract

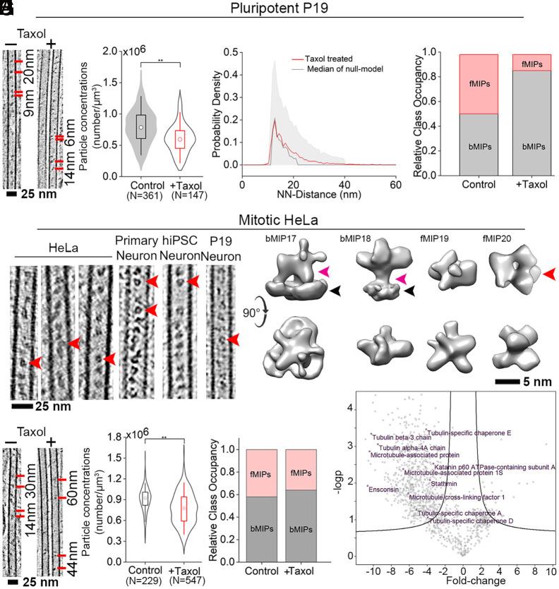
The functional architecture of the long-lived neuronal microtubule (MT) cytoskeleton is maintained by various MT-associated proteins (MAPs), most of which are known to bind to the MT outer surface. However, electron microscopy (EM) has long ago revealed the presence of particles inside the lumens of neuronal MTs, of yet unknown identity and function. Here, we use cryogenic electron tomography (cryo-ET) to analyze the three-dimensional (3D) organization and structures of MT lumenal particles in primary hippocampal neurons, human induced pluripotent stem cell-derived neurons, and pluripotent and differentiated P19 cells. We obtain in situ density maps of several lumenal particles from the respective cells and detect common structural features underscoring their potential overarching functions. Mass spectrometry-based proteomics combined with structural modeling suggest that a subset of lumenal particles could be tubulin-binding cofactors (TBCs) bound to tubulin monomers. A different subset of smaller particles, which remains unidentified, exhibits densities that bridge across the MT protofilaments. We show that increased lumenal particle concentration within MTs is concomitant with neuronal differentiation and correlates with higher MT curvatures. Enrichment of lumenal particles around MT lattice defects and at freshly polymerized MT open-ends suggests a MT protective role. Together with the identified structural resemblance of a subset of particles to TBCs, these results hint at a role in local tubulin proteostasis for the maintenance of long-lived neuronal MTs.

摘要

长寿神经元微管(MT)细胞骨架的功能结构由多种微管相关蛋白(MAPs)维持,其中大多数已知与微管外表面结合。然而,电子显微镜(EM)早就揭示了神经元微管腔内存在颗粒,其身份和功能尚不清楚。在这里,我们使用低温电子断层扫描(cryo-ET)来分析原代海马神经元、人诱导多能干细胞衍生神经元以及多能和分化的P19细胞中微管腔内颗粒的三维(3D)组织和结构。我们获得了来自各自细胞的几种腔内颗粒的原位密度图,并检测到共同的结构特征,突出了它们潜在的总体功能。基于质谱的蛋白质组学结合结构建模表明,一部分腔内颗粒可能是与微管蛋白单体结合的微管蛋白结合辅因子(TBCs)。另一组较小的颗粒身份仍未确定,其密度横跨微管原纤维。我们表明,微管内腔内颗粒浓度的增加与神经元分化同时发生,并且与更高的微管曲率相关。腔内颗粒在微管晶格缺陷周围和新聚合的微管开口端富集,表明其具有微管保护作用。连同已确定的一部分颗粒与TBCs的结构相似性,这些结果暗示了在局部微管蛋白稳态中维持长寿神经元微管的作用。

https://cdn.ncbi.nlm.nih.gov/pmc/blobs/0ea6/11804619/b6d81664f802/pnas.2404017121fig01.jpg

文献检索

告别复杂PubMed语法,用中文像聊天一样搜索,搜遍4000万医学文献。AI智能推荐,让科研检索更轻松。

立即免费搜索

文件翻译

保留排版,准确专业,支持PDF/Word/PPT等文件格式,支持 12+语言互译。

免费翻译文档

深度研究

AI帮你快速写综述,25分钟生成高质量综述,智能提取关键信息,辅助科研写作。

立即免费体验