• 文献检索
  • 文档翻译
  • 深度研究
  • 学术资讯
  • Suppr Zotero 插件Zotero 插件
  • 邀请有礼
  • 套餐&价格
  • 历史记录
应用&插件
Suppr Zotero 插件Zotero 插件浏览器插件Mac 客户端Windows 客户端微信小程序
定价
高级版会员购买积分包购买API积分包
服务
文献检索文档翻译深度研究API 文档MCP 服务
关于我们
关于 Suppr公司介绍联系我们用户协议隐私条款
关注我们

Suppr 超能文献

核心技术专利:CN118964589B侵权必究
粤ICP备2023148730 号-1Suppr @ 2026

文献检索

告别复杂PubMed语法,用中文像聊天一样搜索,搜遍4000万医学文献。AI智能推荐,让科研检索更轻松。

立即免费搜索

文件翻译

保留排版,准确专业,支持PDF/Word/PPT等文件格式,支持 12+语言互译。

免费翻译文档

深度研究

AI帮你快速写综述,25分钟生成高质量综述,智能提取关键信息,辅助科研写作。

立即免费体验

在人源化小鼠中,疟原虫在肝脏阶段发育过程中的全基因组基因表达谱。

Genome-wide gene expression profiles throughout human malaria parasite liver stage development in humanized mice.

作者信息

Zanghí Gigliola, Patel Hardik, Smith Jenny L, Camargo Nelly, Bae Yeji, Hesping Eva, Boddey Justin A, Venugopal Kannan, Marti Matthias, Flannery Erika L, Chuenchob Vorada, Fishbaugher Matthew E, Mikolajczak Sebastian A, Roobsoong Wanlapa, Sattabongkot Jetsumon, Gupta Priya, Pazzagli Lucia, Rezakhani Nastaran, Betz William, Hayes Kiera, Goswami Debashree, Vaughan Ashley M, Kappe Stefan H I

机构信息

Center for Global Infectious Disease Research, Seattle Children's Research Institute, Seattle, WA, USA.

Research Scientific Computing, Seattle Children's Research Institute, Seattle, WA, USA.

出版信息

Nat Microbiol. 2025 Feb;10(2):569-584. doi: 10.1038/s41564-024-01905-5. Epub 2025 Jan 31.

DOI:10.1038/s41564-024-01905-5
PMID:39891010
原文链接:https://pmc.ncbi.nlm.nih.gov/articles/PMC11790487/
Abstract

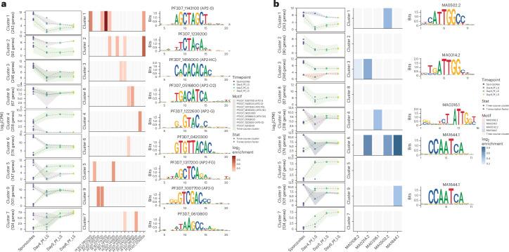
Gene expression of Plasmodium falciparum (Pf) liver-stage (LS) parasites has remained poorly characterized, although they are major vaccine and drug targets. Using a human liver-chimaeric mouse model and a fluorescent parasite line (PfNF54GFP), we isolated PfLS and performed transcriptomics on key LS developmental phases. We linked clustered gene expression to ApiAP2, a major family of transcription factors that regulate the parasite life cycle. This provided insights into transcriptional regulation of LS infection and expression of essential LS metabolic and biosynthetic pathways. We observed expression of antigenically variant PfEMP1 proteins and the major Pf protein export machine PTEX and identified protein candidates that might be exported by LS parasites. Comparing Pf and P. vivax LS transcriptomes, we uncovered differences in their expression of sexual commitment factors. This data will aid LS research and vaccine and drug target identification for prevention of malaria infection.

摘要

尽管恶性疟原虫(Pf)肝期(LS)寄生虫是主要的疫苗和药物靶点,但其基因表达仍未得到充分表征。利用人肝嵌合小鼠模型和荧光寄生虫系(PfNF54GFP),我们分离出PfLS并对关键的LS发育阶段进行了转录组学分析。我们将聚类的基因表达与ApiAP2联系起来,ApiAP2是调节寄生虫生命周期的主要转录因子家族。这为LS感染的转录调控以及关键LS代谢和生物合成途径的表达提供了见解。我们观察到抗原性变异的PfEMP1蛋白和主要的Pf蛋白输出机器PTEX的表达,并鉴定出可能由LS寄生虫输出的蛋白质候选物。比较Pf和间日疟原虫LS转录组,我们发现了它们在性成熟因子表达上的差异。这些数据将有助于LS研究以及预防疟疾感染的疫苗和药物靶点鉴定。

https://cdn.ncbi.nlm.nih.gov/pmc/blobs/2c7d/11790487/4ad7f367f026/41564_2024_1905_Fig13_ESM.jpg
https://cdn.ncbi.nlm.nih.gov/pmc/blobs/2c7d/11790487/339343f23c0d/41564_2024_1905_Fig1_HTML.jpg
https://cdn.ncbi.nlm.nih.gov/pmc/blobs/2c7d/11790487/12056a1a5bc9/41564_2024_1905_Fig2_HTML.jpg
https://cdn.ncbi.nlm.nih.gov/pmc/blobs/2c7d/11790487/34bcc5250e0c/41564_2024_1905_Fig3_HTML.jpg
https://cdn.ncbi.nlm.nih.gov/pmc/blobs/2c7d/11790487/c7bdebd7e9ed/41564_2024_1905_Fig4_HTML.jpg
https://cdn.ncbi.nlm.nih.gov/pmc/blobs/2c7d/11790487/4ee0b743fc0b/41564_2024_1905_Fig5_HTML.jpg
https://cdn.ncbi.nlm.nih.gov/pmc/blobs/2c7d/11790487/1f30b868e42f/41564_2024_1905_Fig6_HTML.jpg
https://cdn.ncbi.nlm.nih.gov/pmc/blobs/2c7d/11790487/210fee446b03/41564_2024_1905_Fig7_ESM.jpg
https://cdn.ncbi.nlm.nih.gov/pmc/blobs/2c7d/11790487/9d8a994c49cb/41564_2024_1905_Fig8_ESM.jpg
https://cdn.ncbi.nlm.nih.gov/pmc/blobs/2c7d/11790487/264d3866cf0c/41564_2024_1905_Fig9_ESM.jpg
https://cdn.ncbi.nlm.nih.gov/pmc/blobs/2c7d/11790487/21b21e15ed5b/41564_2024_1905_Fig10_ESM.jpg
https://cdn.ncbi.nlm.nih.gov/pmc/blobs/2c7d/11790487/9744bee2d641/41564_2024_1905_Fig11_ESM.jpg
https://cdn.ncbi.nlm.nih.gov/pmc/blobs/2c7d/11790487/41d4bd04888f/41564_2024_1905_Fig12_ESM.jpg
https://cdn.ncbi.nlm.nih.gov/pmc/blobs/2c7d/11790487/4ad7f367f026/41564_2024_1905_Fig13_ESM.jpg
https://cdn.ncbi.nlm.nih.gov/pmc/blobs/2c7d/11790487/339343f23c0d/41564_2024_1905_Fig1_HTML.jpg
https://cdn.ncbi.nlm.nih.gov/pmc/blobs/2c7d/11790487/12056a1a5bc9/41564_2024_1905_Fig2_HTML.jpg
https://cdn.ncbi.nlm.nih.gov/pmc/blobs/2c7d/11790487/34bcc5250e0c/41564_2024_1905_Fig3_HTML.jpg
https://cdn.ncbi.nlm.nih.gov/pmc/blobs/2c7d/11790487/c7bdebd7e9ed/41564_2024_1905_Fig4_HTML.jpg
https://cdn.ncbi.nlm.nih.gov/pmc/blobs/2c7d/11790487/4ee0b743fc0b/41564_2024_1905_Fig5_HTML.jpg
https://cdn.ncbi.nlm.nih.gov/pmc/blobs/2c7d/11790487/1f30b868e42f/41564_2024_1905_Fig6_HTML.jpg
https://cdn.ncbi.nlm.nih.gov/pmc/blobs/2c7d/11790487/210fee446b03/41564_2024_1905_Fig7_ESM.jpg
https://cdn.ncbi.nlm.nih.gov/pmc/blobs/2c7d/11790487/9d8a994c49cb/41564_2024_1905_Fig8_ESM.jpg
https://cdn.ncbi.nlm.nih.gov/pmc/blobs/2c7d/11790487/264d3866cf0c/41564_2024_1905_Fig9_ESM.jpg
https://cdn.ncbi.nlm.nih.gov/pmc/blobs/2c7d/11790487/21b21e15ed5b/41564_2024_1905_Fig10_ESM.jpg
https://cdn.ncbi.nlm.nih.gov/pmc/blobs/2c7d/11790487/9744bee2d641/41564_2024_1905_Fig11_ESM.jpg
https://cdn.ncbi.nlm.nih.gov/pmc/blobs/2c7d/11790487/41d4bd04888f/41564_2024_1905_Fig12_ESM.jpg
https://cdn.ncbi.nlm.nih.gov/pmc/blobs/2c7d/11790487/4ad7f367f026/41564_2024_1905_Fig13_ESM.jpg

相似文献

1
Genome-wide gene expression profiles throughout human malaria parasite liver stage development in humanized mice.在人源化小鼠中,疟原虫在肝脏阶段发育过程中的全基因组基因表达谱。
Nat Microbiol. 2025 Feb;10(2):569-584. doi: 10.1038/s41564-024-01905-5. Epub 2025 Jan 31.
2
Global gene expression of human malaria parasite liver stages throughout intrahepatocytic development.人类疟原虫肝期在肝内发育全过程中的全基因组表达
bioRxiv. 2023 Jan 5:2023.01.05.522945. doi: 10.1101/2023.01.05.522945.
3
Complete Plasmodium falciparum liver-stage development in liver-chimeric mice.在肝嵌合小鼠中完成恶性疟原虫的肝期发育。
J Clin Invest. 2012 Oct;122(10):3618-28. doi: 10.1172/JCI62684. Epub 2012 Sep 10.
4
Bone Marrow Is a Major Parasite Reservoir in Plasmodium vivax Infection.骨髓是间日疟原虫感染的主要寄生虫储存库。
mBio. 2018 May 8;9(3):e00625-18. doi: 10.1128/mBio.00625-18.
5
RNA-Seq Analysis Illuminates the Early Stages of Liver Infection.RNA-Seq 分析揭示了肝脏感染的早期阶段。
mBio. 2020 Feb 4;11(1):e03234-19. doi: 10.1128/mBio.03234-19.
6
PTEX is an essential nexus for protein export in malaria parasites.PTEX 是疟原虫中蛋白质输出的重要枢纽。
Nature. 2014 Jul 31;511(7511):587-91. doi: 10.1038/nature13555. Epub 2014 Jul 16.
7
Flp/-mediated disruption of and in sporozoites inhibits liver-stage development.Flp/- 介导的 和 在 子孢子中的缺失抑制肝期发育。
Proc Natl Acad Sci U S A. 2024 Jul 9;121(28):e2403442121. doi: 10.1073/pnas.2403442121. Epub 2024 Jul 5.
8
Unraveling the complexities of ApiAP2 regulation in Plasmodium falciparum.解析疟原虫中 ApiAP2 调控的复杂性。
Trends Parasitol. 2024 Nov;40(11):987-999. doi: 10.1016/j.pt.2024.09.007. Epub 2024 Oct 16.
9
Chimeric Plasmodium falciparum parasites expressing Plasmodium vivax circumsporozoite protein fail to produce salivary gland sporozoites.嵌合疟原虫寄生虫表达间日疟原虫环子孢子蛋白未能产生唾液腺孢子。
Malar J. 2018 Aug 9;17(1):288. doi: 10.1186/s12936-018-2431-1.
10
The march toward malaria vaccines.迈向疟疾疫苗的征程。
Vaccine. 2015 Nov 27;33 Suppl 4(Suppl 4):D13-23. doi: 10.1016/j.vaccine.2015.07.091. Epub 2015 Aug 29.

引用本文的文献

1
Identification of cross-stage, cross-species malaria CD8 T cell antigens.跨阶段、跨物种疟疾CD8 T细胞抗原的鉴定。
Res Sq. 2025 May 30:rs.3.rs-6682089. doi: 10.21203/rs.3.rs-6682089/v1.
2
Long lived liver-resident memory T cells of biased specificities for abundant sporozoite antigens drive malaria protection by radiation-attenuated sporozoite vaccination.针对丰富子孢子抗原具有偏向性特异性的长寿肝脏驻留记忆T细胞通过辐射减毒子孢子疫苗接种驱动疟疾保护作用。
PLoS Pathog. 2025 May 27;21(5):e1012731. doi: 10.1371/journal.ppat.1012731. eCollection 2025 May.
3
Engineering mycobacteria for vaccination and controlled human infection studies.

本文引用的文献

1
Malaria vaccines: a new era of prevention and control.疟疾疫苗:预防和控制的新时代。
Nat Rev Microbiol. 2024 Dec;22(12):756-772. doi: 10.1038/s41579-024-01065-7. Epub 2024 Jul 18.
2
Flp/-mediated disruption of and in sporozoites inhibits liver-stage development.Flp/- 介导的 和 在 子孢子中的缺失抑制肝期发育。
Proc Natl Acad Sci U S A. 2024 Jul 9;121(28):e2403442121. doi: 10.1073/pnas.2403442121. Epub 2024 Jul 5.
3
A replication competent Plasmodium falciparum parasite completely attenuated by dual gene deletion.
用于疫苗接种和可控人体感染研究的工程改造分枝杆菌。
Nat Microbiol. 2025 Feb;10(2):274-276. doi: 10.1038/s41564-024-01923-3.
4
A kill switch for tuberculosis.一种结核病的“杀灭开关”。
Nat Rev Microbiol. 2025 Mar;23(3):144. doi: 10.1038/s41579-025-01152-3.
双基因缺失完全减毒的有复制能力的恶性疟原虫寄生虫。
EMBO Mol Med. 2024 Apr;16(4):723-754. doi: 10.1038/s44321-024-00057-7. Epub 2024 Mar 21.
4
Coordinated regulation of gene expression in female gametocytes by two transcription factors.两个转录因子协调调控雌性配子体中的基因表达。
Elife. 2024 Jan 22;12:RP88317. doi: 10.7554/eLife.88317.
5
A transcriptional switch controls sex determination in Plasmodium falciparum.转录开关控制疟原虫的性别决定。
Nature. 2022 Dec;612(7940):528-533. doi: 10.1038/s41586-022-05509-z. Epub 2022 Dec 7.
6
The PTEX Pore Component EXP2 Is Important for Intrahepatic Development during the Liver Stage.PTEX 孔组件 EXP2 对肝期内的肝内发育很重要。
mBio. 2022 Dec 20;13(6):e0309622. doi: 10.1128/mbio.03096-22. Epub 2022 Nov 29.
7
Single-cell RNA profiling of -infected hepatocytes reveals parasite- and host- specific transcriptomic signatures and therapeutic targets.单细胞 RNA 测序分析感染的肝细胞,揭示寄生虫和宿主特异性转录组特征和治疗靶点。
Front Cell Infect Microbiol. 2022 Aug 25;12:986314. doi: 10.3389/fcimb.2022.986314. eCollection 2022.
8
Oxidative Stress in Malaria: Potential Benefits of Antioxidant Therapy.疟疾中的氧化应激:抗氧化治疗的潜在益处。
Int J Mol Sci. 2022 May 25;23(11):5949. doi: 10.3390/ijms23115949.
9
A single-cell liver atlas of Plasmodium vivax infection.疟原虫感染的单细胞肝脏图谱。
Cell Host Microbe. 2022 Jul 13;30(7):1048-1060.e5. doi: 10.1016/j.chom.2022.03.034. Epub 2022 Apr 19.
10
Mid-Liver Stage Arrest of Schizonts in Primary Porcine Hepatocytes.原代猪肝细胞内裂殖体中期阻滞。
Front Cell Infect Microbiol. 2022 Feb 17;12:834850. doi: 10.3389/fcimb.2022.834850. eCollection 2022.