Suppr超能文献

TBX3塑造免疫抑制微环境并诱导免疫治疗抗性。

TBX3 shapes an immunosuppressive microenvironment and induces immunotherapy resistance.

作者信息

Liu Zhi, Zhang Chunyu, Xiao Jiatong, He Yunbo, Liang Haisu, Huang Jinliang, Cai Zhiyong, Yi Zhenglin, Chen Mingfeng, Li Yixiao, Zhang Jun, Liu Fenglian, Ren Peng, Li Huihuang, Chen Jinbo, Fan Benyi, Hu Jiao, Zu Xiongbing, Deng Dingshan

机构信息

Department of Urology, Xiangya Hospital, Central South University, Changsha, China.

Department of Urology, The Second Affiliated Hospital of Guizhou Medical University, Kaili, China.

出版信息

Theranostics. 2025 Jan 6;15(5):1966-1986. doi: 10.7150/thno.103175. eCollection 2025.

Abstract

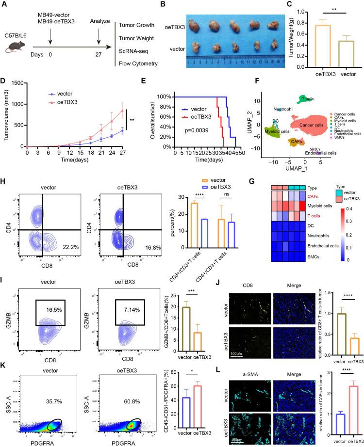
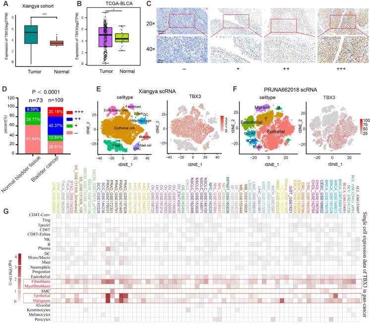
Identifying biomarkers that predict immunotherapy efficacy and discovering new targets for combination therapies are critical elements for improving the prognosis of bladder cancer (BLCA) patients. Firstly, we explored the expression patterns of TBX3 in normal and pan-cancer tissues and the correlation between TBX3 and the immune microenvironment using data from multiple public databases. Then, we combined various techniques, including bulk RNA sequencing, single-cell RNA sequencing, high-throughput cytokine arrays, functional experiments, ProcartaPlex multiplex immunoassays and TissueFAXS panoramic tissue quantification assays, to demonstrate that TBX3 shapes an immunosuppressive tumor microenvironment (TME) in BLCA. We identified TBX3 as a key factor associated with the immunosuppressive microenvironment in BLCA through a systematic multi-omics analysis. We found that TBX3 is primarily expressed in malignant cells, where TBX3 tumor cells increase the secretion of TGFβ1, which promotes the infiltration of cancer-associated fibroblasts (CAFs), thereby forming an immunosuppressive microenvironment. We further demonstrated that TBX3 enhances TGFβ1 expression by binding to the TGFβ1 promoter, and blocking TGFβ1 counteracts the immunosuppressive effects of TBX3. Moreover, TBX3 reduced the cancer-killing efficiency of CD8 T cells by decreasing the proportion of GZMB CD8 T cells, and knocking down TBX3 combined with anti-PD-1 treatment increased CD8 T cell infiltration and reduced CAFs . We also validated the inverse relationship between TBX3 malignant cells and CD8 T cells and the positive relationship with CAFs in tissue microarrays. Lastly, we found that TBX3 predicted immunotherapy efficacy in our real-world immunotherapy cohort and multiple public cohorts. In summary, TBX3 promotes BLCA progression and immunotherapy resistance by inducing an immunosuppressive microenvironment, and targeting TBX3 could enhance the efficacy of immunotherapy for BLCA.

摘要

识别预测免疫治疗疗效的生物标志物并发现联合治疗的新靶点是改善膀胱癌(BLCA)患者预后的关键因素。首先,我们利用多个公共数据库的数据,探索了TBX3在正常组织和泛癌组织中的表达模式以及TBX3与免疫微环境之间的相关性。然后,我们结合了多种技术,包括批量RNA测序、单细胞RNA测序、高通量细胞因子阵列、功能实验、ProcartaPlex多重免疫分析和TissueFAXS全景组织定量分析,以证明TBX3在BLCA中塑造了一种免疫抑制性肿瘤微环境(TME)。通过系统的多组学分析,我们将TBX3确定为与BLCA免疫抑制微环境相关的关键因素。我们发现TBX3主要在恶性细胞中表达,其中TBX3肿瘤细胞增加TGFβ1的分泌,促进癌症相关成纤维细胞(CAF)的浸润,从而形成免疫抑制微环境。我们进一步证明,TBX3通过与TGFβ1启动子结合来增强TGFβ1的表达,阻断TGFβ1可抵消TBX3的免疫抑制作用。此外,TBX3通过降低GZMB CD8 T细胞的比例来降低CD8 T细胞的杀癌效率,敲低TBX3并联合抗PD-1治疗可增加CD8 T细胞浸润并减少CAF。我们还在组织微阵列中验证了TBX3恶性细胞与CD8 T细胞之间的负相关关系以及与CAF之间的正相关关系。最后,我们发现TBX3在我们的真实世界免疫治疗队列和多个公共队列中预测了免疫治疗疗效。总之,TBX3通过诱导免疫抑制微环境促进BLCA进展和免疫治疗耐药性,靶向TBX3可增强BLCA免疫治疗的疗效。

https://cdn.ncbi.nlm.nih.gov/pmc/blobs/b0ac/11780534/c9b4aa61148c/thnov15p1966g001.jpg

文献检索

告别复杂PubMed语法,用中文像聊天一样搜索,搜遍4000万医学文献。AI智能推荐,让科研检索更轻松。

立即免费搜索

文件翻译

保留排版,准确专业,支持PDF/Word/PPT等文件格式,支持 12+语言互译。

免费翻译文档

深度研究

AI帮你快速写综述,25分钟生成高质量综述,智能提取关键信息,辅助科研写作。

立即免费体验