Suppr超能文献

使用源自新生心脏再生组织的细胞外囊泡进行心脏修复。

Cardiac repair using regenerating neonatal heart tissue-derived extracellular vesicles.

作者信息

Li Hanjing, Liu Yining, Lin Yuqing, Li Sijia, Liu Chenlu, Cai Ao, Li Wei, Zhang Wanyu, Gao Xinlu, Ren Zhongyu, Ji Haoyu, Yu Yang, Wang Xiuxiu, Ma Wenya, Wang Ning, Zhao Dan, Li Tianlong, Liu Yu, Cai Benzhi

机构信息

Department of Pharmacy at the Second Affiliated Hospital (National Key Laboratory of Frigid Zone Cardiovascular Diseases, Key Laboratory of Cardiovascular Research, Ministry of Education), Harbin Medical University, Harbin, China.

Department of Pharmacology at College of Pharmacy, Harbin Medical University, Harbin, China.

出版信息

Nat Commun. 2025 Feb 3;16(1):1292. doi: 10.1038/s41467-025-56384-x.

Abstract

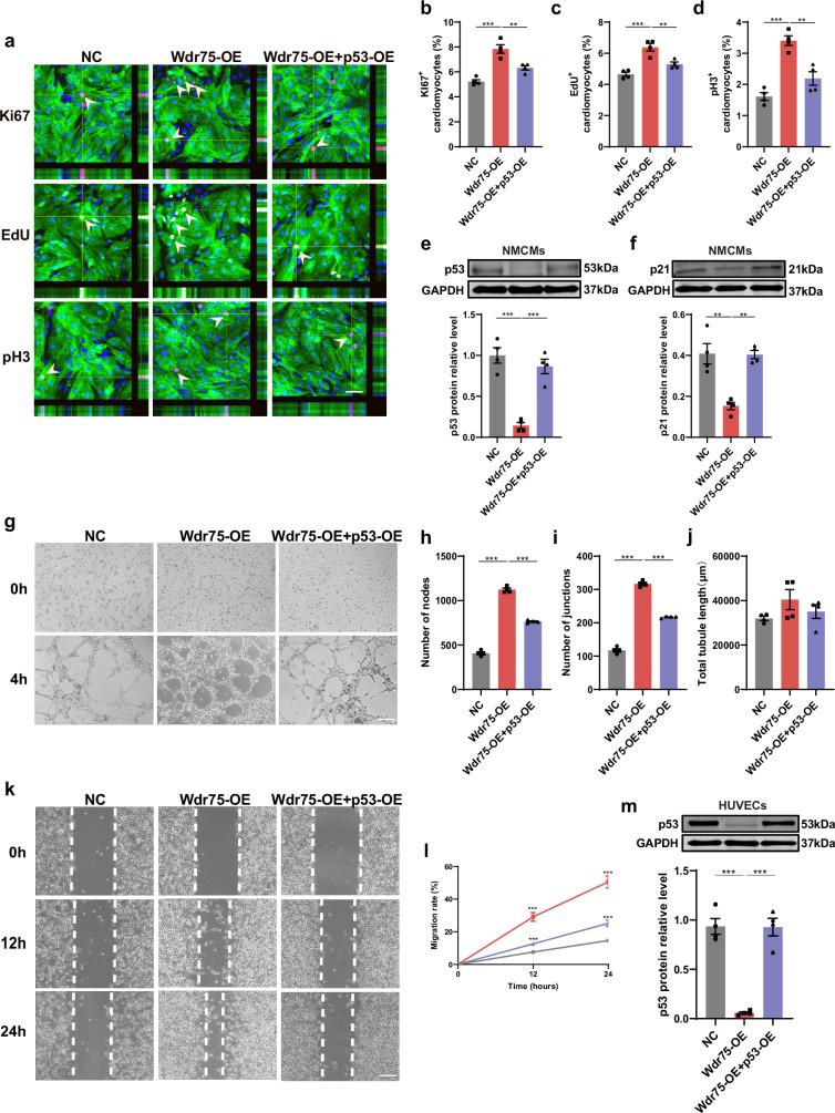
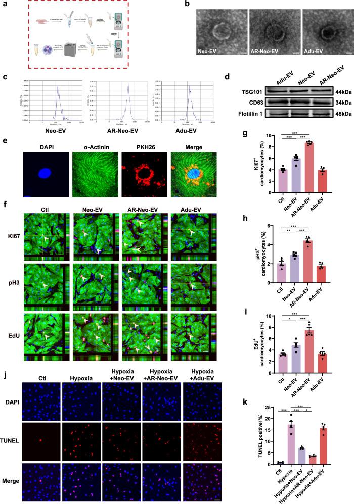
Neonatal mammalian hearts are capable of regenerating by inducing cardiomyocyte proliferation after injury. However, this regenerative capability in adult mammalian hearts almost disappears. Extracellular vesicles (EVs) have been shown to play vital cardioprotective roles in heart repair. Here, we report that EVs from regenerating neonatal heart tissues, after apical resection surgery (AR-Neo-EVs), exhibit stronger pro-proliferative, anti-apoptotic, and pro-angiogenesis activities than EVs from neonatal mouse cardiac tissues (Neo-EVs), effects which are absent in adult mouse heart-derived EVs (Adu-EVs). Proteomic analysis reveals the expression of Wdr75 protein, a regulator of p53, is higher in AR-Neo-EVs than in Neo-EVs. It is shown the regenerative potential of AR-Neo-EVs is abrogated when Wdr75 is knocked down. We further show that delivery of AR-Neo-EVs by sodium alginate hydrogel microspheres is an effective treatment in myocardial infraction. This work shows the potential of using EVs from regenerating tissue to trigger protective and regenerative mechanisms.

摘要

新生哺乳动物的心脏在受伤后能够通过诱导心肌细胞增殖来实现再生。然而,成年哺乳动物心脏的这种再生能力几乎消失殆尽。细胞外囊泡(EVs)已被证明在心脏修复中发挥着至关重要的心脏保护作用。在此,我们报告称,经心尖切除手术后来自再生新生心脏组织的细胞外囊泡(AR-Neo-EVs),相较于来自新生小鼠心脏组织的细胞外囊泡(Neo-EVs),表现出更强的促增殖、抗凋亡和促血管生成活性,而成年小鼠心脏来源的细胞外囊泡(Adu-EVs)则不具备这些作用。蛋白质组学分析显示,p53调节因子Wdr75蛋白在AR-Neo-EVs中的表达高于Neo-EVs。结果表明,当Wdr75被敲低时,AR-Neo-EVs的再生潜能被消除。我们进一步表明,通过海藻酸钠水凝胶微球递送AR-Neo-EVs对心肌梗死是一种有效的治疗方法。这项工作展示了利用来自再生组织的细胞外囊泡触发保护和再生机制的潜力。

https://cdn.ncbi.nlm.nih.gov/pmc/blobs/84ac/11790877/235075c1886e/41467_2025_56384_Fig1_HTML.jpg

文献AI研究员

20分钟写一篇综述,助力文献阅读效率提升50倍。

立即体验

用中文搜PubMed

大模型驱动的PubMed中文搜索引擎

马上搜索

文档翻译

学术文献翻译模型,支持多种主流文档格式。

立即体验