Suppr超能文献

纳米材料用于免疫调节性血管生成的优势、机制及设计策略的研究进展

Research progress on the advantages, mechanisms and design strategies of nanomaterials for immunomodulatory angiogenesis.

作者信息

Luo Yuxiao, Zhou Xiaohe, Xie Jiling, Chen Ziwei, Wu Yupeng, Lan Zedong, Chen Liangjiao

机构信息

Department of Orthodontics, School and Hospital of Stomatology, Guangdong Engineering Research Center of Oral Restoration and Reconstruction & Guangzhou Key Laboratory of Basic and Applied Research of Oral Regenerative Medicine, Guangzhou Medical University, Guangzhou, People's Republic of China.

Shenzhen Stomatological Hospital, Southern Medical University, Shenzhen, Guangdong, 518001, People's Republic of China.

出版信息

Mater Today Bio. 2025 Jul 29;34:102147. doi: 10.1016/j.mtbio.2025.102147. eCollection 2025 Oct.

Abstract

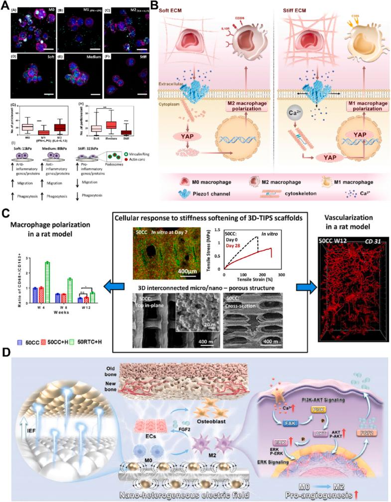
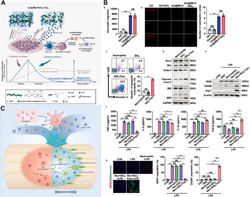
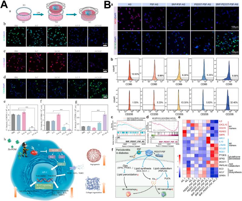
Owing to the difficulty in achieving effective and timely vascularization, repairing the structure and function of damaged tissues and organs remains a major challenge in clinical practice. The immune microenvironment is a key factor affecting angiogenesis; however, traditional strategies have failed to take full advantage of this property. Recent advances in nanomaterial design have shifted from "immune avoidance" to "immune interaction", representing a breakthrough in promoting angiogenesis. An increasing number of studies have reported that nanomaterials(NMs) can induce and regulate immune cells or immune metabolic reprogramming to promote angiogenesis, but few studies have investigated the specific mechanism by which NMs affect immune cells and how they are involved in different stages of angiogenesis. This article reviews the advantages of NMs and focuses on the specific mechanisms by which NMs regulate immune cells, including immune extracellular regulation (changes in the physical and chemical environment), the regulation of membrane receptors and membrane potential, and regulation within immune cells, such as the metabolic activity of immune cells. According to the application scenarios of tissue regeneration (bone, skin, nerve and cardiovascular tissue), the influencing factors and design smart nanomaterials through immune regulation are summarized, and the current challenges and development directions of NMs in clinical applications are proposed, particularly in precision medicine and clinical transformation. This review provides a theoretical basis for an in-depth understanding of NMs and immunomodulatory vascularization for tissue regeneration to optimize the design strategy, rational development and clinical application of NMs in the field of immunovascularization.

摘要

由于难以实现有效且及时的血管化,修复受损组织和器官的结构与功能仍是临床实践中的一项重大挑战。免疫微环境是影响血管生成的关键因素;然而,传统策略未能充分利用这一特性。纳米材料设计的最新进展已从“免疫逃避”转向“免疫相互作用”,这代表着在促进血管生成方面取得了突破。越来越多的研究报告称,纳米材料(NMs)可诱导和调节免疫细胞或免疫代谢重编程以促进血管生成,但很少有研究探究纳米材料影响免疫细胞的具体机制以及它们如何参与血管生成的不同阶段。本文综述了纳米材料的优势,并重点关注纳米材料调节免疫细胞的具体机制,包括免疫细胞外调节(物理和化学环境的变化)、膜受体和膜电位的调节以及免疫细胞内的调节,如免疫细胞的代谢活性。根据组织再生(骨、皮肤、神经和心血管组织)的应用场景,总结了影响因素并通过免疫调节设计智能纳米材料,同时提出了纳米材料在临床应用中的当前挑战和发展方向,特别是在精准医学和临床转化方面。本综述为深入理解纳米材料和免疫调节血管化促进组织再生提供了理论基础,以优化纳米材料在免疫血管化领域的设计策略、合理开发和临床应用。

https://cdn.ncbi.nlm.nih.gov/pmc/blobs/2655/12340402/2f2e51549137/ga1.jpg

文献检索

告别复杂PubMed语法,用中文像聊天一样搜索,搜遍4000万医学文献。AI智能推荐,让科研检索更轻松。

立即免费搜索

文件翻译

保留排版,准确专业,支持PDF/Word/PPT等文件格式,支持 12+语言互译。

免费翻译文档

深度研究

AI帮你快速写综述,25分钟生成高质量综述,智能提取关键信息,辅助科研写作。

立即免费体验