Lang Jessica D, Selleck William, Striker Shawn, Hipschman Nicolle A, Kofman Rochelle, Karnezis Anthony N, Kommoss Felix K F, Kommoss Friedrich, Wendt Jae Rim, Facista Salvatore J, Hendricks William P D, Orlando Krystal A, Pirrotte Patrick, Raupach Elizabeth A, Zismann Victoria L, Wang Yemin, Huntsman David G, Weissman Bernard E, Trent Jeffrey M
Division of Integrated Cancer Genomics, Translational Genomics Research Institute (TGen), Phoenix, AZ 85004, USA.
Department of Pathology and Laboratory Medicine, UW Carbone Cancer Center, and Center for Human Genomics and Precision Medicine, University of Wisconsin-Madison, Madison, WI 53705, USA.
iScience. 2025 Jan 7;28(2):111770. doi: 10.1016/j.isci.2025.111770. eCollection 2025 Feb 21.
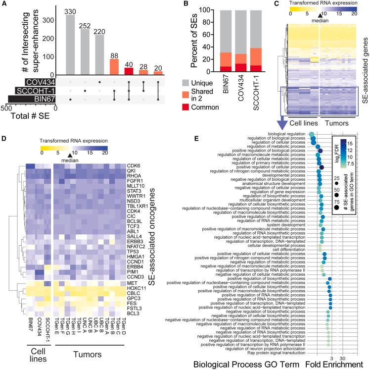
Small cell carcinoma of the ovary-hypercalcemic type (SCCOHT) is a rare ovarian cancer affecting young females and is driven by the loss of both SWI/SNF ATPases SMARCA4 and SMARCA2. As loss of SWI/SNF alters enhancers, we hypothesized that super-enhancers, which regulate oncogene expression in cancer, are disparately impacted by SWI/SNF loss. We discovered differences between SWI/SNF occupancy at enhancers vs. super-enhancers. SCCOHT super-enhancer target genes were enriched in developmental processes, most notably nervous system development. This may further support neuronal cell-of-origin previously proposed. We found high sensitivity of SCCOHT cell lines to triptolide. Triptolide inhibits expression of many super-enhancer-associated genes, including oncogenes. expression is decreased by triptolide and is highly expressed in SCCOHT tumors. In patient-derived xenograft models, triptolide and prodrug minnelide effectively inhibit tumor growth. These results reveal unique features of super-enhancers in SCCOHT, which may be one mechanism through which triptolide has high activity in these tumors.
卵巢高钙血症型小细胞癌(SCCOHT)是一种罕见的卵巢癌,影响年轻女性,由SWI/SNF ATP酶SMARCA4和SMARCA2的缺失驱动。由于SWI/SNF的缺失会改变增强子,我们推测在癌症中调控癌基因表达的超级增强子会受到SWI/SNF缺失的不同影响。我们发现了增强子与超级增强子在SWI/SNF占据情况上的差异。SCCOHT超级增强子的靶基因在发育过程中富集,最显著的是神经系统发育。这可能进一步支持了先前提出的神经元起源细胞。我们发现SCCOHT细胞系对雷公藤内酯醇高度敏感。雷公藤内酯醇抑制许多与超级增强子相关的基因的表达,包括癌基因。 的表达被雷公藤内酯醇降低,且在SCCOHT肿瘤中高表达。在患者来源的异种移植模型中,雷公藤内酯醇和前药米内立德有效抑制肿瘤生长。这些结果揭示了SCCOHT中超级增强子的独特特征,这可能是雷公藤内酯醇在这些肿瘤中具有高活性的一种机制。