Suppr超能文献

MYC调控高钙血症型卵巢小细胞癌中的一个DNA修复基因表达程序。

MYC Regulates a DNA Repair Gene Expression Program in Small Cell Carcinoma of the Ovary, Hypercalcemic Type.

作者信息

Evans James R, Wang Jing, Reed Cinthia N, Creighton Joy H, Garrison Kaylee B, Robertson Abigail N, Lira-Rivera Ashley, Baisden Diondre' D, Tansey William P, Al-Tobasei Rafet, Lang Jessica D, Liu Qi, Weissmiller April M

机构信息

Department of Biology, Middle Tennessee State University, Murfreesboro, TN 37132, USA.

Department of Cell and Developmental Biology, Vanderbilt University School of Medicine, Nashville, TN 37240, USA.

出版信息

Cancers (Basel). 2025 Jul 7;17(13):2255. doi: 10.3390/cancers17132255.

Abstract

BACKGROUND/OBJECTIVES: SCCOHT is an aggressive and often fatal cancer that belongs to the ~20% of cancers defined by mutations to subunits of the SWI/SNF chromatin remodeling complex. In SCCOHT, mutations to the gene, which encodes the SWI/SNF ATPase BRG1, are sufficient to impair SWI/SNF function. This single genetic lesion leads to a cascade of events that promote tumorigenesis, some of which may involve the intersection of SWI/SNF with oncogenic pathways such as those regulated by the oncogene. In SCCOHT tumors and other cancers marked by SWI/SNF subunit mutation, MYC target genes are recurrently activated, pointing to a relationship between SWI/SNF and MYC that has yet to be fully explored.

METHODS

In this study, we investigate the contribution of MYC to SCCOHT biology by performing a combination of chromatin binding and transcriptome assays in genetically engineered SCCOHT cell lines, with subsequent validation using patient tumor expression data.

RESULTS

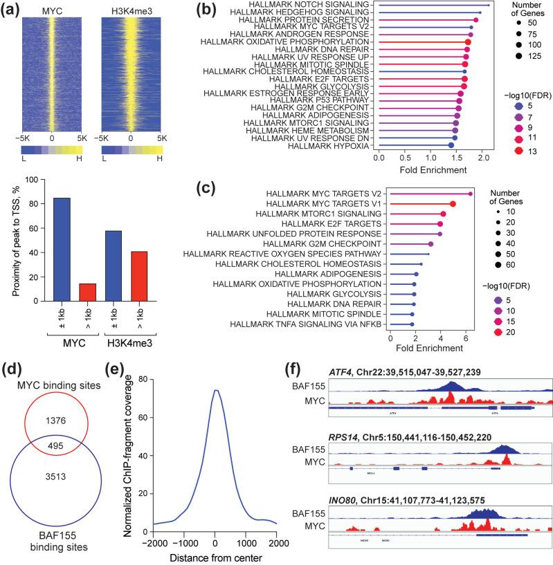
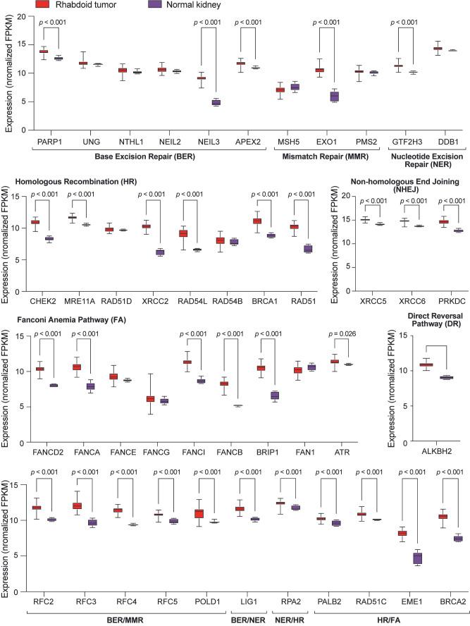
We find that MYC binds to thousands of active promoters in the BIN-67 SCCOHT cell line and that the depletion of MYC results in a broad range of gene expression changes with a notable effect on the expression of genes related to DNA repair. We uncover an MYC-regulated DNA repair gene expression program in BIN-67 cells that is antagonized by BRG1 reintroduction. Finally, we identify a DNA repair gene signature that is upregulated in SCCOHT tumors and in tumors defined by loss of the SWI/SNF subunit SNF5.

CONCLUSIONS

Collectively, these data implicate MYC as a robust regulator of DNA repair gene expression in SCCOHT and lay a foundation for future studies focused on interrogating the relationship between BRG1 and MYC.

摘要

背景/目的:浆液性癌(SCCOHT)是一种侵袭性强且往往致命的癌症,属于由SWI/SNF染色质重塑复合体亚基突变所定义的约20%的癌症类型。在SCCOHT中,编码SWI/SNF ATP酶BRG1的基因发生突变足以损害SWI/SNF功能。这一单一基因损伤会引发一系列促进肿瘤发生的事件,其中一些事件可能涉及SWI/SNF与致癌途径(如由致癌基因调控的途径)的交叉。在SCCOHT肿瘤以及其他以SWI/SNF亚基突变为特征的癌症中,MYC靶基因经常被激活,这表明SWI/SNF与MYC之间的关系尚未得到充分探索。

方法

在本研究中,我们通过在基因工程改造的SCCOHT细胞系中进行染色质结合和转录组分析,并随后使用患者肿瘤表达数据进行验证,来研究MYC对SCCOHT生物学特性的作用。

结果

我们发现MYC在BIN - 67 SCCOHT细胞系中与数千个活性启动子结合,并且MYC的缺失会导致广泛的基因表达变化,对与DNA修复相关的基因表达有显著影响。我们在BIN - 67细胞中发现了一个由MYC调控的DNA修复基因表达程序,该程序被BRG1的重新引入所拮抗。最后,我们确定了一个DNA修复基因特征,其在SCCOHT肿瘤以及由SWI/SNF亚基SNF5缺失所定义的肿瘤中上调。

结论

总体而言,这些数据表明MYC是SCCOHT中DNA修复基因表达的强大调节因子,并为未来专注于探究BRG1与MYC之间关系的研究奠定了基础。

https://cdn.ncbi.nlm.nih.gov/pmc/blobs/c9f4/12248706/45ae0f70febd/cancers-17-02255-g001.jpg

文献检索

告别复杂PubMed语法,用中文像聊天一样搜索,搜遍4000万医学文献。AI智能推荐,让科研检索更轻松。

立即免费搜索

文件翻译

保留排版,准确专业,支持PDF/Word/PPT等文件格式,支持 12+语言互译。

免费翻译文档

深度研究

AI帮你快速写综述,25分钟生成高质量综述,智能提取关键信息,辅助科研写作。

立即免费体验