Yu Heye, Liu Wenbing, Zhang Junping, Xie Leling, Lai Anli, Tian Zheng, Tang Kejing, Xing Haiyan, Wang Ying, Wei Hui, Rao Qing, Gu Runxia, Wang Min, Wang Huijun, Wang Jianxiang, Qiu Shaowei
State Key Laboratory of Experimental Hematology, National Clinical Research Center for Blood Diseases, Haihe Laboratory of Cell Ecosystem, Institute of Hematology and Blood Diseases Hospital, Chinese Academy of Medical Sciences and Peking Union Medical College, Tianjin, China.
Tianjin Institutes of Health Science, Tianjin, China.
Cancer Sci. 2025 Apr;116(4):1126-1138. doi: 10.1111/cas.70010. Epub 2025 Feb 7.
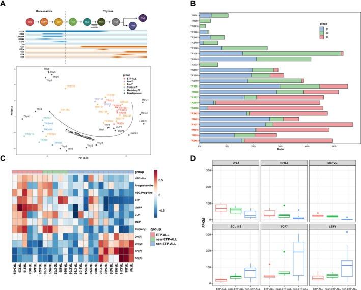
T-cell acute lymphoblastic leukemia (T-ALL) is a clonal proliferative malignant disease characterized by abnormal T-cell development. The classification of T-ALL primarily hinges on immunophenotype, encompassing early T-cell precursor (ETP)-ALL, near-ETP-ALL, and non-ETP-ALL. We summarized clinical information from 117 patients, with genetic data available for 77 patients and transcriptomic data available for 24 patients. An ETP-like score model was established based on transcriptome, aiming to address the subjectivity in the current T-ALL immunophenotype classification. The retrospective analysis indicated that ETP immunophenotype was not a prognostic factor for T-ALL patients. Compared to non-ETP-ALL patients, ETP-like patients including ETP-ALL and near-ETP-ALL were more likely to carry MED12 gene mutations, which may predict a dismal outcome. Transcriptomic analysis suggested that T-ALL patients with different immunophenotypes were in accordance with the T-cell development trajectory, while ETP-like patients exhibited characteristics of early T-cell development. Finally, we established an ETP-like score model and confirmed its efficiency across four independent cohorts, with sensitivity exceeding 80%. And T-ALL patients with high ETP-like score were associated with poor prognosis. In conclusion, our study elucidated the clinical and molecular features of distinct subtypes of T-ALL patients, providing new valuable insights for T-ALL classification.
T细胞急性淋巴细胞白血病(T-ALL)是一种以T细胞发育异常为特征的克隆性增殖恶性疾病。T-ALL的分类主要取决于免疫表型,包括早期T细胞前体(ETP)-ALL、近ETP-ALL和非ETP-ALL。我们总结了117例患者的临床信息,其中77例患者有基因数据,24例患者有转录组数据。基于转录组建立了一个类似ETP的评分模型,旨在解决当前T-ALL免疫表型分类中的主观性问题。回顾性分析表明,ETP免疫表型不是T-ALL患者的预后因素。与非ETP-ALL患者相比,包括ETP-ALL和近ETP-ALL在内的类似ETP患者更有可能携带MED12基因突变,这可能预示着预后不良。转录组分析表明,不同免疫表型的T-ALL患者符合T细胞发育轨迹,而类似ETP的患者表现出早期T细胞发育的特征。最后,我们建立了一个类似ETP的评分模型,并在四个独立队列中证实了其有效性,敏感性超过80%。而且类似ETP评分高的T-ALL患者预后不良。总之,我们的研究阐明了不同亚型T-ALL患者的临床和分子特征,为T-ALL分类提供了新的有价值的见解。