• 文献检索
  • 文档翻译
  • 深度研究
  • 学术资讯
  • Suppr Zotero 插件Zotero 插件
  • 邀请有礼
  • 套餐&价格
  • 历史记录
应用&插件
Suppr Zotero 插件Zotero 插件浏览器插件Mac 客户端Windows 客户端微信小程序
定价
高级版会员购买积分包购买API积分包
服务
文献检索文档翻译深度研究API 文档MCP 服务
关于我们
关于 Suppr公司介绍联系我们用户协议隐私条款
关注我们

Suppr 超能文献

核心技术专利:CN118964589B侵权必究
粤ICP备2023148730 号-1Suppr @ 2026

文献检索

告别复杂PubMed语法,用中文像聊天一样搜索,搜遍4000万医学文献。AI智能推荐,让科研检索更轻松。

立即免费搜索

文件翻译

保留排版,准确专业,支持PDF/Word/PPT等文件格式,支持 12+语言互译。

免费翻译文档

深度研究

AI帮你快速写综述,25分钟生成高质量综述,智能提取关键信息,辅助科研写作。

立即免费体验

虽小却强大:具有简化基因组的未知螨虫的无缝端粒到端粒组装

Small but Mitey: A Gapless Telomere-to-Telomere Assembly of an Unidentified Mite With a Streamlined Genome.

作者信息

Edwards Richard J, Chen Stephanie H, Halliday Bruce, Bragg Jason G

机构信息

School of Biotechnology and Biomolecular Sciences, Evolution & Ecology Research Centre, University of New South Wales, Kensington, NSW 2052, Australia.

Minderoo OceanOmics Centre at UWA, Oceans Institute, University of Western Australia, Perth, WA 6009, Australia.

出版信息

Genome Biol Evol. 2025 Feb 3;17(2). doi: 10.1093/gbe/evaf023.

DOI:10.1093/gbe/evaf023
PMID:39943745
原文链接:https://pmc.ncbi.nlm.nih.gov/articles/PMC11879100/
Abstract

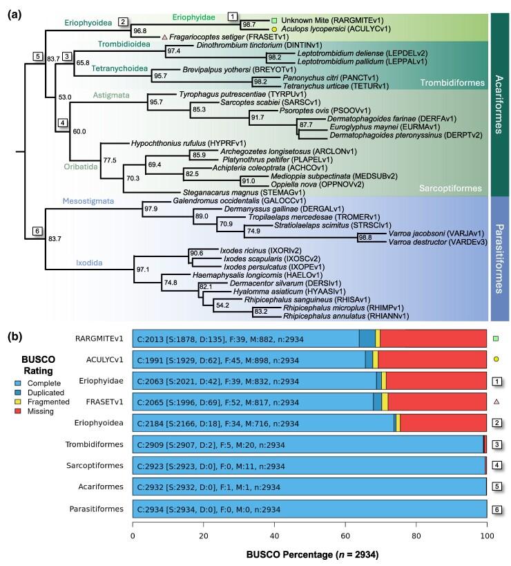
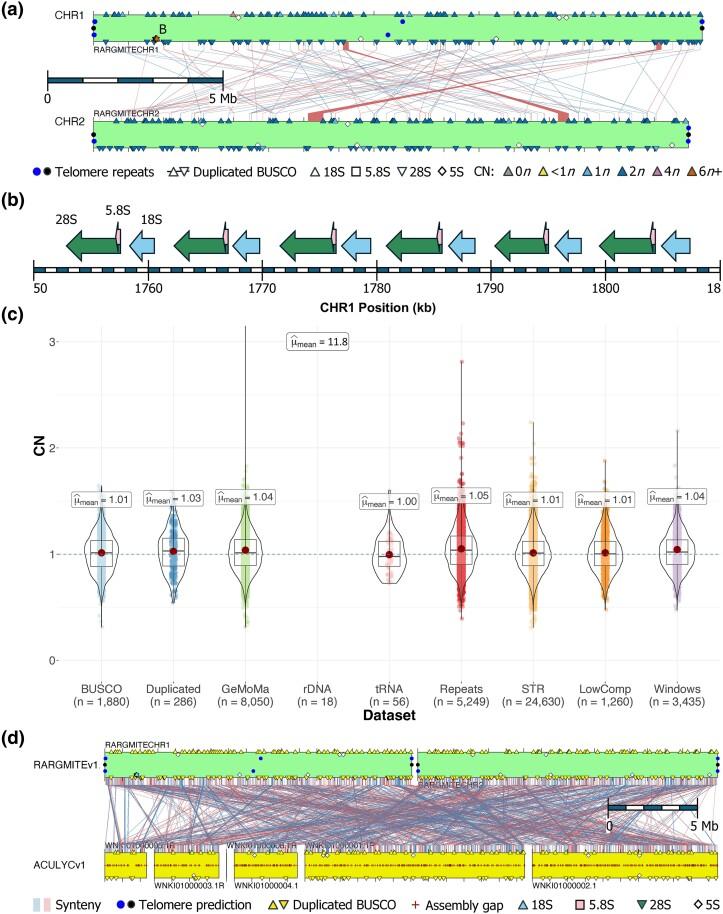
A draft assembly of the rainforest tree Rhodamnia argentea Benth. (malletwood, Myrtaceae) revealed contaminating DNA sequences that most closely matched those from mites in the family Eriophyidae. Eriophyoid mites are plant parasites that often induce galls or other deformities on their host plants. They are notable for their small size (averaging 200 μm), distinctive four-legged body structure, and heavily streamlined genomes, which are among the smallest known of all arthropods. Contaminating mite sequences were assembled into a high-quality gapless telomere-to-telomere nuclear genome. The entire genome was assembled on two fully contiguous chromosomes, capped with a novel TTTGG or TTTGGTGTTGG telomere sequence, and exhibited clear signs of genome reduction (34.5 Mbp total length, 68.6% arachnid Benchmarking Universal Single-Copy Ortholog completeness). Phylogenomic analysis confirmed that this genome is that of a previously unsequenced eriophyoid mite. Despite its unknown identity, this complete nuclear genome provides a valuable resource to investigate invertebrate genome reduction.

摘要

雨林树木银叶密脉蒲桃(槌木,桃金娘科)的基因组草图显示,其中存在污染性DNA序列,这些序列与瘿螨科螨类的序列最为匹配。瘿螨是植物寄生虫,常使其寄主植物形成虫瘿或其他畸形。它们以体型小(平均200微米)、独特的四足身体结构和高度简化的基因组而闻名,其基因组是已知所有节肢动物中最小的之一。污染性螨类序列被组装成一个高质量的无间隙端粒到端粒核基因组。整个基因组组装在两条完全连续的染色体上,两端带有新的TTTGG或TTTGGTGTTGG端粒序列,并表现出明显的基因组缩减迹象(全长34.5兆碱基对,蛛形纲基准通用单拷贝直系同源基因完整性为68.6%)。系统基因组分析证实,该基因组属于一种此前未测序的瘿螨。尽管其身份不明,但这个完整的核基因组为研究无脊椎动物基因组缩减提供了宝贵资源。

https://cdn.ncbi.nlm.nih.gov/pmc/blobs/70ad/11879100/c5c3e869d166/evaf023f3.jpg
https://cdn.ncbi.nlm.nih.gov/pmc/blobs/70ad/11879100/a41d61ae2a20/evaf023f1.jpg
https://cdn.ncbi.nlm.nih.gov/pmc/blobs/70ad/11879100/772742d080c7/evaf023f2.jpg
https://cdn.ncbi.nlm.nih.gov/pmc/blobs/70ad/11879100/c5c3e869d166/evaf023f3.jpg
https://cdn.ncbi.nlm.nih.gov/pmc/blobs/70ad/11879100/a41d61ae2a20/evaf023f1.jpg
https://cdn.ncbi.nlm.nih.gov/pmc/blobs/70ad/11879100/772742d080c7/evaf023f2.jpg
https://cdn.ncbi.nlm.nih.gov/pmc/blobs/70ad/11879100/c5c3e869d166/evaf023f3.jpg

相似文献

1
Small but Mitey: A Gapless Telomere-to-Telomere Assembly of an Unidentified Mite With a Streamlined Genome.虽小却强大:具有简化基因组的未知螨虫的无缝端粒到端粒组装
Genome Biol Evol. 2025 Feb 3;17(2). doi: 10.1093/gbe/evaf023.
2
Genome streamlining in a minute herbivore that manipulates its host plant.一分钟内完成基因组简化的食草动物,能够操纵其宿主植物。
Elife. 2020 Oct 23;9:e56689. doi: 10.7554/eLife.56689.
3
Chromosome-Level Genome Assembly of the Australian Rainforest Tree Rhodamnia argentea (Malletwood).澳大利亚雨林树种银叶树(Malletwood)的染色体水平基因组组装。
Genome Biol Evol. 2024 Nov 1;16(11). doi: 10.1093/gbe/evae238.
4
Phylogenomics resolves the higher-level phylogeny of herbivorous eriophyoid mites (Acariformes: Eriophyoidea).系统发生基因组学解决了食草粉螨(蜱螨目:粉螨总科)的高级系统发育关系。
BMC Biol. 2024 Mar 22;22(1):70. doi: 10.1186/s12915-024-01870-9.
5
Symbiotic bacteria of the gall-inducing mite Fragariocoptes setiger (Eriophyoidea) and phylogenomic resolution of the eriophyoid position among Acari.致瘿螨类草莓瘿螨(Fragariocoptes setiger,瘿螨总科)的共生细菌及瘿螨类在蜱螨亚纲中的系统发育基因组定位解析
Sci Rep. 2022 Mar 9;12(1):3811. doi: 10.1038/s41598-022-07535-3.
6
A chromosome-level genome assembly of eriophyoid mite Setoptus koraiensis.针叶小爪螨的染色体水平基因组组装
Sci Data. 2025 Mar 18;12(1):446. doi: 10.1038/s41597-025-04814-2.
7
The phylogenetic position of eriophyoid mites (superfamily Eriophyoidea) in Acariformes inferred from the sequences of mitochondrial genomes and nuclear small subunit (18S) rRNA gene.基于线粒体基因组序列和核小亚基(18S)rRNA基因推断叶螨总科(Eriophyoidea)在真螨目(Acariformes)中的系统发育位置。
Mol Phylogenet Evol. 2017 Apr;109:271-282. doi: 10.1016/j.ympev.2017.01.009. Epub 2017 Jan 22.
8
DNA barcoding uncovers cryptic diversity in minute herbivorous mites (Acari, Eriophyoidea).DNA 条形码揭示了微小食草螨(蜱螨目,瘿螨总科)中的隐存多样性。
Mol Ecol Resour. 2022 Jul;22(5):1986-1998. doi: 10.1111/1755-0998.13599. Epub 2022 Feb 27.
9
Macroevolutionary analyses point to a key role of hosts in diversification of the highly speciose eriophyoid mite superfamily.宏观进化分析表明,宿主在物种丰富的瘿螨总科的多样化过程中起着关键作用。
Mol Phylogenet Evol. 2023 Feb;179:107676. doi: 10.1016/j.ympev.2022.107676. Epub 2022 Dec 16.
10
The predatory mite Metaseiulus occidentalis: mitey small and mitey large genomes.捕食螨西方盲走螨:微小与巨大的基因组。
Bioessays. 2009 May;31(5):581-90. doi: 10.1002/bies.200800175.

本文引用的文献

1
Chromosome-Level Genome Assembly of the Australian Rainforest Tree Rhodamnia argentea (Malletwood).澳大利亚雨林树种银叶树(Malletwood)的染色体水平基因组组装。
Genome Biol Evol. 2024 Nov 1;16(11). doi: 10.1093/gbe/evae238.
2
Rapid and sensitive detection of genome contamination at scale with FCS-GX.使用 FCS-GX 实现大规模的基因组污染快速灵敏检测。
Genome Biol. 2024 Feb 26;25(1):60. doi: 10.1186/s13059-024-03198-7.
3
ContScout: sensitive detection and removal of contamination from annotated genomes.ContScout:注释基因组中污染的敏感检测和去除。
Nat Commun. 2024 Jan 31;15(1):936. doi: 10.1038/s41467-024-45024-5.
4
TeloBase: a community-curated database of telomere sequences across the tree of life.TeloBase:一个经过社区策展的端粒序列数据库,涵盖了生命之树的各个分支。
Nucleic Acids Res. 2024 Jan 5;52(D1):D311-D321. doi: 10.1093/nar/gkad672.
5
Where Eriophyoidea (Acariformes) Belong in the Tree of Life.瘿螨总科(真螨目)在生命之树中的位置。
Insects. 2023 Jun 6;14(6):527. doi: 10.3390/insects14060527.
6
Vertical transmission and seasonal dimorphism of eriophyoid mites (Acariformes, Eriophyoidea) parasitic on the Norway maple: a case study.寄生在挪威枫上的瘿螨(蜱螨目,瘿螨总科)的垂直传播和季节性二态性:一项案例研究。
R Soc Open Sci. 2022 Sep 21;9(9):220820. doi: 10.1098/rsos.220820. eCollection 2022 Sep.
7
Transcript- and annotation-guided genome assembly of the European starling.转录本和注释引导的欧洲椋鸟基因组组装。
Mol Ecol Resour. 2022 Nov;22(8):3141-3160. doi: 10.1111/1755-0998.13679. Epub 2022 Jul 18.
8
The human "contaminome": bacterial, viral, and computational contamination in whole genome sequences from 1000 families.人类“污染组”:1000 个家庭的全基因组序列中的细菌、病毒和计算污染。
Sci Rep. 2022 Jun 14;12(1):9863. doi: 10.1038/s41598-022-13269-z.
9
Earth Biogenome Project: present status and future plans.地球生物基因组计划:现状与未来规划。
Trends Genet. 2022 Aug;38(8):811-820. doi: 10.1016/j.tig.2022.04.008. Epub 2022 May 19.
10
A global analysis of tree pests and emerging pest threats.全球树木病虫害及新出现的病虫害威胁分析。
Proc Natl Acad Sci U S A. 2022 Mar 29;119(13):e2113298119. doi: 10.1073/pnas.2113298119. Epub 2022 Mar 21.