Suppr超能文献

乙酰转移酶NAT10通过调节Wnt/β-连环蛋白信号通路促进胃癌进展并增强化疗耐药性。

Acetyltransferase NAT10 promotes gastric cancer progression by regulating the Wnt/β-catenin signaling pathway and enhances chemotherapy resistance.

作者信息

Chen Yawen, Yang Jian, Du Yadan, Yan Zaihua, Gao Jieyun, Zhang Haoyang, Wu Qiong, Nian Bowen, Huang Xiujuan, Da Mingxu

机构信息

The First School of Clinical Medical, Gansu University of Chinese Medicine, Lanzhou, 730000, China.

Department of Surgical Oncology, Gansu Provincial Hospital, Lanzhou, 730000, China.

出版信息

Discov Oncol. 2025 Feb 13;16(1):173. doi: 10.1007/s12672-025-01917-5.

Abstract

BACKGROUND

N-acetyltransferase 10 (NAT10) is involved in several cellular processes. NAT10 expression is essential for the promotion of mRNA translation and stability.  In some situations, deregulation of NAT10 has been attributed to the development of multiple types of cancer. NAT10 is significantly upregulated in various gastrointestinal tumors, including esophageal, colorectal, pancreatic, and liver cancers, and is correlated with poor prognosis. Additionally, NAT10 expression contributes to chemotherapy resistance in both esophageal and colorectal cancers. Nevertheless, the role of NAT10 in gastric cancer (GC), a type of gastrointestinal tumor, is not fully understood.

METHODS

Throughout this investigation, our team evaluated NAT10 expression levels in GC patient samples and databases available to the general public. Based on the knockdown and overexpression of NAT10, in vitro experiments were conducted to examine the effects of NAT10 on GC progression and resistance to chemotherapy.

RESULTS

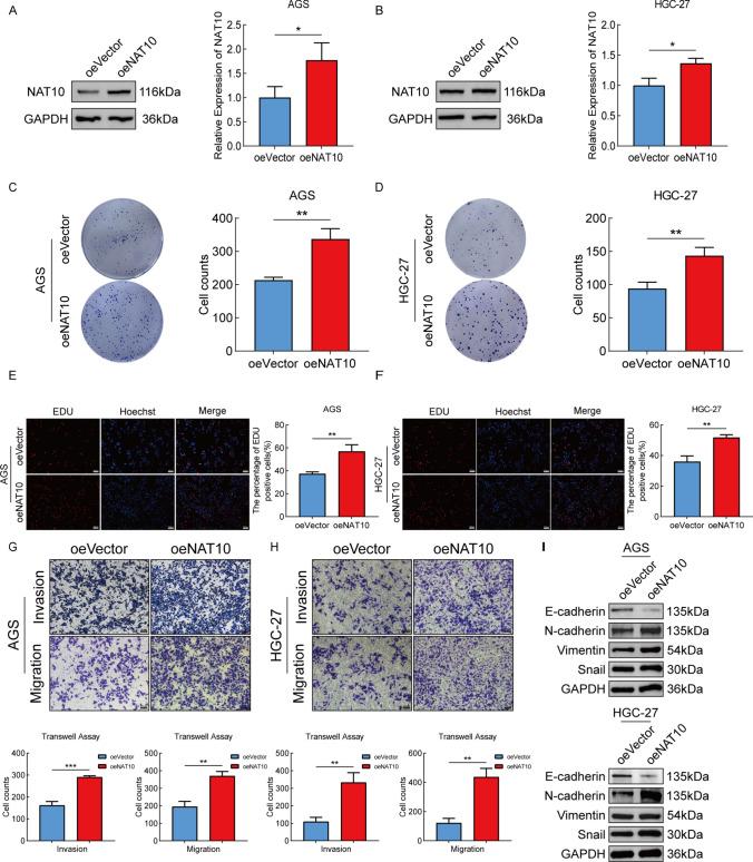
Our study demonstrated that GC tissues exhibit increased levels of NAT10. Downregulation of NAT10 decreased GC cell proliferation, migration, and invasiveness. Conversely, upregulation of NAT10 resulted in the opposite effect. Furthermore, NAT10 fosters the progression of GC cells by activating the Wnt/β-catenin signaling pathway. NAT10 also promotes resistance to cisplatin chemotherapy.

CONCLUSIONS

Our findings indicated that expression of NAT10 promoted GC progression through activation of the Wnt/β-catenin signaling pathway. We investigated the effect of NAT10 on the viability of GC cells treated with different doses of cisplatin. The results showed that NAT10 expression could impact the effectiveness of chemotherapy resistance in GC. This implies that using NAT10 as a target may be a potential therapeutic strategy for treating GC.

摘要

背景

N-乙酰基转移酶10(NAT10)参与多种细胞过程。NAT10的表达对于促进mRNA翻译和稳定性至关重要。在某些情况下,NAT10的失调与多种类型癌症的发生有关。NAT10在包括食管癌、结直肠癌、胰腺癌和肝癌在内的各种胃肠道肿瘤中显著上调,并且与不良预后相关。此外,NAT10的表达促成了食管癌和结直肠癌的化疗耐药性。然而,NAT10在胃肠道肿瘤之一的胃癌(GC)中的作用尚未完全明确。

方法

在整个研究过程中,我们团队评估了GC患者样本以及公众可获取数据库中的NAT10表达水平。基于NAT10的敲低和过表达,进行了体外实验以检测NAT10对GC进展和化疗耐药性的影响。

结果

我们的研究表明,GC组织中NAT10水平升高。NAT10的下调降低了GC细胞的增殖、迁移和侵袭能力。相反,NAT10的上调产生了相反的效果。此外,NAT10通过激活Wnt/β-连环蛋白信号通路促进GC细胞的进展。NAT10还促进对顺铂化疗的耐药性。

结论

我们的研究结果表明,NAT10的表达通过激活Wnt/β-连环蛋白信号通路促进GC进展。我们研究了NAT10对用不同剂量顺铂处理的GC细胞活力的影响。结果表明,NAT10的表达可能影响GC化疗耐药性的有效性。这意味着将NAT10作为靶点可能是治疗GC的一种潜在治疗策略。

https://cdn.ncbi.nlm.nih.gov/pmc/blobs/2d5c/11825422/649b4a972d02/12672_2025_1917_Fig1_HTML.jpg

文献AI研究员

20分钟写一篇综述,助力文献阅读效率提升50倍。

立即体验

用中文搜PubMed

大模型驱动的PubMed中文搜索引擎

马上搜索

文档翻译

学术文献翻译模型,支持多种主流文档格式。

立即体验