Suppr超能文献

NAT10 介导的 RNA 乙酰化增强 HNRNPUL1 mRNA 的稳定性,促进宫颈癌的进展。

NAT10-mediated RNA acetylation enhances HNRNPUL1 mRNA stability to contribute cervical cancer progression.

机构信息

Department of Obstetrics and Gynecology, The Third Affiliated Hospital of Chongqing Medical University, Chongqing, 401120, China.

出版信息

Int J Med Sci. 2023 Jun 26;20(8):1079-1090. doi: 10.7150/ijms.83828. eCollection 2023.

Abstract

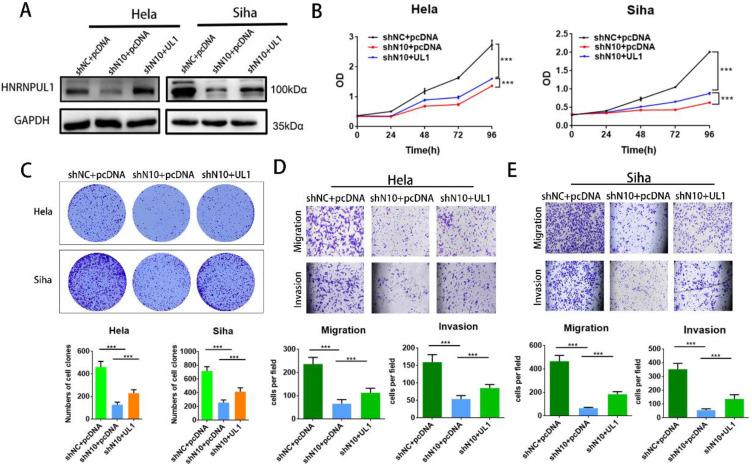
N4-acetylcytidine (ac4C) is a lately discovered nucleotide modification that has been shown to be closely implicated in cancer. N-acetyltransferase10(NAT10) acts as an enzyme that regulates mRNA acetylation modifications. Currently, the role of NAT10-mediated RNA acetylation modification in cervical cancer remains to be elucidated. On the basis of transcriptome analysis of TCGA and GEO open datasets (GSE52904, GSE29570, GSE122697), NAT10 is upregulated in cervical cancer tissues and correlated with poor prognosis. Knockdown of NAT10 suppressed the cell proliferation, invasion, and migration of cervical cancer cells. The in vivo oncogenic function of NAT10 was also confirmed in xenograft models. Combined RNA-seq and acRIP-seq analysis revealed HNRNPUL1 as the target of NAT10 in cervical cancer. NAT10 positively regulate HNRNPUL1 expression by promoting ac4C modification and stability of HNRNPUL1 mRNA. Furthermore, depletion of HNRNPUL1 suppressed the cell division, invasion, and migration of cervical cancer. HNRNPUL1 overexpression partially restored cellular function in cervical cancer cells with NAT10 knockdown. Thus, this study demonstrates that NAT10 contributes to cervical cancer progression by enhancing HNRNPUL1 mRNA stability via ac4C modification, and NAT10-ac4C-HNRNPUL1 axis might be a potential target for cervical cancer therapy.

摘要

N4-乙酰胞苷(ac4C)是一种新发现的核苷酸修饰物,已被证明与癌症密切相关。N-乙酰转移酶 10(NAT10)作为一种酶,调节 mRNA 乙酰化修饰。目前,NAT10 介导的 RNA 乙酰化修饰在宫颈癌中的作用仍有待阐明。基于 TCGA 和 GEO 公开数据集(GSE52904、GSE29570、GSE122697)的转录组分析,NAT10 在宫颈癌组织中上调,并与预后不良相关。NAT10 的敲低抑制了宫颈癌细胞的增殖、侵袭和迁移。NAT10 的体内致癌功能也在异种移植模型中得到了证实。联合 RNA-seq 和 acRIP-seq 分析揭示了 HNRNPUL1 是宫颈癌中 NAT10 的靶标。NAT10 通过促进 ac4C 修饰和 HNRNPUL1 mRNA 的稳定性来正向调节 HNRNPUL1 的表达。此外,HNRNPUL1 的耗竭抑制了宫颈癌的细胞分裂、侵袭和迁移。在 NAT10 敲低的宫颈癌细胞中,HNRNPUL1 的过表达部分恢复了细胞功能。因此,这项研究表明,NAT10 通过 ac4C 修饰增强 HNRNPUL1 mRNA 的稳定性,从而促进宫颈癌的进展,NAT10-ac4C-HNRNPUL1 轴可能是宫颈癌治疗的潜在靶点。

https://cdn.ncbi.nlm.nih.gov/pmc/blobs/c7b8/10357443/e4d842569848/ijmsv20p1079g001.jpg

文献AI研究员

20分钟写一篇综述,助力文献阅读效率提升50倍。

立即体验

用中文搜PubMed

大模型驱动的PubMed中文搜索引擎

马上搜索

文档翻译

学术文献翻译模型,支持多种主流文档格式。

立即体验