Suppr超能文献

一种三环磺胺对甘氨酸受体的变构调节和直接激活作用

Allosteric modulation and direct activation of glycine receptors by a tricyclic sulfonamide.

作者信息

Lara César O, Burgos Carlos F, Fariña-Oliva Katherine, Marileo Ana M, Martín Victoria P San, Flaig David, Soto-Ortega Paul, Contreras Omayra V, Sazo Anggelo, Gaete-Riquelme Krishna, Corradi Jeremías, Muñoz-Montesino Carola, Fuentealba Jorge, Castro Patricio A, Aguayo Luis G, Bouzat Cecilia, Moraga-Cid Gustavo, Yévenes Gonzalo E

机构信息

Department of Physiology, Faculty of Biological Sciences, Universidad de Concepcion, Concepción, Chile.

Millennium Nucleus for the Study of Pain (MiNuSPain), Santiago, Chile.

出版信息

Sci Rep. 2025 Feb 14;15(1):5515. doi: 10.1038/s41598-025-90209-7.

Abstract

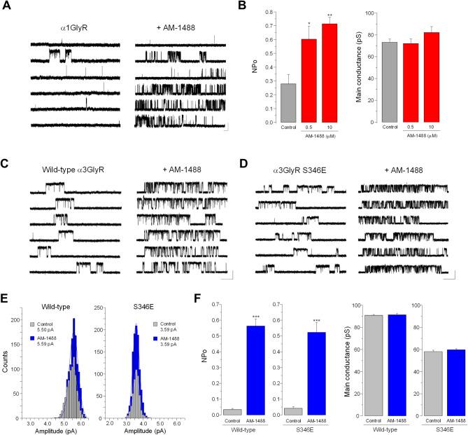
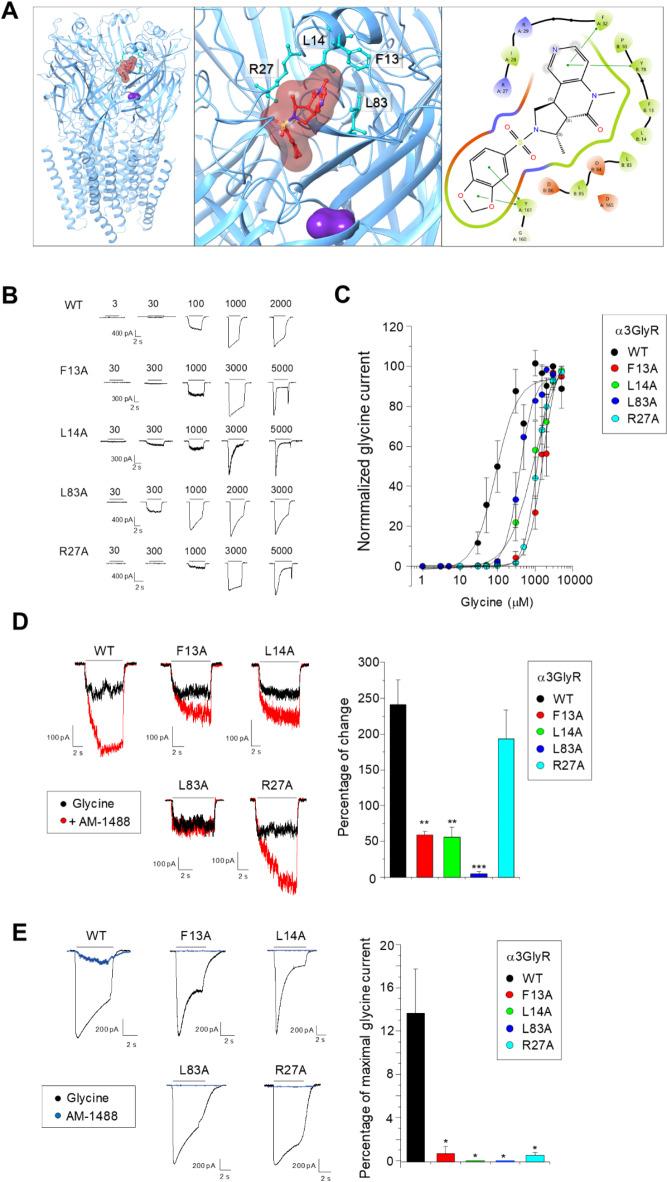
Ionotropic glycine receptors (GlyRs) are chloride-permeable ligand-gated ion channels expressed in the nervous system. Alterations to glycinergic inhibition and the generation of dysfunctional GlyRs have been linked to chronic pain, a widely prevalent disease. Positive allosteric modulators (PAMs) targeting GlyRs exerted analgesic effects, motivating research on glycinergic PAMs as potential pain therapies. Rationally designed tricyclic sulfonamides are novel glycinergic PAMs with analgesic activity. However, detailed electrophysiological studies on these PAMs are still limited, and the GlyR binding site structural data has not been yet validated by mutational studies. Here, we combined electrophysiology and bioinformatics to systematically study the AM-1488 actions, a prototypical tricyclic sulfonamide, on recombinant GlyRs. We determined that AM-1488 is a potent, non-selective PAM of mammalian GlyR subtypes. In addition, the compound displayed agonistic activity, with partial preference for α1GlyRs. Single channel assays revealed that the compound increased the channel open probability without changing conductance. Mutational analyses on the tricyclic sulfonamide site confirm the molecular determinants contributing to functional activity. Our findings further define the mechanistic framework underlying the GlyR modulation by this PAM class, suggesting that further structure-driven exploration within the tricyclic sulfonamide site may originate novel glycinergic modulators for future development.

摘要

离子型甘氨酸受体(GlyRs)是在神经系统中表达的可通透氯离子的配体门控离子通道。甘氨酸能抑制作用的改变以及功能失调的甘氨酸受体的产生与慢性疼痛(一种广泛流行的疾病)有关。靶向甘氨酸受体的正变构调节剂(PAMs)具有镇痛作用,这激发了对甘氨酸能PAMs作为潜在疼痛治疗方法的研究。合理设计的三环磺酰胺是具有镇痛活性的新型甘氨酸能PAMs。然而,对这些PAMs的详细电生理研究仍然有限,并且甘氨酸受体结合位点的结构数据尚未通过突变研究得到验证。在这里,我们结合电生理学和生物信息学,系统地研究了典型三环磺酰胺AM-1488对重组甘氨酸受体的作用。我们确定AM-1488是一种有效的、非选择性的哺乳动物甘氨酸受体亚型PAM。此外,该化合物表现出激动活性,对α1甘氨酸受体有部分偏好。单通道分析表明,该化合物增加了通道开放概率,而不改变电导。对三环磺酰胺位点的突变分析证实了有助于功能活性的分子决定因素。我们的研究结果进一步定义了这一类PAM对甘氨酸受体调节的机制框架,表明在三环磺酰胺位点内进一步进行结构驱动的探索可能会产生用于未来开发的新型甘氨酸能调节剂。

https://cdn.ncbi.nlm.nih.gov/pmc/blobs/a838/11828983/ba2c4548ab53/41598_2025_90209_Fig1_HTML.jpg

文献AI研究员

20分钟写一篇综述,助力文献阅读效率提升50倍。

立即体验

用中文搜PubMed

大模型驱动的PubMed中文搜索引擎

马上搜索

文档翻译

学术文献翻译模型,支持多种主流文档格式。

立即体验