Bi Xuewei, Mao Zhinan, Li Linhao, Zhang Yilin, Yang Lingbing, Hou Sen, Guan Juan, Zheng Yufeng, Li Xiaoming, Fan Yubo
Innovation Center for Medical Engineering & Engineering Medicine, Hangzhou International Innovation Institute, Beihang University, Hangzhou, China.
Key Laboratory of Biomechanics and Mechanobiology of Ministry of Education, Beijing Advanced Innovation Center for Biomedical Engineering, School of Biological Science and Medical Engineering, and with the School of Engineering Medicine, Beihang University, Beijing, China.
Nat Commun. 2025 Feb 15;16(1):1674. doi: 10.1038/s41467-025-56872-0.
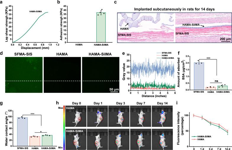
The repair of soft tissues with anisotropic structures, such as spinal dura mater, requires the use of biomaterials to guide tissue directional growth while minimizing epidural fibrotic adhesion. Herein, we construct the Janus small intestinal submucosa (SIS) via silk-based hydrogel coatings, which provides extracellular matrix-mimicking features and anti-adhesion performance for spinal dural defect repair. We demonstrate that the silk fibroin and methacrylated silk fibroin (SilMA) composite microgroove hydrogel coating at the inner surface via water vapor annealing treatment exhibits excellent structure stability, stable attachment to SIS substrate, and shows orientated cell morphology and extracellular matrix produced by fibroblasts, good histocompatibility and promotes the polarization of macrophages towards the anti-inflammatory phenotype. The methacrylated hyaluronic acid and SilMA composite coating outer surface serves as favorable physical barrier shows effective resistance to protein adsorption, cell and tissue adhesion, and can mitigate fibrosis reactions. Spinal dura mater defect experiments on male rats demonstrate that the Janus SIS simultaneously promotes dural regeneration and inhibits epidural fibrosis.
修复具有各向异性结构的软组织,如脊髓硬脊膜,需要使用生物材料来引导组织定向生长,同时尽量减少硬膜外纤维化粘连。在此,我们通过基于丝的水凝胶涂层构建了双面小肠黏膜下层(SIS),其为脊髓硬膜缺损修复提供了模仿细胞外基质的特性和抗粘连性能。我们证明,通过水蒸气退火处理在内表面形成的丝素蛋白和甲基丙烯酸化丝素蛋白(SilMA)复合微槽水凝胶涂层具有优异的结构稳定性、与SIS底物的稳定附着性,并且能使成纤维细胞产生定向的细胞形态和细胞外基质,具有良好的组织相容性,并促进巨噬细胞向抗炎表型极化。甲基丙烯酸化透明质酸和SilMA复合涂层外表面作为良好的物理屏障,对蛋白质吸附、细胞和组织粘连具有有效的抵抗力,并可减轻纤维化反应。对雄性大鼠进行的脊髓硬脊膜缺损实验表明,双面SIS能同时促进硬脊膜再生并抑制硬膜外纤维化。