Deng Ling, Guo Shujin, Liu Yuping, Zhou Yaojia, Liu Youren, Zheng Xiaoxia, Yu Xijie, Shuai Ping
Department of Health Management and Institute of Health Management, Sichuan Provincial People's Hospital, University of Electronic Science and Technology of China, Chengdu, China.
Animal Experimental Center of West China Hospital, Sichuan University, Chengdu, China.
BMC Public Health. 2025 Feb 17;25(1):636. doi: 10.1186/s12889-025-21851-z.
We aimed to investigate global, regional, and national burden of chronic kidney disease (CKD) and its underlying etiologies from 1990 to 2021.
We summarized the results of the Global Burden of Disease (GBD) 2021 to derive the disease burden of CKD by considering four distinct types of epidemiological data, namely incidence, prevalence, mortality, and disability-adjusted life years (DALYs). The Joinpoint regression analysis, which is skilled in calculating annual percentage change (APC) and average annual percentage change (AAPC), was used to estimate global trends for CKD from 1990 to 2021.
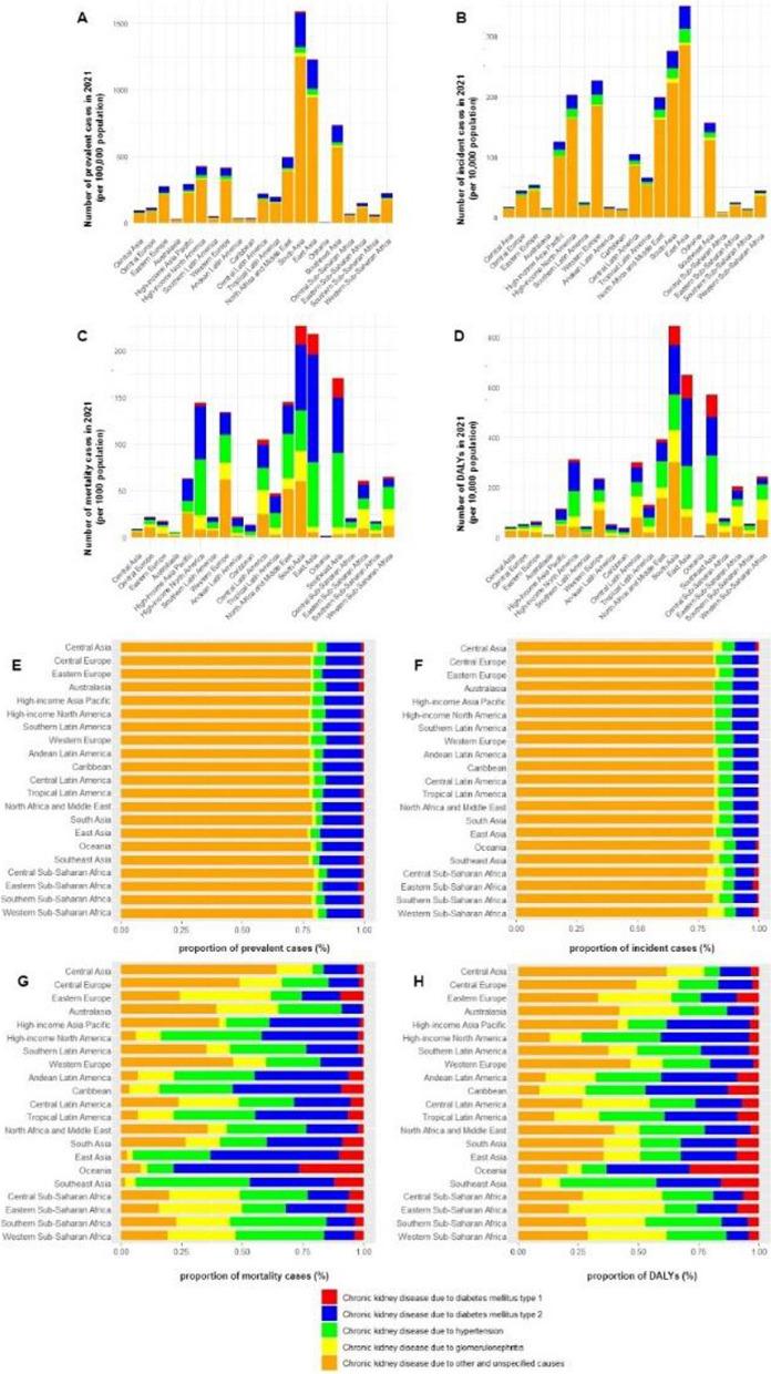
The age-standardized mortality rate (ASMR) and age-standardized DALYs rate of CKD were more prominent in regions with Low and Low-middle socio-demographic index (SDI) quintiles. From 1990 to 2021, the countries with the largest increases in ASMR were Ukraine. Globally, the most common cause of death for CKD was type 2 diabetes mellitus (T2DM), while the most common cause of prevalence, incidence, and DALYs was the other and unspecified causes. The main causes of death and DALYs from CKD varied in different parts of the world. The disease burden of CKD increased with age. In most age groups, the global prevalence and incidence of CKD were higher in females than males. At all ages, the global mortality rate and DALYs rate of CKD were higher in males compared to females. Joint point regression analysis found that from 1990 to 2021 the global age-standardized prevalence rate (ASPR) revealed a downward trend, while age-standardized incidence rate (ASIR), ASMR, and age-standardized DALYs rate showed an upward trend, with the most notable increase in ASMR during the 1997-2000 period and in age-standardized DALYs rate during the 1996-2003 period.
The study unveiled the uneven global distribution of the burden of CKD and its attributable causes. From 1990 to 2021, an increase in the burden of incidence, mortality, and DALYs due to CKD was observed. Population growth and aging will contribute to a further increase in the burden of CKD. Healthcare providers should develop health policies, and optimize the allocation of medical resources, based on age, sex, region, and disease type.
我们旨在调查1990年至2021年期间慢性肾脏病(CKD)的全球、区域和国家负担及其潜在病因。
我们总结了《2021年全球疾病负担(GBD)》的结果,通过考虑四种不同类型的流行病学数据,即发病率、患病率、死亡率和伤残调整生命年(DALYs),来得出CKD的疾病负担。运用擅长计算年度百分比变化(APC)和平均年度百分比变化(AAPC)的Joinpoint回归分析,来估计1990年至2021年期间CKD的全球趋势。
在社会人口学指数(SDI)处于低和中低五分位数的地区,CKD的年龄标准化死亡率(ASMR)和年龄标准化DALYs率更为突出。从1990年到2021年,ASMR增幅最大的国家是乌克兰。在全球范围内,CKD最常见的死亡原因是2型糖尿病(T2DM),而患病率、发病率和DALYs最常见的原因是其他未明确的原因。CKD导致的死亡和DALYs的主要原因在世界不同地区有所不同。CKD的疾病负担随年龄增长而增加。在大多数年龄组中,全球CKD的患病率和发病率女性高于男性。在所有年龄段,男性的全球CKD死亡率和DALYs率均高于女性。Joinpoint回归分析发现,从1990年到2021年,全球年龄标准化患病率(ASPR)呈下降趋势,而年龄标准化发病率(ASIR)、ASMR和年龄标准化DALYs率呈上升趋势,其中1997 - 2000年期间ASMR增幅最为显著,1996 - 2003年期间年龄标准化DALYs率增幅最为显著。
该研究揭示了CKD负担及其归因原因在全球分布不均。从1990年到2021年,观察到CKD导致的发病率、死亡率和DALYs负担有所增加。人口增长和老龄化将导致CKD负担进一步增加。医疗保健提供者应根据年龄、性别、地区和疾病类型制定卫生政策,并优化医疗资源分配。