• 文献检索
  • 文档翻译
  • 深度研究
  • 学术资讯
  • Suppr Zotero 插件Zotero 插件
  • 邀请有礼
  • 套餐&价格
  • 历史记录
应用&插件
Suppr Zotero 插件Zotero 插件浏览器插件Mac 客户端Windows 客户端微信小程序
定价
高级版会员购买积分包购买API积分包
服务
文献检索文档翻译深度研究API 文档MCP 服务
关于我们
关于 Suppr公司介绍联系我们用户协议隐私条款
关注我们

Suppr 超能文献

核心技术专利:CN118964589B侵权必究
粤ICP备2023148730 号-1Suppr @ 2026

文献检索

告别复杂PubMed语法,用中文像聊天一样搜索,搜遍4000万医学文献。AI智能推荐,让科研检索更轻松。

立即免费搜索

文件翻译

保留排版,准确专业,支持PDF/Word/PPT等文件格式,支持 12+语言互译。

免费翻译文档

深度研究

AI帮你快速写综述,25分钟生成高质量综述,智能提取关键信息,辅助科研写作。

立即免费体验

人类外侧隔核神经元的转录组特征揭示了跨物种保守和不同的标记基因。

Transcriptomic characterization of human lateral septum neurons reveals conserved and divergent marker genes across species.

作者信息

Phillips Robert A, Oh Seyun, Bach Svitlana V, Du Yufeng, Miller Ryan A, Kleinman Joel E, Hyde Thomas M, Hicks Stephanie C, Page Stephanie C, Martinowich Keri

机构信息

Lieber Institute for Brain Development, Johns Hopkins Medical Campus, Baltimore, MD 21205, USA.

Department of Psychiatry and Behavioral Sciences, Johns Hopkins School of Medicine, Baltimore, MD 21205, USA.

出版信息

iScience. 2025 Jan 16;28(2):111820. doi: 10.1016/j.isci.2025.111820. eCollection 2025 Feb 21.

DOI:10.1016/j.isci.2025.111820
PMID:39967863
原文链接:https://pmc.ncbi.nlm.nih.gov/articles/PMC11834073/
Abstract

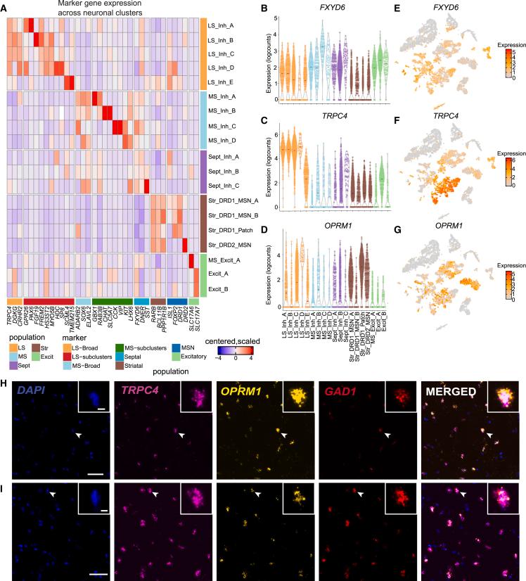
The lateral septum (LS) is a midline, subcortical structure that is a critical regulator of social behaviors. Mouse studies have identified molecularly distinct neuronal populations within the LS, which control specific facets of social behavior. Despite its known molecular heterogeneity in the mouse and critical role in regulating social behavior, comprehensive molecular profiling of the human LS has not been performed. Here, we conducted single-nucleus RNA sequencing (snRNA-seq) to generate transcriptomic profiles of the human LS and compared human LS profiles to recently collected mouse LS snRNA-seq datasets. Our analyses identified as a conserved molecular marker of the mouse and human LS, while is enriched only in the human LS. We also identify a distinct neuronal cell type marked by , the gene encoding the μ-opioid receptor. Together, these results highlight transcriptional heterogeneity of the human LS and identify robust marker genes for the human LS.

摘要

外侧隔区(LS)是一种位于中线的皮质下结构,是社会行为的关键调节因子。小鼠研究已经确定了LS内分子上不同的神经元群体,它们控制着社会行为的特定方面。尽管已知其在小鼠中具有分子异质性且在调节社会行为中起关键作用,但尚未对人类LS进行全面的分子分析。在这里,我们进行了单核RNA测序(snRNA-seq)以生成人类LS的转录组图谱,并将人类LS图谱与最近收集的小鼠LS snRNA-seq数据集进行比较。我们的分析确定 为小鼠和人类LS的保守分子标记,而 仅在人类LS中富集。我们还鉴定出一种由编码μ-阿片受体的基因 标记的独特神经元细胞类型。总之,这些结果突出了人类LS的转录异质性,并确定了人类LS的可靠标记基因。

https://cdn.ncbi.nlm.nih.gov/pmc/blobs/67ad/11834073/1aed6ea40416/gr4.jpg
https://cdn.ncbi.nlm.nih.gov/pmc/blobs/67ad/11834073/3c51bb871693/fx1.jpg
https://cdn.ncbi.nlm.nih.gov/pmc/blobs/67ad/11834073/cb595b9c5d13/gr1.jpg
https://cdn.ncbi.nlm.nih.gov/pmc/blobs/67ad/11834073/f6eee4cd0cb3/gr2.jpg
https://cdn.ncbi.nlm.nih.gov/pmc/blobs/67ad/11834073/1f94d57deee6/gr3.jpg
https://cdn.ncbi.nlm.nih.gov/pmc/blobs/67ad/11834073/1aed6ea40416/gr4.jpg
https://cdn.ncbi.nlm.nih.gov/pmc/blobs/67ad/11834073/3c51bb871693/fx1.jpg
https://cdn.ncbi.nlm.nih.gov/pmc/blobs/67ad/11834073/cb595b9c5d13/gr1.jpg
https://cdn.ncbi.nlm.nih.gov/pmc/blobs/67ad/11834073/f6eee4cd0cb3/gr2.jpg
https://cdn.ncbi.nlm.nih.gov/pmc/blobs/67ad/11834073/1f94d57deee6/gr3.jpg
https://cdn.ncbi.nlm.nih.gov/pmc/blobs/67ad/11834073/1aed6ea40416/gr4.jpg

相似文献

1
Transcriptomic characterization of human lateral septum neurons reveals conserved and divergent marker genes across species.人类外侧隔核神经元的转录组特征揭示了跨物种保守和不同的标记基因。
iScience. 2025 Jan 16;28(2):111820. doi: 10.1016/j.isci.2025.111820. eCollection 2025 Feb 21.
2
Transcriptomic characterization of human lateral septum neurons reveals conserved and divergent marker genes across species.人类外侧隔核神经元的转录组特征揭示了跨物种保守和不同的标记基因。
bioRxiv. 2024 Sep 22:2024.04.22.590602. doi: 10.1101/2024.04.22.590602.
3
TrkB-dependent regulation of molecular signaling across septal cell types.跨隔区细胞类型的分子信号传导的TrkB依赖性调节。
bioRxiv. 2023 Jul 1:2023.06.29.547069. doi: 10.1101/2023.06.29.547069.
4
TrkB-dependent regulation of molecular signaling across septal cell types.依赖于 TrkB 的隔室细胞类型间分子信号转导的调控。
Transl Psychiatry. 2024 Jan 23;14(1):52. doi: 10.1038/s41398-024-02758-6.
5
marks a spatially and transcriptionally unique population of -expressing neurons in the nucleus accumbens.标记了伏隔核中表达-的神经元在空间和转录上独特的群体。 (注:原文中“-expressing”这里的“-”应该是有具体指代内容缺失,我按照原样翻译了)
Addict Neurosci. 2024 Jun;11. doi: 10.1016/j.addicn.2024.100153. Epub 2024 Apr 18.
6
Mapping the cellular landscape of Atlantic salmon head kidney by single cell and single nucleus transcriptomics.通过单细胞和单细胞核转录组学绘制大西洋鲑鱼头肾的细胞图谱。
Fish Shellfish Immunol. 2024 Mar;146:109357. doi: 10.1016/j.fsi.2024.109357. Epub 2024 Jan 4.
7
Marks a Spatially and Transcriptionally Unique Population of -Expressing Neurons in the Nucleus Accumbens.标记伏隔核中表达[具体物质未给出]的神经元的一个在空间和转录上独特的群体。
bioRxiv. 2023 Oct 17:2023.10.16.562623. doi: 10.1101/2023.10.16.562623.
8
Feeding behavior elicited by mu opioid and GABA receptor activation in the lateral septum.外侧隔核中μ阿片受体和 GABA 受体激活引起的摄食行为。
Pharmacol Biochem Behav. 2022 Jun;217:173395. doi: 10.1016/j.pbb.2022.173395. Epub 2022 May 2.
9
Opioid-driven disruption of the septal complex reveals a role for neurotensin-expressing neurons in withdrawal.阿片类药物驱动的隔区复合体破坏揭示了表达神经降压素的神经元在戒断中的作用。
bioRxiv. 2024 Jan 16:2024.01.15.575766. doi: 10.1101/2024.01.15.575766.
10
Input-specific properties of excitatory synapses on oxytocin receptor-expressing neurons in the lateral septum.外侧隔区中表达催产素受体的神经元上兴奋性突触的输入特异性特性。
J Neurophysiol. 2024 Dec 1;132(6):1867-1876. doi: 10.1152/jn.00322.2024. Epub 2024 Nov 14.

引用本文的文献

1
Cross-expression analysis reveals patterns of coordinated gene expression in spatial transcriptomics.交叉表达分析揭示了空间转录组学中基因协同表达的模式。
bioRxiv. 2024 Sep 21:2024.09.17.613579. doi: 10.1101/2024.09.17.613579.
2
A dorsal hippocampus-prodynorphinergic dorsolateral septum-to-lateral hypothalamus circuit mediates contextual gating of feeding.背侧海马-前强啡肽能背外侧隔区-外侧下丘脑回路介导进食的情境性调控。
bioRxiv. 2024 Aug 6:2024.08.02.606427. doi: 10.1101/2024.08.02.606427.

本文引用的文献

1
marks a spatially and transcriptionally unique population of -expressing neurons in the nucleus accumbens.标记了伏隔核中表达-的神经元在空间和转录上独特的群体。 (注:原文中“-expressing”这里的“-”应该是有具体指代内容缺失,我按照原样翻译了)
Addict Neurosci. 2024 Jun;11. doi: 10.1016/j.addicn.2024.100153. Epub 2024 Apr 18.
2
TrkB-dependent regulation of molecular signaling across septal cell types.依赖于 TrkB 的隔室细胞类型间分子信号转导的调控。
Transl Psychiatry. 2024 Jan 23;14(1):52. doi: 10.1038/s41398-024-02758-6.
3
A high-resolution transcriptomic and spatial atlas of cell types in the whole mouse brain.
全脑细胞类型的高分辨率转录组学和空间图谱
Nature. 2023 Dec;624(7991):317-332. doi: 10.1038/s41586-023-06812-z. Epub 2023 Dec 13.
4
Transcriptomic diversity of cell types across the adult human brain.成人脑中细胞类型的转录组多样性。
Science. 2023 Oct 13;382(6667):eadd7046. doi: 10.1126/science.add7046.
5
Corticotropin-releasing hormone signaling from prefrontal cortex to lateral septum suppresses interaction with familiar mice.前额皮质到侧隔核的促肾上腺皮质激素释放激素信号抑制与熟悉的老鼠互动。
Cell. 2023 Sep 14;186(19):4152-4171.e31. doi: 10.1016/j.cell.2023.08.010. Epub 2023 Sep 4.
6
Distinct subpopulations of D1 medium spiny neurons exhibit unique transcriptional responsiveness to cocaine.不同亚群的 D1 中型棘突神经元对可卡因表现出独特的转录反应性。
Mol Cell Neurosci. 2023 Jun;125:103849. doi: 10.1016/j.mcn.2023.103849. Epub 2023 Mar 24.
7
Social trauma engages lateral septum circuitry to occlude social reward.社交创伤会激活侧隔核的回路,从而阻断社交奖励。
Nature. 2023 Jan;613(7945):696-703. doi: 10.1038/s41586-022-05484-5. Epub 2022 Nov 30.
8
Lateral septum DREADD activation alters male prairie vole prosocial and antisocial behaviors, not partner preferences.外侧隔核 DREADD 的激活改变了雄性草原田鼠的亲社会和反社会行为,但不改变其伴侣偏好。
Commun Biol. 2022 Nov 26;5(1):1299. doi: 10.1038/s42003-022-04274-z.
9
Lateral septum modulates cortical state to tune responsivity to threat stimuli.外侧隔核调节皮层状态以调节对威胁刺激的反应性。
Cell Rep. 2022 Oct 25;41(4):111521. doi: 10.1016/j.celrep.2022.111521.
10
Doublet identification in single-cell sequencing data using .使用. 对单细胞测序数据进行重复鉴定
F1000Res. 2021 Sep 28;10:979. doi: 10.12688/f1000research.73600.2. eCollection 2021.