• 文献检索
  • 文档翻译
  • 深度研究
  • 学术资讯
  • Suppr Zotero 插件Zotero 插件
  • 邀请有礼
  • 套餐&价格
  • 历史记录
应用&插件
Suppr Zotero 插件Zotero 插件浏览器插件Mac 客户端Windows 客户端微信小程序
定价
高级版会员购买积分包购买API积分包
服务
文献检索文档翻译深度研究API 文档MCP 服务
关于我们
关于 Suppr公司介绍联系我们用户协议隐私条款
关注我们

Suppr 超能文献

核心技术专利:CN118964589B侵权必究
粤ICP备2023148730 号-1Suppr @ 2026

文献检索

告别复杂PubMed语法,用中文像聊天一样搜索,搜遍4000万医学文献。AI智能推荐,让科研检索更轻松。

立即免费搜索

文件翻译

保留排版,准确专业,支持PDF/Word/PPT等文件格式,支持 12+语言互译。

免费翻译文档

深度研究

AI帮你快速写综述,25分钟生成高质量综述,智能提取关键信息,辅助科研写作。

立即免费体验

外侧隔核调节皮层状态以调节对威胁刺激的反应性。

Lateral septum modulates cortical state to tune responsivity to threat stimuli.

机构信息

F.M. Kirby Neurobiology Center, Boston Children's Hospital and Harvard Medical School, Boston, MA 02115, USA.

Department of Neurology, Beth Israel Deaconess Medical Center and Division of Sleep Medicine, Harvard Medical School, Boston, MA 02215, USA.

出版信息

Cell Rep. 2022 Oct 25;41(4):111521. doi: 10.1016/j.celrep.2022.111521.

DOI:10.1016/j.celrep.2022.111521
PMID:36288710
原文链接:https://pmc.ncbi.nlm.nih.gov/articles/PMC9645245/
Abstract

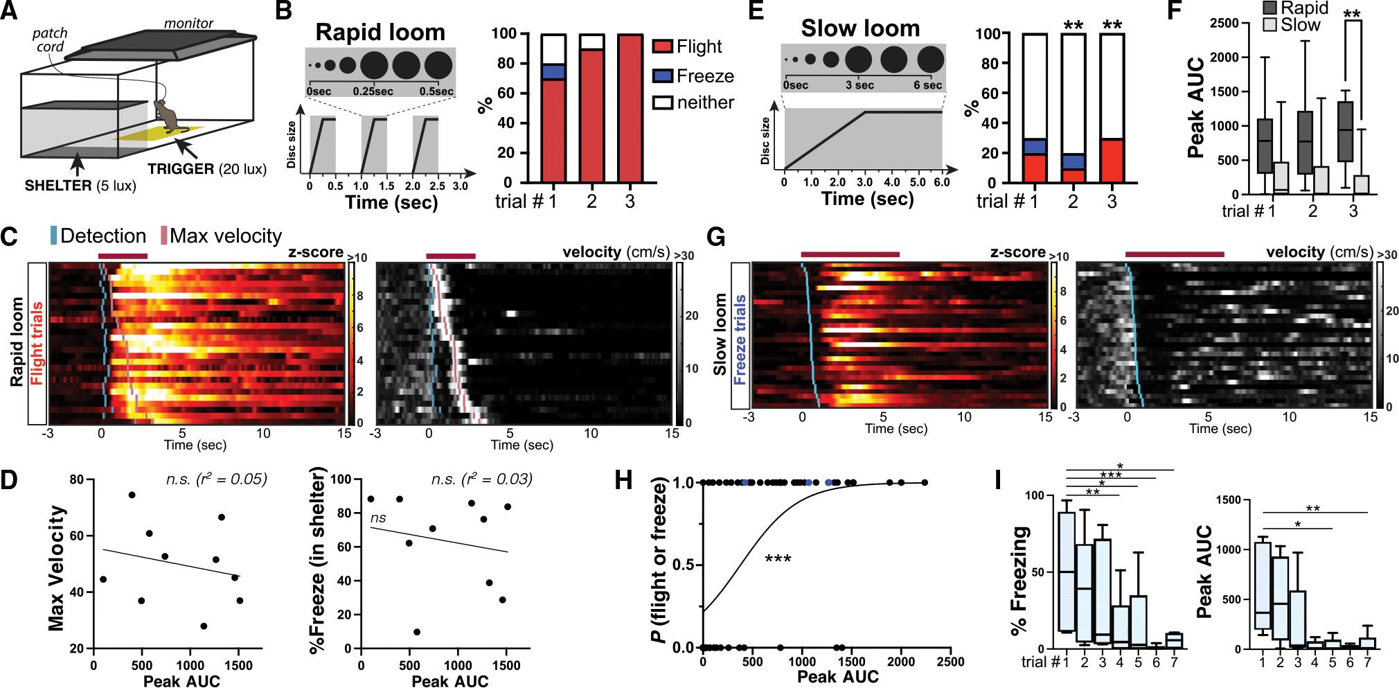
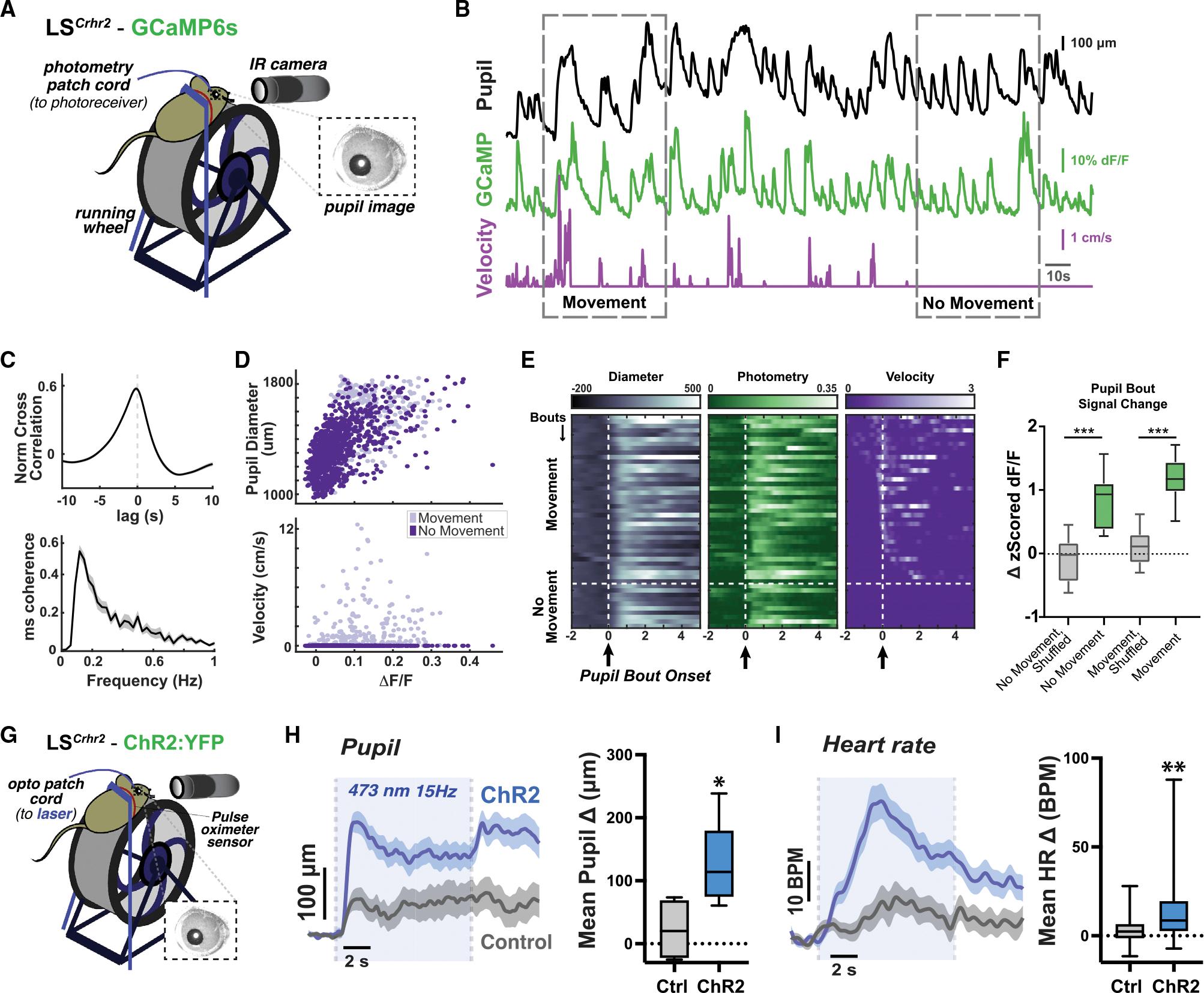
Sudden unexpected environmental changes capture attention and, when perceived as potentially dangerous, evoke defensive behavioral states. Perturbations of the lateral septum (LS) can produce extreme hyperdefensiveness even to innocuous stimuli, but how this structure influences stimulus-evoked defensive responses and threat perception remains unclear. Here, we show that Crhr2-expressing neurons in mouse LS exhibit phasic activation upon detection of threatening but not rewarding stimuli. Threat-stimulus-driven activity predicts the probability but not vigor or type of defensive behavior evoked. Although necessary for and sufficient to potentiate stimulus-triggered defensive responses, LS neurons do not promote specific behaviors. Rather, their stimulation elicits negative valence and physiological arousal. Moreover, LS activity tracks brain state fluctuations and drives cortical activation and rapid awakening in the absence of threat. Together, our findings suggest that LS directs bottom-up modulation of cortical function to evoke preparatory defensive internal states and selectively enhance responsivity to threat-related stimuli.

摘要

突然的意外环境变化会引起注意,而当被视为潜在危险时,会引起防御性的行为状态。外侧隔核 (LS) 的干扰即使是无害的刺激也会产生极度的过度防御,但该结构如何影响刺激引起的防御反应和威胁感知仍不清楚。在这里,我们表明,在检测到威胁但不是奖励刺激时,小鼠 LS 中表达 Crhr2 的神经元会表现出相位激活。威胁刺激驱动的活动预测了防御行为的概率,但不能预测防御行为的活力或类型。尽管 LS 神经元对于增强刺激触发的防御反应是必要的和充分的,但它们并不促进特定的行为。相反,它们的刺激会引起负面的情绪和生理唤醒。此外,LS 的活动可以跟踪大脑状态的波动,并在没有威胁的情况下驱动皮层的激活和快速觉醒。总之,我们的研究结果表明,LS 指导着从下至上的皮层功能调制,以引起预备性的防御性内部状态,并选择性地增强对与威胁相关的刺激的反应性。

https://cdn.ncbi.nlm.nih.gov/pmc/blobs/cacf/9645245/66157164f8b9/nihms-1845182-f0008.jpg
https://cdn.ncbi.nlm.nih.gov/pmc/blobs/cacf/9645245/15592ebb9e78/nihms-1845182-f0002.jpg
https://cdn.ncbi.nlm.nih.gov/pmc/blobs/cacf/9645245/b11aa52b59dc/nihms-1845182-f0003.jpg
https://cdn.ncbi.nlm.nih.gov/pmc/blobs/cacf/9645245/407704e154d0/nihms-1845182-f0004.jpg
https://cdn.ncbi.nlm.nih.gov/pmc/blobs/cacf/9645245/9aee2e631864/nihms-1845182-f0005.jpg
https://cdn.ncbi.nlm.nih.gov/pmc/blobs/cacf/9645245/62d70d8900da/nihms-1845182-f0006.jpg
https://cdn.ncbi.nlm.nih.gov/pmc/blobs/cacf/9645245/f9e008712378/nihms-1845182-f0007.jpg
https://cdn.ncbi.nlm.nih.gov/pmc/blobs/cacf/9645245/66157164f8b9/nihms-1845182-f0008.jpg
https://cdn.ncbi.nlm.nih.gov/pmc/blobs/cacf/9645245/15592ebb9e78/nihms-1845182-f0002.jpg
https://cdn.ncbi.nlm.nih.gov/pmc/blobs/cacf/9645245/b11aa52b59dc/nihms-1845182-f0003.jpg
https://cdn.ncbi.nlm.nih.gov/pmc/blobs/cacf/9645245/407704e154d0/nihms-1845182-f0004.jpg
https://cdn.ncbi.nlm.nih.gov/pmc/blobs/cacf/9645245/9aee2e631864/nihms-1845182-f0005.jpg
https://cdn.ncbi.nlm.nih.gov/pmc/blobs/cacf/9645245/62d70d8900da/nihms-1845182-f0006.jpg
https://cdn.ncbi.nlm.nih.gov/pmc/blobs/cacf/9645245/f9e008712378/nihms-1845182-f0007.jpg
https://cdn.ncbi.nlm.nih.gov/pmc/blobs/cacf/9645245/66157164f8b9/nihms-1845182-f0008.jpg

相似文献

1
Lateral septum modulates cortical state to tune responsivity to threat stimuli.外侧隔核调节皮层状态以调节对威胁刺激的反应性。
Cell Rep. 2022 Oct 25;41(4):111521. doi: 10.1016/j.celrep.2022.111521.
2
Stress Accelerates Defensive Responses to Looming in Mice and Involves a Locus Coeruleus-Superior Colliculus Projection.应激加速了老鼠对逼近刺激的防御反应,涉及蓝斑-上丘投射。
Curr Biol. 2018 Mar 19;28(6):859-871.e5. doi: 10.1016/j.cub.2018.02.005. Epub 2018 Mar 1.
3
Stimulus-specific hypothalamic encoding of a persistent defensive state.刺激特异性下丘脑对持续防御状态的编码。
Nature. 2020 Oct;586(7831):730-734. doi: 10.1038/s41586-020-2728-4. Epub 2020 Sep 16.
4
A VTA GABAergic Neural Circuit Mediates Visually Evoked Innate Defensive Responses.腹侧被盖区 GABA 能神经回路介导视觉诱发的先天防御反应。
Neuron. 2019 Aug 7;103(3):473-488.e6. doi: 10.1016/j.neuron.2019.05.027. Epub 2019 Jun 12.
5
A developmentally defined population of neurons in the lateral septum controls responses to aversive stimuli.外侧隔核中一群在发育过程中定义的神经元控制对厌恶刺激的反应。
bioRxiv. 2023 Oct 9:2023.09.24.559205. doi: 10.1101/2023.09.24.559205.
6
Divergent midbrain circuits orchestrate escape and freezing responses to looming stimuli in mice.中脑分歧回路协调小鼠对逼近刺激的逃避和冻结反应。
Nat Commun. 2018 Mar 26;9(1):1232. doi: 10.1038/s41467-018-03580-7.
7
Individual differences in temporal lobe sensory processing of threatening stimuli in the cat.猫对威胁性刺激的颞叶感觉加工中的个体差异。
Physiol Behav. 1991 Mar;49(3):455-64. doi: 10.1016/0031-9384(91)90264-o.
8
Threat modulates neural responses to looming visual stimuli.威胁会调节对逼近视觉刺激的神经反应。
Eur J Neurosci. 2015 Sep;42(5):2190-202. doi: 10.1111/ejn.12998. Epub 2015 Jul 28.
9
Processing of visually evoked innate fear by a non-canonical thalamic pathway.一条非经典丘脑通路对视觉诱发的先天恐惧的处理
Nat Commun. 2015 Apr 9;6:6756. doi: 10.1038/ncomms7756.
10
Central Amygdala Somatostatin Neurons Gate Passive and Active Defensive Behaviors.中央杏仁核生长抑素神经元调控被动和主动防御行为。
J Neurosci. 2016 Jun 15;36(24):6488-96. doi: 10.1523/JNEUROSCI.4419-15.2016.

引用本文的文献

1
Leveraging Fiber Photometry to Decipher Neural Circuits Underlying Anxiety in Mice.利用光纤光度法解析小鼠焦虑背后的神经回路。
Fundam Clin Pharmacol. 2025 Oct;39(5):e70043. doi: 10.1111/fcp.70043.
2
Feature-specific threat coding in lateral septum guides defensive action.外侧隔核中特定特征的威胁编码引导防御行为。
Res Sq. 2025 Jun 12:rs.3.rs-6831193. doi: 10.21203/rs.3.rs-6831193/v1.
3
A ventral hippocampal-lateral septum pathway regulates social novelty preference.腹侧海马-外侧隔通路调节对社交新奇性的偏好。

本文引用的文献

1
Parallel ventral hippocampus-lateral septum pathways differentially regulate approach-avoidance conflict.平行腹侧海马体-外侧隔核通路差异调节趋近-回避冲突。
Nat Commun. 2022 Jun 10;13(1):3349. doi: 10.1038/s41467-022-31082-0.
2
The hypothalamic link between arousal and sleep homeostasis in mice.小鼠觉醒与睡眠内稳态的下丘脑关联。
Proc Natl Acad Sci U S A. 2021 Dec 21;118(51). doi: 10.1073/pnas.2101580118.
3
Transcriptional profiling of sequentially generated septal neuron fates.顺序产生的隔神经元命运的转录谱分析。
Elife. 2025 Jun 4;13:RP97259. doi: 10.7554/eLife.97259.
4
Septo-hypothalamic regulation of binge-like alcohol consumption by the nociceptin system.痛敏肽系统对暴饮暴食样酒精消费的隔区-下丘脑调节。
Cell Rep. 2025 Apr 22;44(4):115482. doi: 10.1016/j.celrep.2025.115482. Epub 2025 Mar 27.
5
Transcriptomic characterization of human lateral septum neurons reveals conserved and divergent marker genes across species.人类外侧隔核神经元的转录组特征揭示了跨物种保守和不同的标记基因。
iScience. 2025 Jan 16;28(2):111820. doi: 10.1016/j.isci.2025.111820. eCollection 2025 Feb 21.
6
Astrocytic inhibition of lateral septal neurons promotes diverse stress responses.星形胶质细胞对侧隔神经元的抑制促进了多样化的应激反应。
Nat Commun. 2024 Nov 21;15(1):10091. doi: 10.1038/s41467-024-54376-x.
7
A dorsal hippocampus-prodynorphinergic dorsolateral septum-to-lateral hypothalamus circuit mediates contextual gating of feeding.背侧海马-前强啡肽能背外侧隔区-外侧下丘脑回路介导进食的情境性调控。
bioRxiv. 2024 Aug 6:2024.08.02.606427. doi: 10.1101/2024.08.02.606427.
8
Neurobiological basis of stress resilience.应激弹性的神经生物学基础。
Neuron. 2024 Jun 19;112(12):1911-1929. doi: 10.1016/j.neuron.2024.05.001. Epub 2024 May 24.
9
Transcriptomic characterization of human lateral septum neurons reveals conserved and divergent marker genes across species.人类外侧隔核神经元的转录组特征揭示了跨物种保守和不同的标记基因。
bioRxiv. 2024 Sep 22:2024.04.22.590602. doi: 10.1101/2024.04.22.590602.
10
Opioid-driven disruption of the septal complex reveals a role for neurotensin-expressing neurons in withdrawal.阿片类药物驱动的隔区复合体破坏揭示了表达神经降压素的神经元在戒断中的作用。
bioRxiv. 2024 Jan 16:2024.01.15.575766. doi: 10.1101/2024.01.15.575766.
Elife. 2021 Dec 1;10:e71545. doi: 10.7554/eLife.71545.
4
Conjunctive spatial and self-motion codes are topographically organized in the GABAergic cells of the lateral septum.联合的空间和自身运动代码在外侧隔核的 GABA 能细胞中呈现拓扑组织。
PLoS Biol. 2021 Aug 30;19(8):e3001383. doi: 10.1371/journal.pbio.3001383. eCollection 2021 Aug.
5
Lateral septum as a nexus for mood, motivation, and movement.外侧隔区作为情绪、动机和运动的枢纽。
Neurosci Biobehav Rev. 2021 Jul;126:544-559. doi: 10.1016/j.neubiorev.2021.03.029. Epub 2021 Apr 10.
6
The ventral hippocampus CA3 is critical in regulating timing uncertainty in temporal decision-making.腹侧海马 CA3 对于调节时间决策中的时间不确定性至关重要。
Cell Rep. 2021 Feb 2;34(5):108694. doi: 10.1016/j.celrep.2021.108694.
7
Circuit and molecular architecture of a ventral hippocampal network.腹侧海马网络的电路和分子结构。
Nat Neurosci. 2020 Nov;23(11):1444-1452. doi: 10.1038/s41593-020-0705-8. Epub 2020 Sep 14.
8
A limbic circuit selectively links active escape to food suppression.边缘回路选择性地将主动逃避与食物抑制联系起来。
Elife. 2020 Sep 7;9:e58894. doi: 10.7554/eLife.58894.
9
Differences in reward biased spatial representations in the lateral septum and hippocampus.外侧隔核和海马体中奖励偏向空间表示的差异。
Elife. 2020 May 26;9:e55252. doi: 10.7554/eLife.55252.
10
A limbic circuitry involved in emotional stress-induced grooming.涉及情绪应激诱发梳理的边缘回路。
Nat Commun. 2020 May 8;11(1):2261. doi: 10.1038/s41467-020-16203-x.