Suppr超能文献

IGF2BP2诱导的circRNF20通过HuR/CDCA4轴促进乳腺癌细胞增殖。

IGF2BP2-induced circRNF20 facilitates breast cancer cell proliferation via the HuR/CDCA4 axis.

作者信息

Wu Shu-Tao, Hou Xiao-Li, Wang Fei, Sun Wei, Chen Jia-Jie, Cao Ya-Sen, Cheng Hong

机构信息

Yangzhou University Medical College, Yangzhou, China.

Department of Medical Science, Yangzhou Polytechnic College, Yangzhou, China.

出版信息

Kaohsiung J Med Sci. 2025 May;41(5):e12949. doi: 10.1002/kjm2.12949. Epub 2025 Feb 19.

Abstract

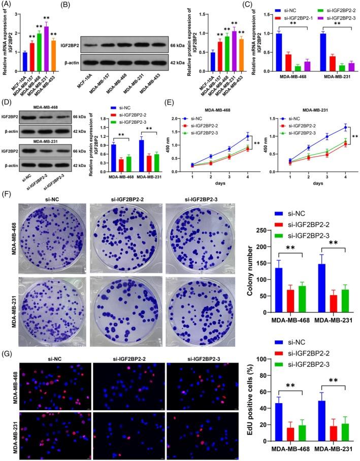
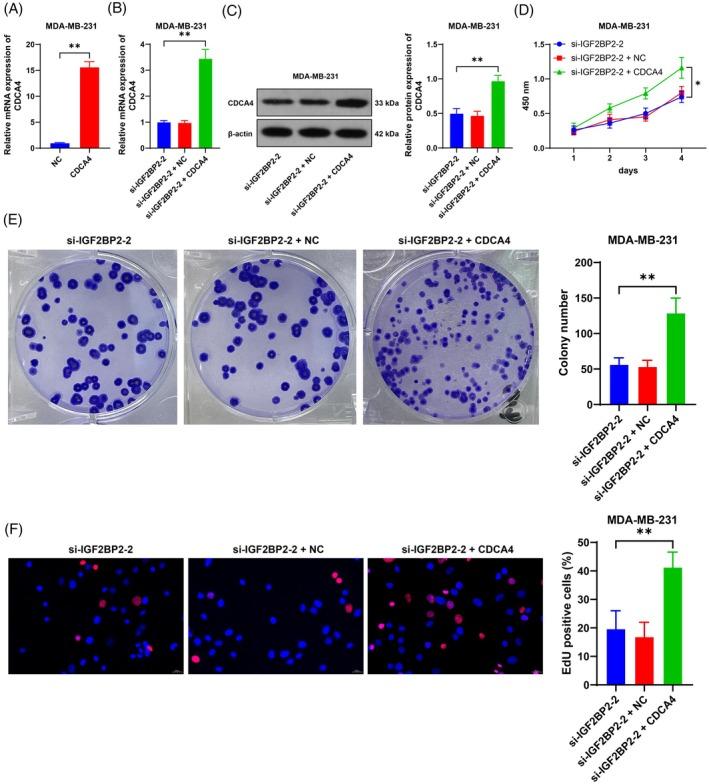
This study aimed to explore the mechanism of insulin-like growth factor 2 mRNA-binding protein 2 (IGF2BP2) affecting the proliferation of breast cancer (BC) cells. The expression of IGF2BP2, circRNA ring finger protein 20 (circRNF20), and cell division cycle-associated protein 4 (CDCA4) in human BC cells and normal breast epithelial cells was detected via RT-qPCR or Western blotting. After IGF2BP2 expression was altered, CCK-8 assay, colony formation assay, and EdU staining were performed to evaluate changes in the proliferation of BC cells. RNA immunoprecipitation (RIP) assay was used to analyze the binding of circRNF20 to IGF2BP2 or HuR, as well as the binding of HuR to CDCA4. RNA pull-down confirmed the interaction between circRNF20 and HuR. The stability of circRNF20 was tested after treatment with actinomycin D. A nude mouse xenograft tumor model was established to validate the effect of IGF2BP2 in vivo. IGF2BP2, circRNF20, and CDCA4 were highly expressed in BC cells. Silencing IGF2BP2 decreased the proliferation ability of BC cells. Mechanistically, the binding of IGF2BP2 to circRNF20 prevented circRNF20 degradation, thereby promoting the binding of circRNF20 to HuR and increasing the expression of CDCA4. The overexpression of circRNF20 or CDCA4 abolished the inhibitory effect of IGF2BP2 silencing on BC cell proliferation. In conclusion, the binding of IGF2BP2 to circRNF20 prevents its degradation, thus facilitating BC cell proliferation via the HuR/CDCA4 axis.

摘要

本研究旨在探讨胰岛素样生长因子2信使核糖核酸结合蛋白2(IGF2BP2)影响乳腺癌(BC)细胞增殖的机制。通过逆转录定量聚合酶链反应(RT-qPCR)或蛋白质免疫印迹法检测人BC细胞和正常乳腺上皮细胞中IGF2BP2、环状RNA环指蛋白20(circRNF20)和细胞分裂周期相关蛋白4(CDCA4)的表达。改变IGF2BP2表达后,进行细胞计数试剂盒-8(CCK-8)检测、集落形成检测和5-乙炔基-2'-脱氧尿苷(EdU)染色,以评估BC细胞增殖的变化。采用RNA免疫沉淀(RIP)检测分析circRNF20与IGF2BP2或人抗原R(HuR)的结合,以及HuR与CDCA4的结合。RNA下拉实验证实了circRNF20与HuR之间的相互作用。用放线菌素D处理后检测circRNF20的稳定性。建立裸鼠异种移植瘤模型以验证IGF2BP2在体内的作用。IGF2BP2、circRNF20和CDCA4在BC细胞中高表达。沉默IGF2BP2可降低BC细胞的增殖能力。机制上,IGF2BP2与circRNF20的结合可防止circRNF20降解,从而促进circRNF20与HuR的结合并增加CDCA4的表达。circRNF20或CDCA4的过表达消除了IGF2BP2沉默对BC细胞增殖的抑制作用。总之,IGF2BP2与circRNF20的结合可防止其降解,从而通过HuR/CDCA4轴促进BC细胞增殖。

https://cdn.ncbi.nlm.nih.gov/pmc/blobs/fa8f/12087435/716da8047cd0/KJM2-41-e12949-g007.jpg

文献检索

告别复杂PubMed语法,用中文像聊天一样搜索,搜遍4000万医学文献。AI智能推荐,让科研检索更轻松。

立即免费搜索

文件翻译

保留排版,准确专业,支持PDF/Word/PPT等文件格式,支持 12+语言互译。

免费翻译文档

深度研究

AI帮你快速写综述,25分钟生成高质量综述,智能提取关键信息,辅助科研写作。

立即免费体验