Suppr超能文献

乳腺癌患者的乳腺癌风险因素与血液微生物组之间的关联。

Association between breast cancer risk factors and blood microbiome in patients with breast cancer.

作者信息

An Jeongshin, Kwon Hyungju, Oh Se-Young, Kim Young Ju

机构信息

Institute of Convergence Medicine Research, Ewha Womans University Mokdong Hospital, Ewha Womans University School of Medicine, 1071 Anyangcheon-Ro, Yangcheon-Gu, Seoul, 07985, Republic of Korea.

Department of Surgery, Ewha Womans University Mokdong Hospital, Ewha Womans University School of Medicine, 1071 Anyangcheon-Ro, Yangcheon-Gu, Seoul, 07985, Republic of Korea.

出版信息

Sci Rep. 2025 Feb 19;15(1):6115. doi: 10.1038/s41598-025-90180-3.

Abstract

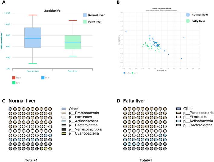
This study investigated the relationship between risk factors for breast cancer (BC) and the microbiome by comparing the microbiomes of BC patients with fatty liver disease to those with a normal liver. Bacterial extracellular vesicles were collected from each blood sample, and next-generation sequencing was performed. The analysis identified specific microbiome profiles shared among groups with hyperglycaemia, hyperlipidaemia, and high body mass index (BMI), which were then compared with functional biomarkers. In particular, the genus Faecalibacterium was a specific bacterium found in the groups with high concentrations of low-density lipoprotein cholesterol, high BMI, and fatty liver disease. Therefore, when the prognosis of patients with BC was analysed based on Faecalibacterium presence, it was confirmed that patients' prognoses tended to deteriorate. In this study, BC risk factors, such as hyperglycaemia, hyperlipidaemia, fatty liver, and high BMI, were interconnected through the microbiome. This provides insights into how the risk factors for BC are linked and their impact on the microbiome and human health.

摘要

本研究通过比较患有脂肪肝疾病的乳腺癌(BC)患者与肝脏正常患者的微生物群,调查了乳腺癌风险因素与微生物群之间的关系。从每个血样中收集细菌细胞外囊泡,并进行下一代测序。分析确定了高血糖、高血脂和高体重指数(BMI)组之间共有的特定微生物群特征,然后将其与功能生物标志物进行比较。特别是,粪杆菌属是在低密度脂蛋白胆固醇浓度高、BMI高和患有脂肪肝疾病的组中发现的一种特定细菌。因此,当根据粪杆菌的存在情况分析BC患者的预后时,证实患者的预后往往会恶化。在本研究中,高血糖、高血脂、脂肪肝和高BMI等BC风险因素通过微生物群相互关联。这为BC风险因素如何相互关联以及它们对微生物群和人类健康的影响提供了见解。

https://cdn.ncbi.nlm.nih.gov/pmc/blobs/74f2/11840066/5be8794de4a7/41598_2025_90180_Fig1_HTML.jpg

文献检索

告别复杂PubMed语法,用中文像聊天一样搜索,搜遍4000万医学文献。AI智能推荐,让科研检索更轻松。

立即免费搜索

文件翻译

保留排版,准确专业,支持PDF/Word/PPT等文件格式,支持 12+语言互译。

免费翻译文档

深度研究

AI帮你快速写综述,25分钟生成高质量综述,智能提取关键信息,辅助科研写作。

立即免费体验