Lin Zili, Wu Ziyi, He Yizhe, Li Xiangyao, Luo Wei
Department of Orthopaedics, Xiangya Hospital, Central South University, Changsha, Hunan, 410008, P.R. China.
Department of Orthopaedics, The Second Xiangya Hospital, Central South University, Changsha, Hunan, 410011, P.R. China.
Mol Med. 2025 Feb 21;31(1):74. doi: 10.1186/s10020-025-01127-3.
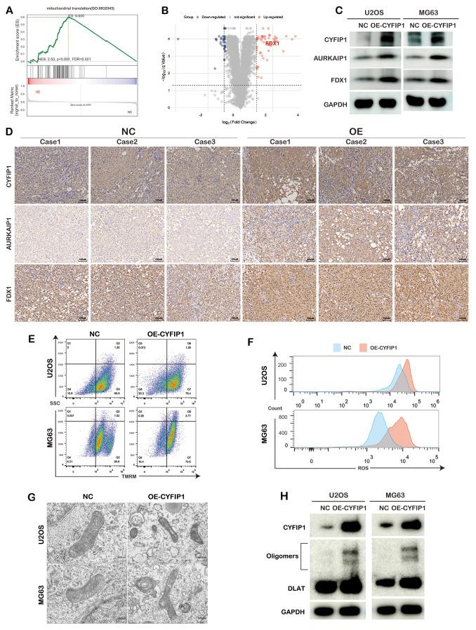
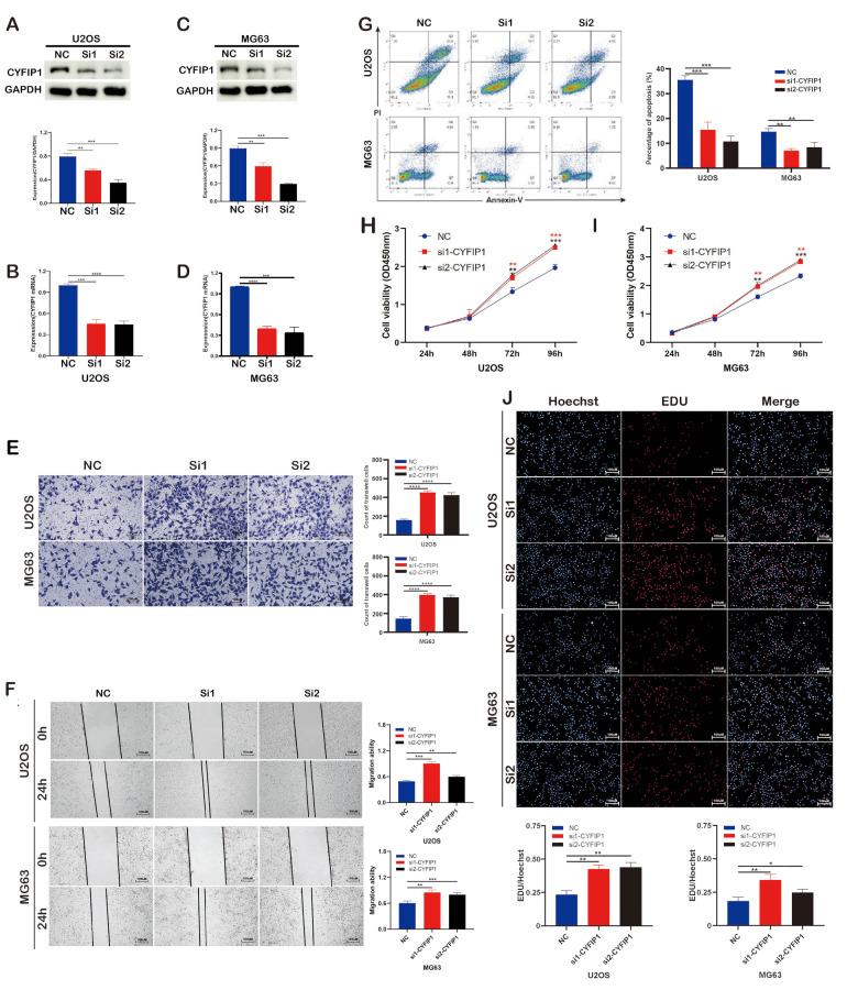
Osteosarcoma (OS) presents challenges due to its genomic instability and complexity, necessitating investigation into its oncogenesis and progression mechanisms. Recent studies have implicated m7G, a post-transcriptional modification, in the development of various cancers. However, research on m7G modification in OS remains limited. This study aimed to explore the impact of m7G modification in OS, focusing on the role and mechanism of CYFIP1, a member of m7G cap binding complexes. Our findings demonstrated prominent anti-OS effects of CYFIP1 in vitro and vivo. Mechanistically, CYFIP1 collaborated with RNMT to induce the m7G methylation of AURKAIP1 mRNA, which resulted in the stability and the increasing translation of AURKAIP1 mRNA. AURKAIP1, a kind of mitochondrial small ribosomal subunit protein, exhibited increased expression, leading to the dysregulation of mitochondrial translation. This, in turn, caused an increase in the expression of FDX1, eventually triggering cuproptosis in OS cells and repressing OS occurrence and progression. In summary, our study identified the CYFIP1/RNMT/AURKAIP1/FDX1 axis as a potential therapeutic target for OS. These insights contribute to OS research and may guide the development of novel treatments for this challenging disease.
骨肉瘤(OS)因其基因组不稳定性和复杂性而面临挑战,因此有必要对其肿瘤发生和进展机制进行研究。最近的研究表明,转录后修饰m7G与多种癌症的发生发展有关。然而,关于m7G修饰在骨肉瘤中的研究仍然有限。本研究旨在探讨m7G修饰在骨肉瘤中的作用,重点关注m7G帽结合复合物成员CYFIP1的作用和机制。我们的研究结果表明CYFIP1在体外和体内均具有显著的抗骨肉瘤作用。机制上,CYFIP1与RNMT协同作用,诱导AURKAIP1 mRNA的m7G甲基化,从而导致AURKAIP1 mRNA的稳定性增加和翻译增加。AURKAIP1是一种线粒体小核糖体亚基蛋白,其表达增加导致线粒体翻译失调。这进而导致FDX1表达增加,最终引发骨肉瘤细胞的铜死亡,抑制骨肉瘤的发生和进展。总之,我们的研究确定了CYFIP1/RNMT/AURKAIP1/FDX1轴是骨肉瘤的一个潜在治疗靶点。这些见解有助于骨肉瘤的研究,并可能指导针对这种具有挑战性的疾病的新治疗方法的开发。