Department of Experimental, Diagnostic and Specialty Medicine, (DIMES), University of Bologna, Via Massarenti 9, 40126, Bologna, BO, Italy.
Experimental Oncology Laboratory, IRCCS Istituto Ortopedico Rizzoli, via di Barbiano 1/10, 40136, Bologna, Italy.
J Exp Clin Cancer Res. 2019 Dec 26;38(1):503. doi: 10.1186/s13046-019-1506-3.
The treatment of metastatic osteosarcoma (OS) remains a challenge for oncologists, and novel therapeutic strategies are urgently needed. An understanding of the pathways that regulate OS dissemination is required for the design of novel treatment approaches. We recently identified Rho-associated coiled-coil containing protein kinase 2 (ROCK2) as a crucial driver of OS cell migration. In this study, we explored the impact of ROCK2 disruption on the metastatic capabilities of OS cells and analyzed its functional relationship with Yes-associated protein-1 (YAP), the main transcriptional mediator of mechanotransduction signaling.
The effects of ROCK2 depletion on metastasis were studied in NOD Scid gamma (NSG) mice injected with U-2OS cells in which ROCK2 expression had been stably silenced. Functional studies were performed in vitro in human U-2OS cells and in three novel cell lines derived from patient-derived xenografts (PDXs) by using standard methods to evaluate malignancy parameters and signaling transduction. The nuclear immunostaining of YAP and the evaluation of its downstream targets Cysteine Rich Angiogenic Inducer 6, Connective Tissue Growth Factor and Cyclin D1 by quantitative PCR were performed to analyze YAP activity. The effect of the expression and activity of ROCK2 and YAP on tumor progression was analyzed in 175 OS primary tumors.
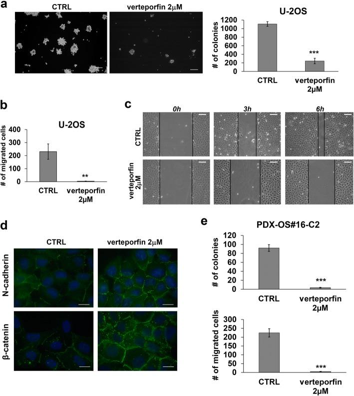
The silencing of ROCK2 markedly reduced tumor growth and completely abolished the metastatic ability of U-2OS cells. The depletion of ROCK2, either by pharmacological inhibition or silencing, induced a dose- and time-dependent reduction in the nuclear expression and transcriptional activity of YAP. The nuclear expression of YAP was observed in 80/175 (46%) tumor samples and was significantly correlated with worse patient prognosis and a higher likelihood of metastasis and death. The use of verteporfin, a molecule that specifically inhibits the TEAD-YAP association, remarkably impaired the growth and migration of OS cells in vitro. Moreover to inhibiting YAP activity, our findings indicate that verteporfin also affects the ROCK2 protein and its functions.
We describe the functional connection between ROCK2 and YAP in the regulation of OS cell migration and metastasis formation. These data provide support for the use of verteporfin as a possible therapeutic option to prevent OS cell dissemination.
转移性骨肉瘤(OS)的治疗仍然是肿瘤学家面临的挑战,迫切需要新的治疗策略。了解调节 OS 播散的途径对于设计新的治疗方法至关重要。我们最近发现 Rho 相关卷曲螺旋蛋白激酶 2(ROCK2)是 OS 细胞迁移的关键驱动因素。在这项研究中,我们探讨了 ROCK2 破坏对 OS 细胞转移能力的影响,并分析了其与 Yes 相关蛋白-1(YAP)的功能关系,YAP 是机械转导信号的主要转录调节剂。
通过在 NOD Scid gamma(NSG)小鼠中注射稳定沉默 ROCK2 表达的 U-2OS 细胞,研究 ROCK2 耗竭对转移的影响。在体外通过标准方法在人 U-2OS 细胞和三个源自患者衍生的异种移植(PDX)的新细胞系中进行功能研究,以评估恶性肿瘤参数和信号转导。通过定量 PCR 进行 YAP 的核免疫染色和其下游靶基因半胱氨酸丰富的血管生成诱导因子 6、结缔组织生长因子和细胞周期蛋白 D1 的评估,以分析 YAP 活性。分析 175 例 OS 原发性肿瘤中 ROCK2 和 YAP 的表达和活性对肿瘤进展的影响。
ROCK2 的沉默显著降低了肿瘤生长,并完全消除了 U-2OS 细胞的转移能力。ROCK2 的耗竭,无论是通过药理学抑制还是沉默,都诱导了 YAP 的核表达和转录活性的剂量和时间依赖性降低。在 175 例肿瘤样本中的 80/175(46%)观察到 YAP 的核表达,并与患者预后较差以及转移和死亡的可能性较高显著相关。使用专门抑制 TEAD-YAP 结合的分子维替泊芬,显著抑制了 OS 细胞在体外的生长和迁移。此外,除了抑制 YAP 活性外,我们的研究结果表明,维替泊芬还影响 ROCK2 蛋白及其功能。
我们描述了 ROCK2 和 YAP 在调节 OS 细胞迁移和转移形成中的功能联系。这些数据支持使用维替泊芬作为预防 OS 细胞扩散的可能治疗选择。