Suppr超能文献

道德脱离机制在感知到的父母温暖与青少年暴力关系中的中介作用

Mediating Role of Moral Disengagement Mechanisms in the Relationship Between Perceived Parental Warmth and Youth Violence.

作者信息

Navas-Martínez María J, Contreras Lourdes, Cano-Lozano M Carmen

机构信息

Department of Psychology, University of Jaén, 23071 Jaén, Spain.

出版信息

Children (Basel). 2025 Feb 18;12(2):246. doi: 10.3390/children12020246.

Abstract

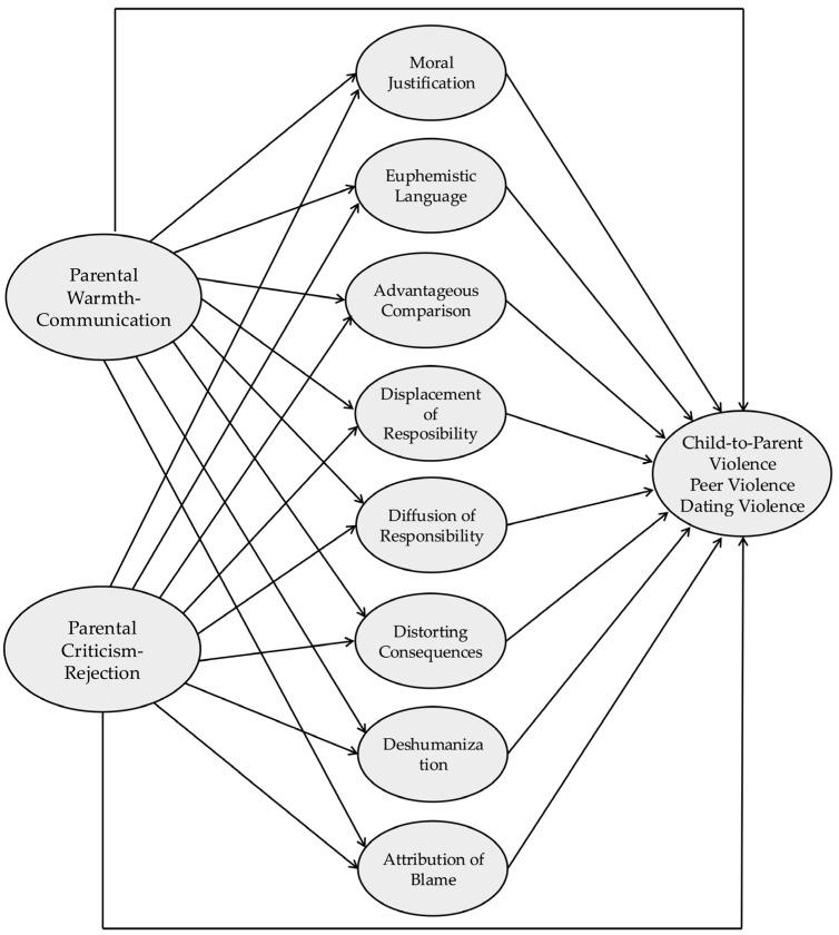
Although child-to-parent violence (CPV), peer violence (PV), and dating violence (DV) share risk factors and tend to co-occur, little is known about the common and differential mechanisms involved in the development of these types of youth violence. This study aims to (1) analyze the relationship between youth violence (CPV, PV, and DV) and perceived parental warmth and moral disengagement mechanisms and (2) explore the mediating role of moral disengagement mechanisms in the relationship between the lack of perceived parental warmth and youth violence. : A cross-sectional population-based survey study was conducted. The sample consisted of 2124 Spanish adolescents (57.9% girls) aged between 13 and 17 years from educational centers. : The lack of perceived parental warmth (parental criticism-rejection in particular) is a common risk factor for all three types of violence and, more relevantly, is related to youth violence through moral disengagement mechanisms, highlighting a differential contribution of these mechanisms according to the type of violence. In particular, advantageous comparison and attribution of blame are specific mediators of CPV, and moral justification and distortion of consequences are specific to PV, whereas euphemistic language seems to be a common mediator of PV and DV. : This study suggests that adolescents who perceive a lack of parental warmth are more likely to develop different dysfunctional cognitive mechanisms, which in turn are related to different types of youth violence. It would be important to promote warm parenting practices and address the cognitive mechanisms underlying youth violence.

摘要

尽管儿童对父母的暴力行为(CPV)、同伴暴力(PV)和约会暴力(DV)具有共同的风险因素且往往同时发生,但对于这些类型的青少年暴力行为发展过程中涉及的共同和差异机制,我们知之甚少。本研究旨在:(1)分析青少年暴力行为(CPV、PV和DV)与感知到的父母温暖及道德推脱机制之间的关系;(2)探讨道德推脱机制在感知到的父母温暖缺失与青少年暴力行为之间关系中的中介作用。:开展了一项基于人群的横断面调查研究。样本包括来自教育中心的2124名13至17岁的西班牙青少年(57.9%为女孩)。:感知到的父母温暖缺失(尤其是父母的批评 - 拒绝)是所有三种暴力行为的共同风险因素,更重要的是,它通过道德推脱机制与青少年暴力行为相关,凸显了这些机制根据暴力类型的不同贡献。具体而言,有利比较和责任归因是CPV的特定中介因素,道德辩护和后果扭曲是PV的特定中介因素,而委婉语似乎是PV和DV的共同中介因素。:本研究表明,感知到父母温暖缺失的青少年更有可能发展出不同的功能失调认知机制,而这些机制又与不同类型的青少年暴力行为相关。促进温暖的养育方式并解决青少年暴力行为背后的认知机制非常重要。

https://cdn.ncbi.nlm.nih.gov/pmc/blobs/b285/11854850/e67321b5971a/children-12-00246-g001.jpg

文献AI研究员

20分钟写一篇综述,助力文献阅读效率提升50倍。

立即体验

用中文搜PubMed

大模型驱动的PubMed中文搜索引擎

马上搜索

文档翻译

学术文献翻译模型,支持多种主流文档格式。

立即体验