Tran Lan, Su Ye
Cooperative Research and Extension, College of Agriculture, Environment and Human Science, Lincoln University of Missouri, 311 Foster Hall, Jefferson City, MO 65101, USA.
International Business and Economics, VNU-University of Economics and Business, 144 Xuan Thuy, Hanoi 1000, Vietnam.
Int J Environ Res Public Health. 2025 Feb 17;22(2):298. doi: 10.3390/ijerph22020298.
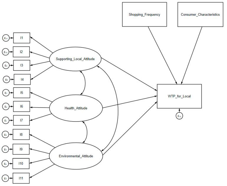
There has been increasing interest in the health and environmental benefits of the growth of local food, especially since the COVID-19 pandemic. In the United States, local food and labels have many implications and attributes, such as organic, non-GMO, and reduced-chemical production. Therefore, consumers' purchase decisions and willingness to pay for local labels with sustainable attributes are heterogeneous. This study uses a consumer survey in Missouri to examine how differences and differentiations in health and environmental attitudes affect consumers' willingness to pay for local food. A discrete choice experiment and a structural equation model (SEM) were employed to measure how personal attitudes affect consumer's willingness to pay for local labels (typical label and state-grown). Results show that supportive attitudes toward local farms and farmers positively affect consumer preferences for locally labeled produce, but the premiums will be lower if they are more concerned about GMOs and pesticide residue in food. No evidence was found for the effects of general environmental attitudes on willingness to pay for local food.
特别是自新冠疫情以来,人们对本地食物增长所带来的健康和环境效益的兴趣与日俱增。在美国,本地食物及标签有诸多含义和属性,比如有机、非转基因以及减少化学品使用的生产方式。因此,消费者对于带有可持续属性的本地标签食品的购买决策和支付意愿是各不相同的。本研究通过对密苏里州消费者的一项调查,来探究健康和环境态度方面的差异与区分如何影响消费者购买本地食物的支付意愿。采用离散选择实验和结构方程模型(SEM)来衡量个人态度如何影响消费者为本地标签(典型标签和本州种植标签)支付的意愿。结果表明,对本地农场和农民的支持态度会对消费者对带有本地标签农产品的偏好产生积极影响,但如果他们更关注食品中的转基因成分和农药残留,那么支付溢价就会更低。未发现一般环境态度对购买本地食物支付意愿有影响的证据。