Zhang Yushi, Chen Yida, Ji Haigang, Niu Yufang, He Liyang, Wang Wentao, Yu Tong, Han Ruili, Tian Yadong, Liu Xiaojun, Kang Xiangtao, Cai Hanfang, Li Zhuanjian
College of Animal Science and Technology, Henan Agricultural University, Zhengzhou 450046, China.
Key Laboratory of Livestock and Poultry Resources (Poultry) Evaluation and Utilization, Ministry of Agriculture and Rural Affairs, Henan Agricultural University, Zhengzhou 450046, China.
Int J Mol Sci. 2025 Feb 16;26(4):1677. doi: 10.3390/ijms26041677.
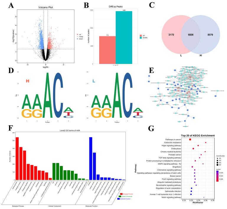
RNA N6-methyladenosine (mA) is one of the most common and widespread reversible epigenetic modifications of mRNAs, and mA has been shown to play a positive role in regulating follicular development. However, the role of RNA mA methylation in chicken ovaries and egg production has not been fully studied. In this study, we comprehensively analyzed the mA transcriptome profiles of high- and low-yield Gushi chickens at 43 weeks of age (43 w). We found that mA modification differed between the two groups. The mA peak was positively correlated with the gene expression level, indicating that mA may play an important role in regulating chicken egg production. In total, 9008 and 15,415 mA peaks were separately identified in the two groups, including 2241 differential mA peaks. In addition, seven candidate genes related to egg laying that were significantly enriched in the KEGG pathway related to ovary development and egg laying were identified. In summary, we constructed the first mA modification map of ovarian tissue of Gushi chickens, and the differences in egg laying in 43 w Gushi chickens may originate from the effect of RNA methylation on the expression of egg-related genes. These findings provide new insights into the regulatory mechanisms of mA methylation during egg production in Gushi chickens.
RNA N6-甲基腺嘌呤(mA)是mRNA中最常见且分布广泛的可逆表观遗传修饰之一,并且已表明mA在调节卵泡发育中发挥积极作用。然而,RNA mA甲基化在鸡卵巢和产蛋方面的作用尚未得到充分研究。在本研究中,我们全面分析了43周龄(43 w)高产和低产固始鸡的mA转录组图谱。我们发现两组之间的mA修饰存在差异。mA峰与基因表达水平呈正相关,表明mA可能在调节鸡产蛋方面发挥重要作用。两组分别共鉴定出9008个和15415个mA峰,其中包括2241个差异mA峰。此外,还鉴定出七个与产蛋相关的候选基因,它们在与卵巢发育和产蛋相关的KEGG途径中显著富集。总之,我们构建了固始鸡卵巢组织的首个mA修饰图谱,43周龄固始鸡产蛋的差异可能源于RNA甲基化对产蛋相关基因表达的影响。这些发现为固始鸡产蛋过程中mA甲基化的调控机制提供了新的见解。